Suppr超能文献

用于对抗和规避抗生素耐药性的协同小分子对的高通量鉴定与合理设计。

High-throughput identification and rational design of synergistic small-molecule pairs for combating and bypassing antibiotic resistance.

作者信息

Wambaugh Morgan A, Shakya Viplendra P S, Lewis Adam J, Mulvey Matthew A, Brown Jessica C S

机构信息

Division of Microbiology and Immunology, Pathology Department, University of Utah School of Medicine, Salt Lake City, Utah, United States of America.

出版信息

PLoS Biol. 2017 Jun 20;15(6):e2001644. doi: 10.1371/journal.pbio.2001644. eCollection 2017 Jun.

Abstract

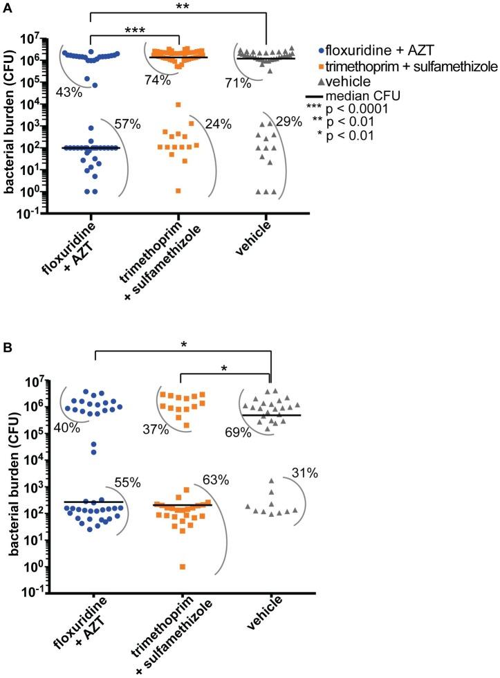
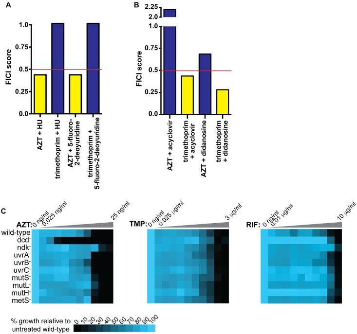
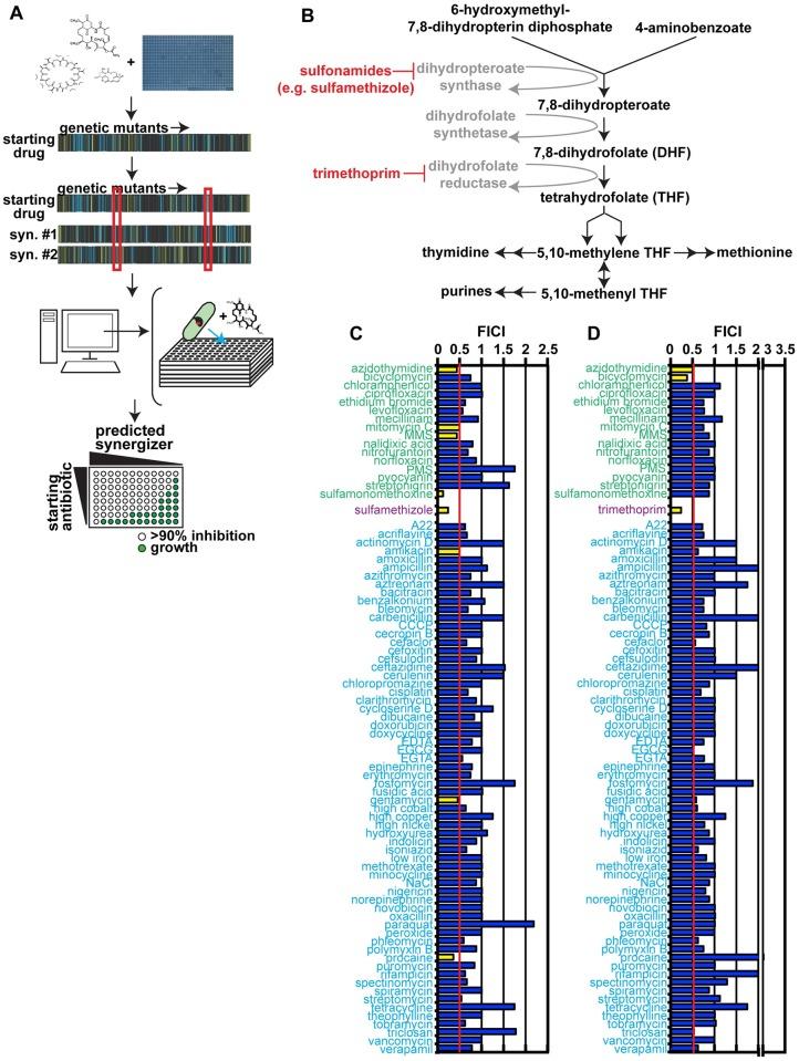
Antibiotic-resistant infections kill approximately 23,000 people and cost $20,000,000,000 each year in the United States alone despite the widespread use of small-molecule antimicrobial combination therapy. Antibiotic combinations typically have an additive effect: the efficacy of the combination matches the sum of the efficacies of each antibiotic when used alone. Small molecules can also act synergistically when the efficacy of the combination is greater than the additive efficacy. However, synergistic combinations are rare and have been historically difficult to identify. High-throughput identification of synergistic pairs is limited by the scale of potential combinations: a modest collection of 1,000 small molecules involves 1 million pairwise combinations. Here, we describe a high-throughput method for rapid identification of synergistic small-molecule pairs, the overlap2 method (O2M). O2M extracts patterns from chemical-genetic datasets, which are created when a collection of mutants is grown in the presence of hundreds of different small molecules, producing a precise set of phenotypes induced by each small molecule across the mutant set. The identification of mutants that show the same phenotype when treated with known synergistic molecules allows us to pinpoint additional molecule combinations that also act synergistically. As a proof of concept, we focus on combinations with the antibiotics trimethoprim and sulfamethizole, which had been standard treatment against urinary tract infections until widespread resistance decreased efficacy. Using O2M, we screened a library of 2,000 small molecules and identified several that synergize with the antibiotic trimethoprim and/or sulfamethizole. The most potent of these synergistic interactions is with the antiviral drug azidothymidine (AZT). We then demonstrate that understanding the molecular mechanism underlying small-molecule synergistic interactions allows the rational design of additional combinations that bypass drug resistance. Trimethoprim and sulfamethizole are both folate biosynthesis inhibitors. We find that this activity disrupts nucleotide homeostasis, which blocks DNA replication in the presence of AZT. Building on these data, we show that other small molecules that disrupt nucleotide homeostasis through other mechanisms (hydroxyurea and floxuridine) also act synergistically with AZT. These novel combinations inhibit the growth and virulence of trimethoprim-resistant clinical Escherichia coli and Klebsiella pneumoniae isolates, suggesting that they may be able to be rapidly advanced into clinical use. In sum, we present a generalizable method to screen for novel synergistic combinations, to identify particular mechanisms resulting in synergy, and to use the mechanistic knowledge to rationally design new combinations that bypass drug resistance.

摘要

尽管小分子抗菌联合疗法已广泛应用,但在美国,仅每年就有大约23000人死于抗生素耐药性感染,造成的损失高达200亿美元。抗生素联合使用通常具有相加作用:联合使用时的疗效等同于每种抗生素单独使用时疗效之和。当联合使用的疗效大于相加疗效时,小分子也可产生协同作用。然而,协同组合很少见,而且一直以来都很难识别。高通量识别协同组合受到潜在组合规模的限制:仅1000个小分子的适度集合就涉及100万种两两组合。在此,我们描述了一种用于快速识别小分子协同组合的高通量方法——重叠2法(O2M)。O2M从化学遗传学数据集中提取模式,这些数据集是在一组突变体在数百种不同小分子存在下生长时创建的,从而产生每种小分子在整个突变体集合中诱导产生的一组精确表型。识别在用已知协同分子处理时表现出相同表型的突变体,使我们能够确定其他也具有协同作用的分子组合。作为概念验证,我们重点研究了与抗生素甲氧苄啶和磺胺甲噻二唑的组合,在广泛出现耐药性导致疗效降低之前,它们一直是治疗尿路感染的标准疗法。使用O2M,我们筛选了一个包含2000个小分子的文库,并鉴定出了几种与抗生素甲氧苄啶和/或磺胺甲噻二唑具有协同作用的小分子。这些协同相互作用中最有效的是与抗病毒药物叠氮胸苷(AZT)的相互作用。然后,我们证明,了解小分子协同相互作用的分子机制有助于合理设计出能够绕过耐药性的其他组合。甲氧苄啶和磺胺甲噻二唑都是叶酸生物合成抑制剂。我们发现这种活性会破坏核苷酸稳态,在存在AZT的情况下会阻断DNA复制。基于这些数据,我们表明,通过其他机制破坏核苷酸稳态的其他小分子(羟基脲和氟尿苷)也与AZT具有协同作用。这些新组合可抑制耐甲氧苄啶的临床大肠杆菌和肺炎克雷伯菌分离株的生长和毒力,表明它们可能能够迅速推进到临床应用中。总之,我们提出了一种通用方法,用于筛选新的协同组合,识别产生协同作用的特定机制,并利用这些机制知识合理设计出能够绕过耐药性的新组合。

https://cdn.ncbi.nlm.nih.gov/pmc/blobs/5230/5478098/d795ca5e62a9/pbio.2001644.g001.jpg

文献AI研究员

20分钟写一篇综述,助力文献阅读效率提升50倍。

立即体验

用中文搜PubMed

大模型驱动的PubMed中文搜索引擎

马上搜索

文档翻译

学术文献翻译模型,支持多种主流文档格式。

立即体验