Suppr超能文献

一种人类内源性逆转录病毒衍生基因,可通过激活ERK通路以及诱导迁移和侵袭来促进肿瘤发生。

A human endogenous retrovirus-derived gene that can contribute to oncogenesis by activating the ERK pathway and inducing migration and invasion.

作者信息

Lemaître Cécile, Tsang Jhen, Bireau Caroline, Heidmann Thierry, Dewannieux Marie

机构信息

CNRS, UMR 9196, Institut Gustave Roussy, Villejuif, France.

Université Paris-Sud, Orsay, France.

出版信息

PLoS Pathog. 2017 Jun 26;13(6):e1006451. doi: 10.1371/journal.ppat.1006451. eCollection 2017 Jun.

Abstract

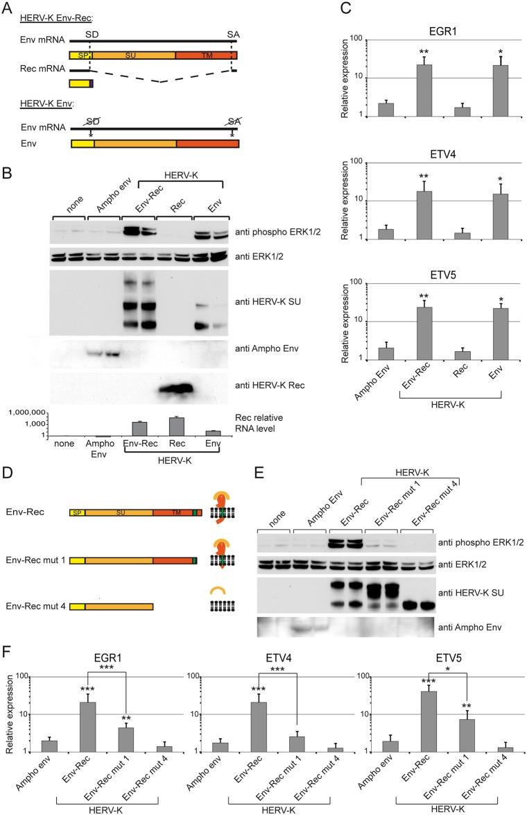
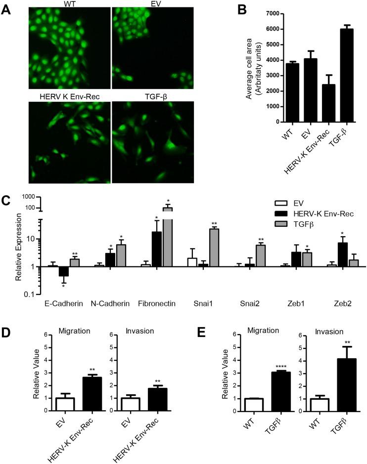
Endogenous retroviruses are cellular genes of retroviral origin captured by their host during the course of evolution and represent around 8% of the human genome. Although most are defective and transcriptionally silenced, some are still able to generate retroviral-like particles and proteins. Among these, the HERV-K(HML2) family is remarkable since its members have amplified relatively recently and many of them still have full length coding genes. Furthermore, they are induced in cancers, especially in melanoma, breast cancer and germ cell tumours, where viral particles, as well as the envelope protein (Env), can be detected. Here we show that HERV-K(HML2) Env per se has oncogenic properties. Its expression in a non-tumourigenic human breast epithelial cell line induces epithelial to mesenchymal transition (EMT), often associated with tumour aggressiveness and metastasis. In our model, this is typified by key modifications in a set of molecular markers, changes in cell morphology and enhanced cell motility. Remarkably, microarrays performed in 293T cells reveal that HERV-K(HML2) Env is a strong inducer of several transcription factors, namely ETV4, ETV5 and EGR1, which are downstream effectors of the MAPK ERK1/2 and are associated with cellular transformation. We demonstrate that HERV-K(HML2) Env effectively activates the ERK1/2 pathway in our experimental setting and that this activation depends on the Env cytoplasmic tail. In addition, this phenomenon is very specific, being absent with every other retroviral Env tested, except for Jaagsiekte Sheep Retrovirus (JSRV) Env, which is already known to have transforming properties in vivo. Though HERV-K Env is not directly transforming by itself, the newly discovered properties of this protein may contribute to oncogenesis.

摘要

内源性逆转录病毒是在进化过程中被宿主捕获的逆转录病毒起源的细胞基因,约占人类基因组的8%。尽管大多数内源性逆转录病毒存在缺陷且转录沉默,但仍有一些能够产生逆转录病毒样颗粒和蛋白质。其中,HERV-K(HML2)家族尤为突出,因为其成员在相对较近的时期发生了扩增,并且许多成员仍具有全长编码基因。此外,它们在癌症中被诱导表达,特别是在黑色素瘤、乳腺癌和生殖细胞肿瘤中,在这些肿瘤中可以检测到病毒颗粒以及包膜蛋白(Env)。在此,我们表明HERV-K(HML2) Env本身具有致癌特性。它在非致瘤性人乳腺上皮细胞系中的表达诱导上皮-间质转化(EMT),这通常与肿瘤侵袭性和转移相关。在我们的模型中,这表现为一组分子标志物的关键改变以及细胞形态的变化和细胞运动性增强。值得注意的是,在293T细胞中进行的微阵列分析显示,HERV-K(HML2) Env是几种转录因子的强效诱导剂,即ETV4、ETV5和EGR1,它们是MAPK ERK1/2的下游效应器,与细胞转化相关。我们证明,在我们的实验环境中,HERV-K(HML2) Env有效地激活了ERK1/2通路,并且这种激活依赖于Env的细胞质尾巴。此外,这种现象非常特异,除了已在体内具有转化特性的绵羊肺腺瘤病毒(JSRV)Env外,所测试的其他逆转录病毒Env均不存在这种现象。虽然HERV-K Env本身并不直接具有转化能力,但该蛋白新发现的特性可能有助于肿瘤发生。

https://cdn.ncbi.nlm.nih.gov/pmc/blobs/776d/5501692/84ee0cb40f33/ppat.1006451.g001.jpg

文献AI研究员

20分钟写一篇综述,助力文献阅读效率提升50倍。

立即体验

用中文搜PubMed

大模型驱动的PubMed中文搜索引擎

马上搜索

文档翻译

学术文献翻译模型,支持多种主流文档格式。

立即体验