Suppr超能文献

Linc00152 通过调控 miR-103a-3p/FEZF1/CDC25A 通路促进神经胶质瘤干细胞的恶性进展。

Linc00152 promotes malignant progression of glioma stem cells by regulating miR-103a-3p/FEZF1/CDC25A pathway.

机构信息

Department of Neurosurgery, Shengjing Hospital of China Medical University, Shenyang, 110004, People's Republic of China.

Liaoning Clinical Medical Research Center in Nervous System Disease, Shenyang, 110004, People's Republic of China.

出版信息

Mol Cancer. 2017 Jun 26;16(1):110. doi: 10.1186/s12943-017-0677-9.

Abstract

BACKGROUND

Glioma is one of the most frequent intracranial malignant tumors. LncRNAs have been identified as new modulators in the origination and progression of glioma.

METHODS

Quantitative real-time PCR were conducted to evaluate the expression of linc00152 and miRNA-103a-3p in glioma tissues and cells. Western blot were used to determine the expression of FEZF1 and CDC25A in glioma tissues and cells. Stable knockdown of linc00152 or over-expression of miR-103a-3p in glioma stem cells (GSCs) were established to explore the function of linc00152 and miR-103a-3p in GSCs. Further, luciferase reports were used to investigate the correlation between linc00152 and miR-103a-3p. Cell Counting Kit-8, transwell assays, and flow cytometry were used to investigate the function of linc00152 and miR-103a-3p in GSC malignant biological behaviors. ChIP assays were employed to ascertain the correlations between FEZF1 and CDC25A.

RESULTS

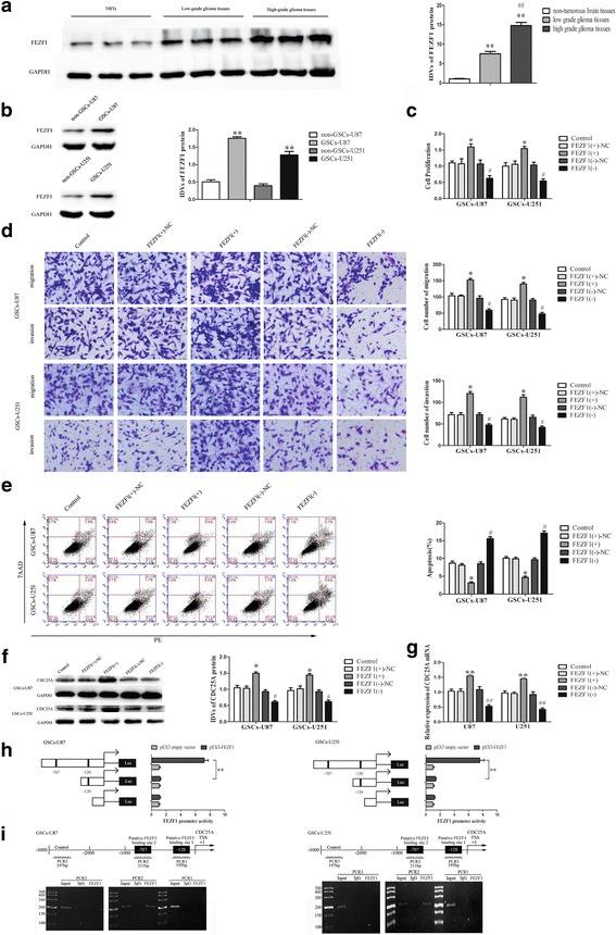
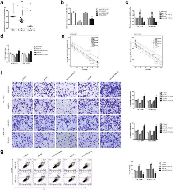
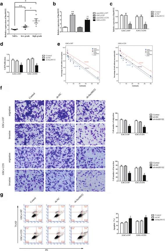
Linc00152 was up-regulated in glioma tissues as well as in GSCs. Knockdown of linc00152 inhibited cell proliferation, migration and invasion, while promoted GSC apoptosis. Linc00152 regulated the malignant behavior of GSCs by binding to miR-103a-3p, which functions as a tumor suppressor. In addition, knockdown of linc00152 down-regulated forebrain embryonic zinc finger protein 1 (FEZF1), a direct target of miR-103a-3p which played an oncogenic role in GSCs. FEZF1 elevated promoter activities and up-regulated expression of the oncogenic gene cell division cycle 25A (CDC25A). CDC25A over-expression activated the PI3K/AKT pathways, which regulated the malignant behavior of GSCs.

CONCLUSIONS

Linc00152/miR-103a-3p/FEZF1/CDC25A axis plays a novel role in regulating the malignant behavior of GSCs, which may be a new potential therapeutic strategy for glioma therapy.

摘要

背景

神经胶质瘤是颅内最常见的恶性肿瘤之一。长链非编码 RNA(lncRNA)已被鉴定为神经胶质瘤发生和发展的新调节因子。

方法

采用定量实时 PCR 检测神经胶质瘤组织和细胞中 linc00152 和 miRNA-103a-3p 的表达。采用 Western blot 检测神经胶质瘤组织和细胞中 FEZF1 和 CDC25A 的表达。在神经胶质瘤干细胞(GSCs)中建立稳定敲低 linc00152 或过表达 miR-103a-3p 的模型,探讨 linc00152 和 miR-103a-3p 在 GSCs 中的功能。进一步通过荧光素酶报告基因实验研究 linc00152 和 miR-103a-3p 之间的相关性。采用细胞计数试剂盒-8(CCK-8)、Transwell 实验和流式细胞术检测 linc00152 和 miR-103a-3p 对 GSC 恶性生物学行为的功能。采用染色质免疫沉淀(ChIP)实验确定 FEZF1 和 CDC25A 之间的相关性。

结果

Linc00152 在神经胶质瘤组织和 GSCs 中均上调。敲低 linc00152 抑制细胞增殖、迁移和侵袭,同时促进 GSC 凋亡。Linc00152 通过与 miR-103a-3p 结合调节 GSCs 的恶性行为,miR-103a-3p 作为一种肿瘤抑制因子发挥作用。此外,敲低 linc00152 下调了 miR-103a-3p 的直接靶基因前脑胚胎锌指蛋白 1(FEZF1),FEZF1 在 GSCs 中发挥致癌作用。FEZF1 升高启动子活性并上调癌基因细胞分裂周期蛋白 25A(CDC25A)的表达。CDC25A 过表达激活 PI3K/AKT 通路,调节 GSCs 的恶性行为。

结论

Linc00152/miR-103a-3p/FEZF1/CDC25A 轴在调节 GSCs 的恶性行为中发挥新的作用,可能为神经胶质瘤的治疗提供新的潜在治疗策略。

https://cdn.ncbi.nlm.nih.gov/pmc/blobs/8e03/5485714/2fdc7a72a1ab/12943_2017_677_Fig1_HTML.jpg

文献AI研究员

20分钟写一篇综述,助力文献阅读效率提升50倍。

立即体验

用中文搜PubMed

大模型驱动的PubMed中文搜索引擎

马上搜索

文档翻译

学术文献翻译模型,支持多种主流文档格式。

立即体验