Suppr超能文献

自噬体的积累会导致细胞毒性。

Accumulation of autophagosomes confers cytotoxicity.

作者信息

Button Robert W, Roberts Sheridan L, Willis Thea L, Hanemann C Oliver, Luo Shouqing

机构信息

From the Peninsula Schools of Medicine and Dentistry, Institute of Translational and Stratified Medicine, University of Plymouth, Research Way, Plymouth PL6 8BU, United Kingdom.

From the Peninsula Schools of Medicine and Dentistry, Institute of Translational and Stratified Medicine, University of Plymouth, Research Way, Plymouth PL6 8BU, United Kingdom

出版信息

J Biol Chem. 2017 Aug 18;292(33):13599-13614. doi: 10.1074/jbc.M117.782276. Epub 2017 Jul 3.

Abstract

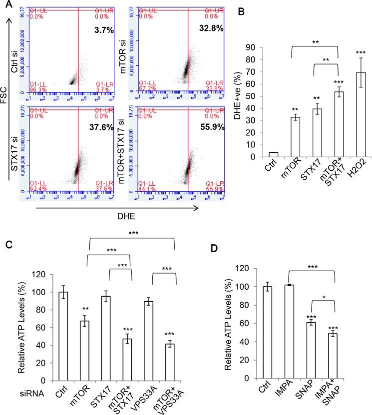
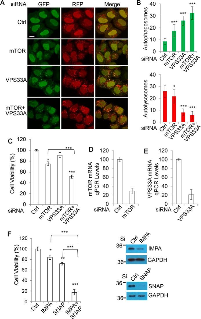
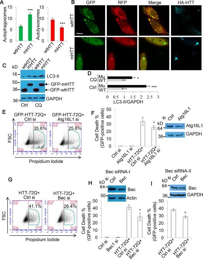
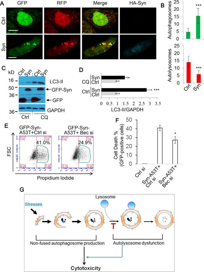
Autophagy comprises the processes of autophagosome synthesis and lysosomal degradation. In certain stress conditions, increased autophagosome synthesis may be associated with decreased lysosomal activity, which may result in reduced processing of the excessive autophagosomes by the rate-limiting lysosomal activity. Thus, the excessive autophagosomes in such situations may be largely unfused to lysosomes, and their formation/accumulation under these conditions is assumed to be futile for autophagy. The role of cytotoxicity in accumulating autophagosomes (representing synthesis of autophagosomes subsequently unfused to lysosomes) has not been investigated previously. Here, we found that accumulation of autophagosomes compromised cell viability, and this effect was alleviated by depletion of autophagosome machinery proteins. We tested whether reduction in autophagosome synthesis could affect cell viability in cell models expressing mutant huntingtin and α-synuclein, given that both of these proteins cause increased autophagosome biogenesis and compromised lysosomal activity. Importantly, partial depletion of autophagosome machinery proteins Atg16L1 and Beclin 1 significantly ameliorated cell death in these conditions. Our data suggest that production/accumulation of autophagosomes subsequently unfused to lysosomes (or accumulation of autophagosomes) directly induces cellular toxicity, and this process may be implicated in the pathogenesis of neurodegenerative diseases. Therefore, lowering the accumulation of autophagosomes may represent a therapeutic strategy for tackling such diseases.

摘要

自噬包括自噬体合成和溶酶体降解过程。在某些应激条件下,自噬体合成增加可能与溶酶体活性降低有关,这可能导致限速溶酶体活性对过量自噬体的处理减少。因此,在这种情况下过量的自噬体可能很大程度上未与溶酶体融合,并且在这些条件下它们的形成/积累被认为对自噬是无效的。细胞毒性在积累自噬体(代表随后未与溶酶体融合的自噬体合成)中的作用此前尚未得到研究。在这里,我们发现自噬体的积累损害了细胞活力,并且这种效应通过耗尽自噬体机制蛋白而得到缓解。鉴于突变型亨廷顿蛋白和α-突触核蛋白都导致自噬体生物合成增加和溶酶体活性受损,我们测试了自噬体合成减少是否会影响表达这两种蛋白的细胞模型中的细胞活力。重要的是,在这些条件下,自噬体机制蛋白Atg16L1和Beclin 1的部分缺失显著改善了细胞死亡。我们的数据表明,随后未与溶酶体融合的自噬体的产生/积累(或自噬体的积累)直接诱导细胞毒性,并且这个过程可能与神经退行性疾病的发病机制有关。因此,降低自噬体的积累可能代表一种治疗此类疾病的策略。

https://cdn.ncbi.nlm.nih.gov/pmc/blobs/1cbe/5566519/23bbb99325e3/zbc0361772130001.jpg

文献AI研究员

20分钟写一篇综述,助力文献阅读效率提升50倍。

立即体验

用中文搜PubMed

大模型驱动的PubMed中文搜索引擎

马上搜索

文档翻译

学术文献翻译模型,支持多种主流文档格式。

立即体验