Suppr超能文献

使用SyncroPatch 768PE进行电压门控离子通道的高通量电生理检测。

High-throughput electrophysiological assays for voltage gated ion channels using SyncroPatch 768PE.

作者信息

Li Tianbo, Lu Gang, Chiang Eugene Y, Chernov-Rogan Tania, Grogan Jane L, Chen Jun

机构信息

Department of Biochemical and Cellular Pharmacology, Genentech Inc., South San Francisco, California, United States of America.

Department of Cancer Immunology, Genentech Inc., South San Francisco, California, United States of America.

出版信息

PLoS One. 2017 Jul 6;12(7):e0180154. doi: 10.1371/journal.pone.0180154. eCollection 2017.

Abstract

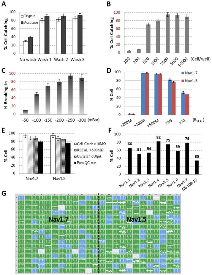
Ion channels regulate a variety of physiological processes and represent an important class of drug target. Among the many methods of studying ion channel function, patch clamp electrophysiology is considered the gold standard by providing the ultimate precision and flexibility. However, its utility in ion channel drug discovery is impeded by low throughput. Additionally, characterization of endogenous ion channels in primary cells remains technical challenging. In recent years, many automated patch clamp (APC) platforms have been developed to overcome these challenges, albeit with varying throughput, data quality and success rate. In this study, we utilized SyncroPatch 768PE, one of the latest generation APC platforms which conducts parallel recording from two-384 modules with giga-seal data quality, to push these 2 boundaries. By optimizing various cell patching parameters and a two-step voltage protocol, we developed a high throughput APC assay for the voltage-gated sodium channel Nav1.7. By testing a group of Nav1.7 reference compounds' IC50, this assay was proved to be highly consistent with manual patch clamp (R > 0.9). In a pilot screening of 10,000 compounds, the success rate, defined by > 500 MΩ seal resistance and >500 pA peak current, was 79%. The assay was robust with daily throughput ~ 6,000 data points and Z' factor 0.72. Using the same platform, we also successfully recorded endogenous voltage-gated potassium channel Kv1.3 in primary T cells. Together, our data suggest that SyncroPatch 768PE provides a powerful platform for ion channel research and drug discovery.

摘要

离子通道调节多种生理过程,是一类重要的药物靶点。在众多研究离子通道功能的方法中,膜片钳电生理学因其具有极高的精度和灵活性而被视为金标准。然而,其低通量特性阻碍了它在离子通道药物研发中的应用。此外,原代细胞中内源性离子通道的特性研究在技术上仍具有挑战性。近年来,许多自动膜片钳(APC)平台已被开发出来以克服这些挑战,尽管它们在通量、数据质量和成功率方面各不相同。在本研究中,我们使用了SyncroPatch 768PE,这是最新一代的APC平台之一,它能从两个384模块进行并行记录,且具有千兆封接数据质量,以此来突破这两个限制。通过优化各种细胞封接参数和两步电压协议,我们开发了一种针对电压门控钠通道Nav1.7的高通量APC检测方法。通过测试一组Nav1.7参考化合物的IC50,证明该检测方法与手动膜片钳高度一致(R > 0.9)。在对10000种化合物的初步筛选中,以>500 MΩ封接电阻和>500 pA峰值电流定义的成功率为79%。该检测方法稳健,日通量约为6000个数据点,Z'因子为0.72。使用同一平台,我们还成功记录了原代T细胞中的内源性电压门控钾通道Kv1.3。总之,我们的数据表明SyncroPatch 768PE为离子通道研究和药物研发提供了一个强大的平台。

https://cdn.ncbi.nlm.nih.gov/pmc/blobs/6180/5500279/aad7c7e73b84/pone.0180154.g001.jpg

文献AI研究员

20分钟写一篇综述,助力文献阅读效率提升50倍。

立即体验

用中文搜PubMed

大模型驱动的PubMed中文搜索引擎

马上搜索

文档翻译

学术文献翻译模型,支持多种主流文档格式。

立即体验