Suppr超能文献

微小RNA-200c通过靶向高迁移率族蛋白B1抑制肺癌的上皮-间质转化、侵袭和迁移。

MicroRNA-200c inhibits epithelial-mesenchymal transition, invasion, and migration of lung cancer by targeting HMGB1.

作者信息

Liu Po-Len, Liu Wei-Lun, Chang Jia-Ming, Chen Yung-Hsiang, Liu Yu-Peng, Kuo Hsuan-Fu, Hsieh Chong-Chao, Ding Yu-Sian, Chen Wei-Wei, Chong Inn-Wen

机构信息

Department of Respiratory Therapy, College of Medicine, Kaohsiung Medical University, Kaohsiung, Taiwan.

Department of Intensive Care Medicine, Chi Mei Medical Center, Liouying, Tainan, Taiwan.

出版信息

PLoS One. 2017 Jul 20;12(7):e0180844. doi: 10.1371/journal.pone.0180844. eCollection 2017.

Abstract

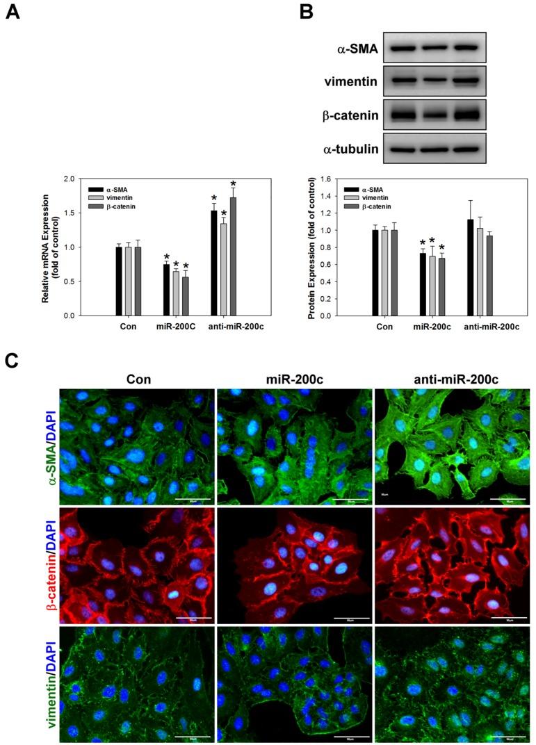
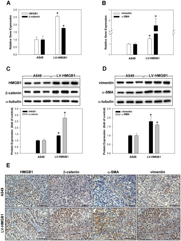
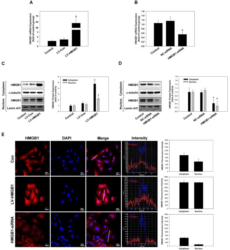
MicroRNAs (miRs) play critical roles in cancer development, proliferation, epithelial-mesenchymal transition (EMT), invasion, and migration through regulating the expression of oncogenes and tumour suppressor genes. Previous studies have indicated that miR-200c acts as a tumour suppressor in various cancers by downregulating high-mobility group box 1 (HMGB1) and thereby suppressing EMT and metastasis. In addition, miR-200c was reported to be downregulated and correlated with poor outcomes in non-small cell lung cancer (NSCLC). However, its functional role in HMGB1 regulation in NSCLC is still unclear. This study aimed to clarify whether miR-200c acts as a tumour suppressor in NSCLC by downregulating HMGB1, which is associated with EMT, invasion, cytoskeleton rearrangement, and migration in vitro and in vivo. In order to demonstrate HMGB1 downregulation by miR-200c, the NSCLC cell line A549 was transfected with miR-200c mimic or inhibitor. The mimic significantly reduced HMGB1 expression and suppressed EMT, invasion, and migration, while the inhibitor generated the opposite effects. Additionally, using xenograft mouse models, we confirmed that HMGB1 overexpression increased tumour EMT. In summary, our results demonstrated that miR-200c could suppress EMT, invasion, and migration of NSCLC cells by downregulating HMGB1.

摘要

微小RNA(miR)通过调节癌基因和肿瘤抑制基因的表达,在癌症的发生、增殖、上皮-间质转化(EMT)、侵袭和迁移中发挥关键作用。先前的研究表明,miR-200c在多种癌症中作为肿瘤抑制因子,通过下调高迁移率族蛋白B1(HMGB1),从而抑制EMT和转移。此外,据报道miR-200c在非小细胞肺癌(NSCLC)中表达下调,并与不良预后相关。然而,其在NSCLC中对HMGB1调节的功能作用仍不清楚。本研究旨在阐明miR-200c是否通过下调HMGB1在NSCLC中作为肿瘤抑制因子,HMGB1与体内外的EMT、侵袭、细胞骨架重排和迁移相关。为了证明miR-200c对HMGB1的下调作用,用miR-200c模拟物或抑制剂转染NSCLC细胞系A549。模拟物显著降低了HMGB1的表达,并抑制了EMT、侵袭和迁移,而抑制剂则产生相反的效果。此外,使用异种移植小鼠模型,我们证实HMGB1的过表达增加了肿瘤的EMT。总之,我们的结果表明,miR-200c可以通过下调HMGB1来抑制NSCLC细胞的EMT、侵袭和迁移。

https://cdn.ncbi.nlm.nih.gov/pmc/blobs/62a1/5519074/3cd221afeef3/pone.0180844.g001.jpg

文献AI研究员

20分钟写一篇综述,助力文献阅读效率提升50倍。

立即体验

用中文搜PubMed

大模型驱动的PubMed中文搜索引擎

马上搜索

文档翻译

学术文献翻译模型,支持多种主流文档格式。

立即体验