Suppr超能文献

全基因组表观遗传和mRNA表达谱分析,随后进行CRISPR/Cas9介导的基因破坏,证实了非小细胞肺癌细胞中获得性EMT相关EGFR TKI耐药性中的-ZEB1/ZEB2-FGFR1轴。

Genome-wide epigenetic and mRNA-expression profiling followed by CRISPR/Cas9-mediated gene-disruptions corroborate the -ZEB1/ZEB2-FGFR1 axis in acquired EMT-associated EGFR TKI-resistance in NSCLC cells.

作者信息

Vad-Nielsen Johan, Staunstrup Nicklas Heine, Kjeldsen Magnus Lindkvist, Dybdal Nina, Flandin Guillaume, De Stradis Claudia, Daugaard Tina Fuglsang, Vilsbøll-Larsen Trine, Maansson Christoffer Trier, Doktor Thomas Koed, Sorensen Boe Sandahl, Nielsen Anders Lade

机构信息

Department of Biomedicine, Aarhus University, Aarhus, Denmark.

Department of Clinical Biochemistry, Aarhus University Hospital, Aarhus, Denmark.

出版信息

Transl Lung Cancer Res. 2023 Jan 31;12(1):42-65. doi: 10.21037/tlcr-22-507. Epub 2023 Jan 13.

Abstract

BACKGROUND

Epithelial-mesenchymal-transition (EMT) is an epigenetic-based mechanism contributing to the acquired treatment resistance against receptor tyrosine kinase inhibitors (TKIs) in non-small cell lung cancer (NSCLC) cells harboring epidermal growth factor receptor ()-mutations. Delineating the exact epigenetic and gene-expression alterations in EMT-associated EGFR TKI-resistance (EMT-E-TKI-R) is vital for improved diagnosis and treatment of NSCLC patients.

METHODS

We characterized genome-wide changes in mRNA-expression, DNA-methylation and the histone-modification H3K36me3 in -mutated NSCLC HCC827 cells in result of acquired EMT-E-TKI-R. CRISPR/Cas9 was used to functional examine key findings from the omics analyses.

RESULTS

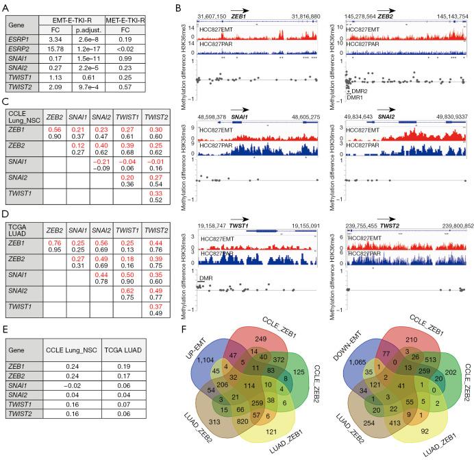
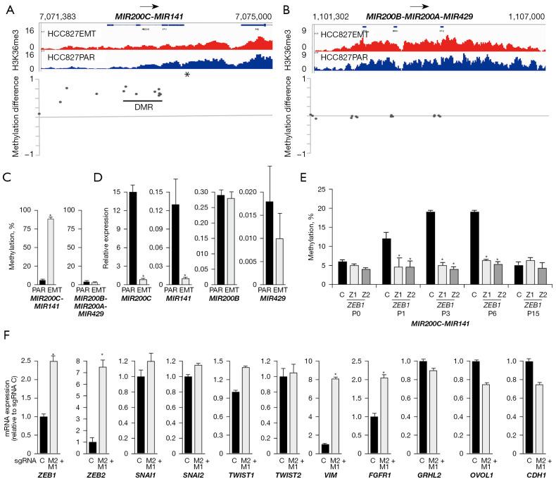
Acquired EMT-E-TKI-R was analyzed with three omics approaches. RNA-sequencing identified 2,233 and 1,972 up- and down-regulated genes, respectively, and among these were established EMT-markers. DNA-methylation EPIC array analyses identified 14,163 and 7,999 hyper- and hypo-methylated, respectively, differential methylated positions of which several were present in EMT-markers. Finally, H3K36me3 chromatin immunoprecipitation (ChIP)-sequencing detected 2,873 and 3,836 genes with enrichment and depletion, respectively, and among these were established EMT-markers. Correlation analyses showed that EMT-E-TKI-R mRNA-expression changes correlated better with H3K36me3 changes than with DNA-methylation changes. Moreover, the omics data supported the involvement of the -ZEB1/ZEB2-FGFR1 signaling axis for acquired EMT-E-TKI-R. CRISPR/Cas9-mediated analyses corroborated the importance of ZEB1 in acquired EMT-E-TKI-R, and to be in an EMT-E-TKI-R-associated auto-regulatory loop with ZEB1, and FGFR1 to mediate cell survival in EMT-E-TKI-R.

CONCLUSIONS

The current study describes the synchronous genome-wide changes in mRNA-expression, DNA-methylation, and H3K36me3 in NSCLC EMT-E-TKI-R. The omics approaches revealed potential novel diagnostic markers and treatment targets. Besides, the study consolidates the functional impact of the -ZEB1/ZEB2-FGFR1-signaling axis in NSCLC EMT-E-TKI-R.

摘要

背景

上皮-间质转化(EMT)是一种基于表观遗传学的机制,它导致携带表皮生长因子受体(EGFR)突变的非小细胞肺癌(NSCLC)细胞对受体酪氨酸激酶抑制剂(TKIs)产生获得性耐药。明确EMT相关的EGFR TKI耐药(EMT-E-TKI-R)中确切的表观遗传学和基因表达改变,对于改善NSCLC患者的诊断和治疗至关重要。

方法

我们对获得性EMT-E-TKI-R导致的EGFR突变NSCLC HCC827细胞中mRNA表达、DNA甲基化和组蛋白修饰H3K36me3的全基因组变化进行了表征。利用CRISPR/Cas9对组学分析的关键发现进行功能验证。

结果

采用三种组学方法分析获得性EMT-E-TKI-R。RNA测序分别鉴定出2233个上调基因和1972个下调基因,其中包括已确定的EMT标志物。DNA甲基化EPIC阵列分析分别鉴定出14163个高甲基化和7999个低甲基化的差异甲基化位点,其中一些存在于EMT标志物中。最后,H3K36me3染色质免疫沉淀(ChIP)测序分别检测到2873个富集基因和3836个缺失基因,其中包括已确定EMT标志物。相关性分析表明,EMT-E-TKI-R的mRNA表达变化与H3K36me3变化的相关性优于与DNA甲基化变化的相关性。此外,组学数据支持-ZEB1/ZEB2-FGFR1信号轴参与获得性EMT-E-TKI-R。CRISPR/Cas9介导的分析证实了ZEB1在获得性EMT-E-TKI-R中的重要性,且与ZEB1处于EMT-E-TKI-R相关的自调节环中,而FGFR1在EMT-E-TKI-R中介导细胞存活。

结论

本研究描述了NSCLC EMT-E-TKI-R中mRNA表达、DNA甲基化和H3K36me3的同步全基因组变化。组学方法揭示了潜在的新型诊断标志物和治疗靶点。此外,该研究巩固了-ZEB1/ZEB2-FGFR1信号轴在NSCLC EMT-E-TKI-R中的功能影响。

https://cdn.ncbi.nlm.nih.gov/pmc/blobs/b6f1/9903082/58930e1bb919/tlcr-12-01-42-f1.jpg

文献AI研究员

20分钟写一篇综述,助力文献阅读效率提升50倍。

立即体验

用中文搜PubMed

大模型驱动的PubMed中文搜索引擎

马上搜索

文档翻译

学术文献翻译模型,支持多种主流文档格式。

立即体验