Suppr超能文献

呼吸道合胞病毒对核仁素受体阻断和抗体中和的敏感性取决于病毒纯化方法。

The Susceptibilities of Respiratory Syncytial Virus to Nucleolin Receptor Blocking and Antibody Neutralization are Dependent upon the Method of Virus Purification.

作者信息

Bilawchuk Leanne M, Griffiths Cameron D, Jensen Lionel D, Elawar Farah, Marchant David J

机构信息

Li Ka Shing Institute of Virology, Department of Medical Microbiology and Immunology, University of Alberta, Edmonton, AB T6G 2R3, Canada.

出版信息

Viruses. 2017 Aug 3;9(8):207. doi: 10.3390/v9080207.

Abstract

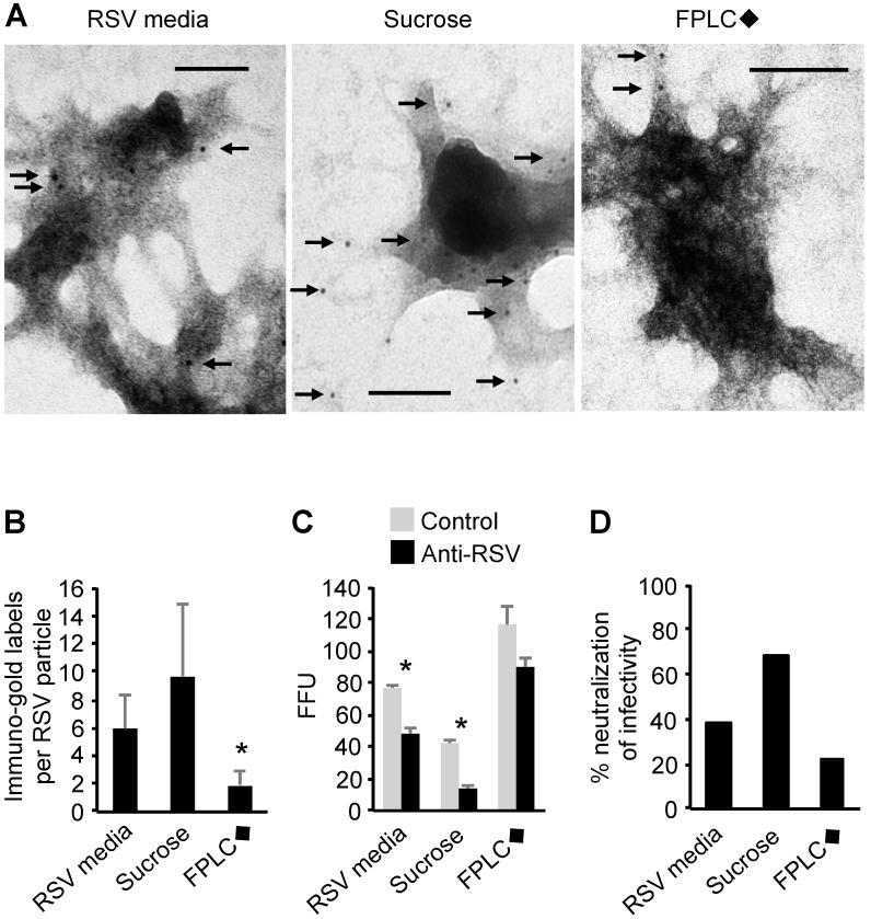
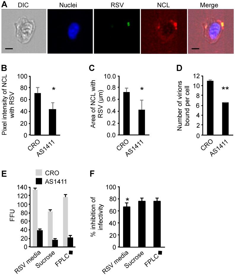
Respiratory Syncytial Virus (RSV) that is propagated in cell culture is purified from cellular contaminants that can confound experimental results. A number of different purification methods have been described, including methods that utilize fast protein liquid chromatography (FPLC) and gradient ultracentrifugation. Thus, the constituents and experimental responses of RSV stocks purified by ultracentrifugation in sucrose and by FPLC were analyzed and compared by infectivity assay, Coomassie stain, Western blot, mass spectrometry, immuno-transmission electron microscopy (TEM), and ImageStream flow cytometry. The FPLC-purified RSV had more albumin contamination, but there was less evidence of host-derived exosomes when compared to ultracentrifugation-purified RSV as detected by Western blot and mass spectrometry for the exosome markers superoxide dismutase [Cu-Zn] (SOD1) and the tetraspanin CD63. Although the purified virus stocks were equally susceptible to nucleolin-receptor blocking by the DNA aptamer AS1411, the FPLC-purified RSV was significantly less susceptible to anti-RSV polyclonal antibody neutralization; there was 69% inhibition ( = 0.02) of the sucrose ultracentrifugation-purified RSV, 38% inhibition ( = 0.03) of the unpurified RSV, but statistically ineffective neutralization in the FPLC-purified RSV (22% inhibition; = 0.30). The amount of RSV neutralization of the purified RSV stocks was correlated with anti-RSV antibody occupancy on RSV particles observed by immuno-TEM. RSV purified by different methods alters the stock composition and morphological characteristics of virions that can lead to different experimental responses.

摘要

在细胞培养中繁殖的呼吸道合胞病毒(RSV)要从可能混淆实验结果的细胞污染物中纯化出来。已经描述了许多不同的纯化方法,包括利用快速蛋白质液相色谱(FPLC)和梯度超速离心的方法。因此,通过感染性测定、考马斯亮蓝染色、蛋白质印迹、质谱分析、免疫透射电子显微镜(TEM)和流式细胞仪成像分析,对经蔗糖超速离心和FPLC纯化的RSV储备液的成分和实验反应进行了分析和比较。FPLC纯化的RSV有更多的白蛋白污染,但与超速离心纯化的RSV相比,通过蛋白质印迹和外泌体标志物超氧化物歧化酶[铜 - 锌](SOD1)和四跨膜蛋白CD63的质谱分析检测到的宿主来源外泌体较少。尽管纯化的病毒储备液对DNA适体AS1411阻断核仁素受体同样敏感,但FPLC纯化的RSV对抗RSV多克隆抗体中和的敏感性明显较低;蔗糖超速离心纯化的RSV有69%的抑制率(P = 0.02),未纯化的RSV有38%的抑制率(P = 0.03),但FPLC纯化的RSV在统计学上中和无效(22%的抑制率;P = 0.30)。纯化的RSV储备液的RSV中和量与免疫TEM观察到的RSV颗粒上抗RSV抗体占有率相关。通过不同方法纯化的RSV会改变病毒粒子的储备液组成和形态特征,从而导致不同的实验反应。

https://cdn.ncbi.nlm.nih.gov/pmc/blobs/1ca7/5580464/b00a6c223b22/viruses-09-00207-g001.jpg

文献AI研究员

20分钟写一篇综述,助力文献阅读效率提升50倍。

立即体验

用中文搜PubMed

大模型驱动的PubMed中文搜索引擎

马上搜索

文档翻译

学术文献翻译模型,支持多种主流文档格式。

立即体验