Suppr超能文献

衰老细胞清除药物靶向作用于肺泡上皮细胞功能,从而减轻实验性肺纤维化。

Senolytic drugs target alveolar epithelial cell function and attenuate experimental lung fibrosis .

机构信息

Comprehensive Pneumology Center (CPC), Helmholtz Zentrum München and University Hospital of the Ludwig Maximilians Universität, Member of the German Center for Lung Research (DZL), Munich, Germany.

Dept of Internal Medicine, Universities of Giessen and Marburg Lung Center (UGMLC), Justus-Liebig-Universität Giessen, Member of the German Center for Lung Research (DZL), Giessen, Germany.

出版信息

Eur Respir J. 2017 Aug 3;50(2). doi: 10.1183/13993003.02367-2016. Print 2017 Aug.

Abstract

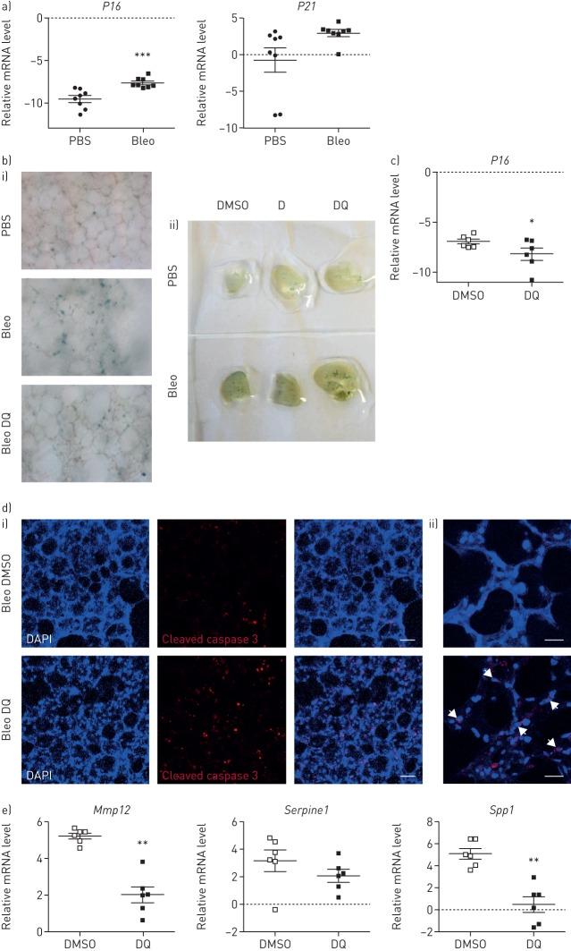
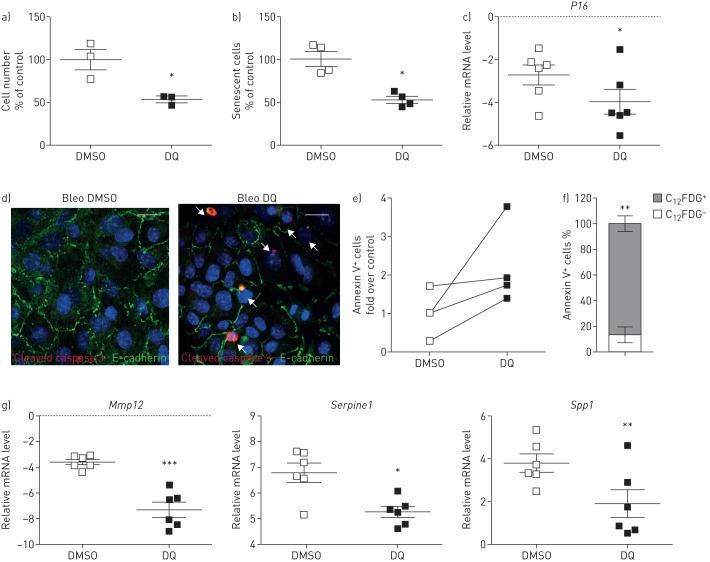
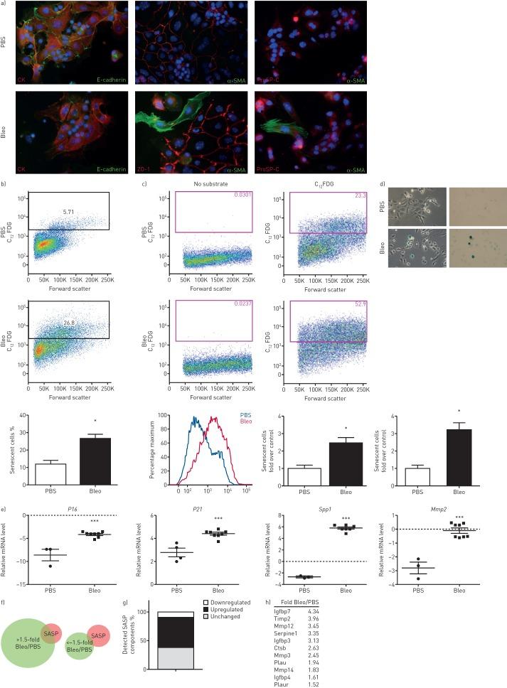
Idiopathic pulmonary fibrosis (IPF) is a devastating lung disease with poor prognosis and limited therapeutic options. The incidence of IPF increases with age, and ageing-related mechanisms such as cellular senescence have been proposed as pathogenic drivers. The lung alveolar epithelium represents a major site of tissue injury in IPF and senescence of this cell population is probably detrimental to lung repair. However, the potential pathomechanisms of alveolar epithelial cell senescence and the impact of senolytic drugs on senescent lung cells and fibrosis remain unknown. Here we demonstrate that lung epithelial cells exhibit increased and expression as well as senescence-associated β-galactosidase activity in experimental and human lung fibrosis tissue and primary cells.Primary fibrotic mouse alveolar epithelial type (AT)II cells secreted increased amounts of senescence-associated secretory phenotype (SASP) factors , as analysed using quantitative PCR, mass spectrometry and ELISA. Importantly, pharmacological clearance of senescent cells by induction of apoptosis in fibrotic ATII cells or three-dimensional lung tissue cultures reduced SASP factors and extracellular matrix markers, while increasing alveolar epithelial markersThese data indicate that alveolar epithelial cell senescence contributes to lung fibrosis development and that senolytic drugs may be a viable therapeutic option for IPF.

摘要

特发性肺纤维化(IPF)是一种预后不良且治疗选择有限的破坏性肺部疾病。IPF 的发病率随年龄增长而增加,细胞衰老等与年龄相关的机制被认为是致病驱动因素。肺肺泡上皮代表 IPF 中组织损伤的主要部位,该细胞群体的衰老可能对肺修复有害。然而,肺泡上皮细胞衰老的潜在病理机制以及衰老细胞清除药物对衰老肺细胞和纤维化的影响仍不清楚。在这里,我们证明实验性和人类肺纤维化组织和原代细胞中的肺上皮细胞表现出增加的 和 表达以及衰老相关的β-半乳糖苷酶活性。使用定量 PCR、质谱和 ELISA 分析,原代纤维性肺泡上皮 II 型(AT)细胞分泌增加的衰老相关 secretory 表型(SASP)因子。重要的是,通过诱导纤维化 ATII 细胞或三维肺组织培养物中的细胞凋亡清除衰老细胞可减少 SASP 因子和细胞外基质标志物,同时增加肺泡上皮标志物。这些数据表明,肺泡上皮细胞衰老有助于肺纤维化的发展,衰老细胞清除药物可能是 IPF 的一种可行治疗选择。

https://cdn.ncbi.nlm.nih.gov/pmc/blobs/436c/5593348/2c06003083bb/ERJ-02367-2016.01.jpg

文献AI研究员

20分钟写一篇综述,助力文献阅读效率提升50倍。

立即体验

用中文搜PubMed

大模型驱动的PubMed中文搜索引擎

马上搜索

文档翻译

学术文献翻译模型,支持多种主流文档格式。

立即体验