Suppr超能文献

P16 缺失减轻了 Bmi-1 缺陷应激诱导的早衰模型中的肾小管间质损伤。

P16 Deletion Ameliorated Renal Tubulointerstitial Injury in a Stress-induced Premature Senescence Model of Bmi-1 Deficiency.

机构信息

The State Key Laboratory of Reproductive Medicine; Key Laboratory for Aging & Disease, Research Centre for Bone and Stem Cells, Department of Human Anatomy, Nanjing Medical University, Nanjing, Jiangsu, 211166, China.

Laboratory Centre for Basic Medical Sciences, Nanjing Medical University, Nanjing, Jiangsu, 211166, China.

出版信息

Sci Rep. 2017 Aug 8;7(1):7502. doi: 10.1038/s41598-017-06868-8.

Abstract

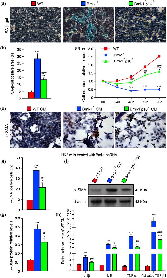
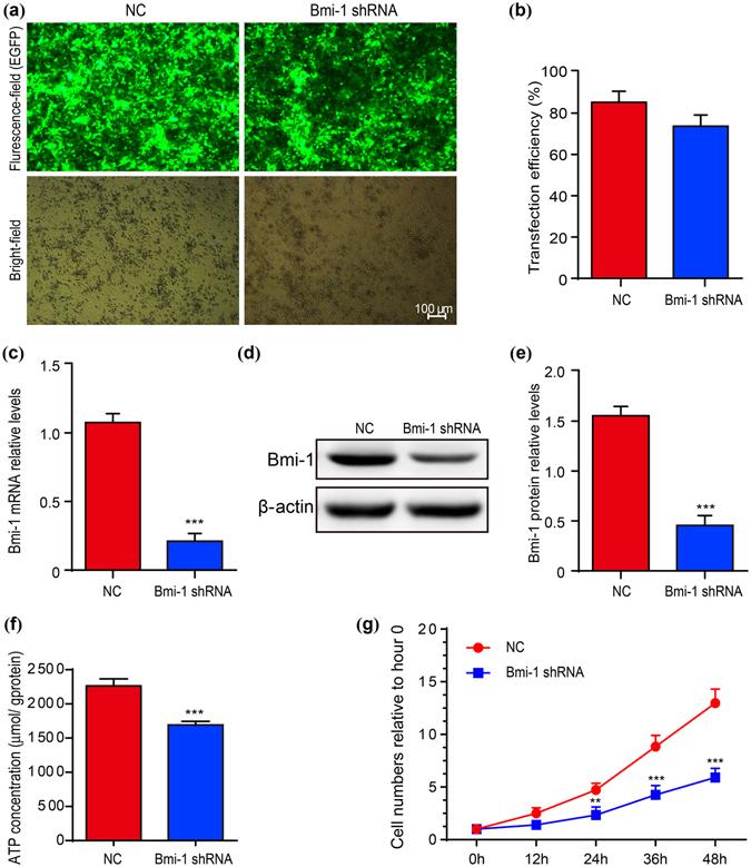
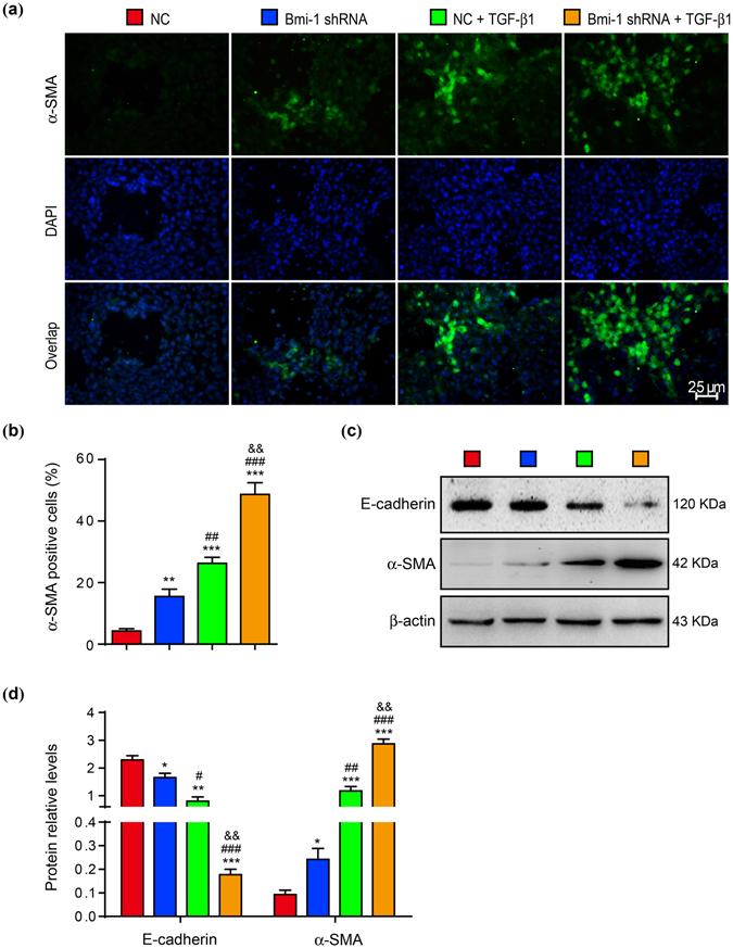
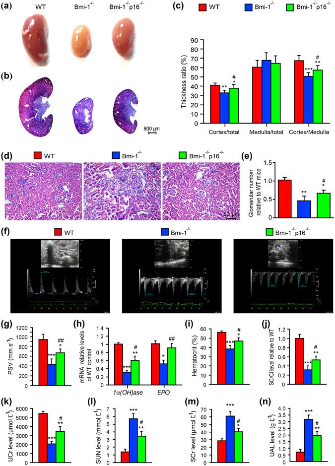
To determine whether p16 deletion ameliorated renal tubulointerstitial injury by inhibiting a senescence-associated secretory phenotype (SASP) in Bmi-1-deficient (Bmi-1 ) mice, renal phenotypes were compared among 5-week-old Bmi-1 and p16 double-knockout, and Bmi-1 and wild-type mice. Fifth-passage renal interstitial fibroblasts (RIFs) from the three groups were analyzed for senescence and proliferation. The effect of Bmi-1 deficiency on epithelial-to-mesenchymal transition (EMT) was examined in Bmi-1-knockdown human renal proximal tubular epithelial (HK2) cells, which were treated with concentrated conditioned medium (CM) from the fifth-passage renal interstitial fibroblasts (RIFs) of above three group mice or with exogenous TGF-β1. Our results demonstrated that p16 deletion largely rescued renal aging phenotypes caused by Bmi-1 deficiency, including impaired renal structure and function, decreased proliferation, increased apoptosis, senescence and SASP, DNA damage, NF-κB and TGF-β1/Smad signal activation, inflammatory cell infiltration, and tubulointerstitial fibrosis and tubular atrophy. P16 deletion also promoted proliferation, reduced senescence and SASP of RIFs and subsequently inhibited EMT of Bmi-1-knockdown HK2 cells. TGF-β1 further induced the EMT of Bmi-1-knockdown HK2 cells. Thus, p16 positive senescent cells would be a therapeutic target for preventing renal tubulointerstitial injury.

摘要

为了确定 p16 缺失是否通过抑制 Bmi-1 缺陷(Bmi-1)小鼠中的衰老相关分泌表型(SASP)来改善肾小管间质损伤,比较了 5 周龄 Bmi-1 和 p16 双敲除以及 Bmi-1 和野生型小鼠的肾脏表型。分析了来自三组的第五代肾间质成纤维细胞(RIF)的衰老和增殖情况。在接受来自上述三组小鼠的第五代肾间质成纤维细胞(RIF)的浓缩条件培养基(CM)或外源性 TGF-β1 处理的 Bmi-1 敲低的人肾近端肾小管上皮细胞(HK2)中,研究了 Bmi-1 缺乏对上皮间质转化(EMT)的影响。我们的结果表明,p16 缺失在很大程度上挽救了 Bmi-1 缺乏引起的肾脏衰老表型,包括受损的肾脏结构和功能、增殖减少、凋亡增加、衰老和 SASP、DNA 损伤、NF-κB 和 TGF-β1/Smad 信号激活、炎症细胞浸润以及小管间质纤维化和肾小管萎缩。p16 缺失还促进了 RIF 的增殖,减少了衰老和 SASP,随后抑制了 Bmi-1 敲低的 HK2 细胞的 EMT。TGF-β1 进一步诱导了 Bmi-1 敲低的 HK2 细胞的 EMT。因此,p16 阳性衰老细胞可能是预防肾小管间质损伤的治疗靶点。

https://cdn.ncbi.nlm.nih.gov/pmc/blobs/3d74/5548892/61ada990e14b/41598_2017_6868_Fig1_HTML.jpg

文献AI研究员

20分钟写一篇综述,助力文献阅读效率提升50倍。

立即体验

用中文搜PubMed

大模型驱动的PubMed中文搜索引擎

马上搜索

文档翻译

学术文献翻译模型,支持多种主流文档格式。

立即体验