Suppr超能文献

Ⅱ型胶原在退变的髓核中下调,并导致人髓核细胞的退变和凋亡。

Collagen type II is downregulated in the degenerative nucleus pulposus and contributes to the degeneration and apoptosis of human nucleus pulposus cells.

机构信息

Department of Orthopedics, Sun Yat‑sen Memorial Hospital of Sun Yat‑sen University, Guangzhou, Guangdong 510120, P.R. China.

Research Centre for Translational Medicine, The First Affiliated Hospital of Sun Yat‑sen University, Guangzhou, Guangdong 510080, P.R. China.

出版信息

Mol Med Rep. 2017 Oct;16(4):4730-4736. doi: 10.3892/mmr.2017.7178. Epub 2017 Aug 4.

Abstract

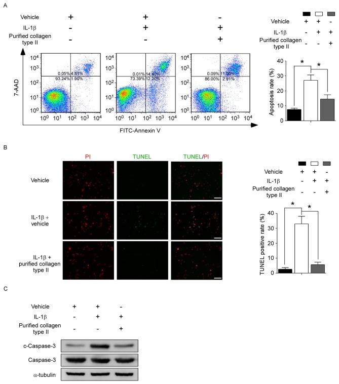
Degenerative disc disease (DDD) is a common degenerative condition initiated mainly within the nucleus pulposus (NP). To date, the etiopathogenesis of DDD remains unclear, and because no effective therapeutic strategies are available to target its pathological processes, DDD is still treated with symptomatic interventions that are far from adequate. Collagen type II is one of the major matrix components of the NP, and is considered to be essential to NP homeostasis. However, the specific mechanisms by which collagen type II influences NP cells remain unknown. In the present study, collagen type II expression was detected using immunohistochemistry analysis and quantitative polymerase chain reaction, and it was demonstrated to be significantly downregulated in NP tissues from patients with DDD compared with nondegenerative controls. To further explore the mechanism in vitro, interleukin (IL)‑1β stimulation was used to induce degeneration of a human NP cell line. IL‑1β stimulation upregulated both the mRNA and protein levels of the catabolic markers matrix metalloproteinase 13 (MMP13) and a disintegrin and metalloproteinase with thrombospondin motifs 4 (ADAMTS4), while it downregulated the anabolic makers aggrecan and collagen type II. However, addition of purified collagen type II prevented this IL‑1β‑induced metabolic disturbance of the NP cells. Furthermore, IL‑1β stimulation significantly promoted apoptosis in NP cells, while collagen type II treatment decreased the apoptotic rate and the protein levels of cleaved caspase‑3. In conclusion, collagen type II exhibited protective effects in suppressing NP cell degeneration through its anticatabolic, proanabolic and antiapoptotic effects, suggesting that it may be a promising therapeutic agent for the prevention and treatment of DDD.

摘要

退变性椎间盘疾病(DDD)是一种主要发生在髓核(NP)内的常见退行性疾病。迄今为止,DDD 的病因发病机制仍不清楚,由于没有有效的治疗策略针对其病理过程,DDD 仍然采用对症干预,远远不够。II 型胶原是 NP 的主要基质成分之一,被认为对 NP 内稳态至关重要。然而,II 型胶原影响 NP 细胞的确切机制尚不清楚。在本研究中,通过免疫组织化学分析和定量聚合酶链反应检测到 II 型胶原的表达,与非退行性对照组相比,DDD 患者的 NP 组织中 II 型胶原的表达明显下调。为了进一步在体外探索该机制,使用白细胞介素(IL)-1β刺激诱导人 NP 细胞系退变。IL-1β刺激上调了代谢标志物基质金属蛋白酶 13(MMP13)和 a 型血小板反应蛋白 4(ADAMTS4)的 mRNA 和蛋白水平,同时下调了合成标志物聚集蛋白聚糖和 II 型胶原。然而,添加纯化的 II 型胶原可防止 NP 细胞中这种 IL-1β诱导的代谢紊乱。此外,IL-1β 刺激显著促进 NP 细胞凋亡,而 II 型胶原处理降低了凋亡率和 cleaved caspase-3 的蛋白水平。总之,II 型胶原通过其抗代谢、促合成和抗凋亡作用,在抑制 NP 细胞退变方面表现出保护作用,表明它可能是预防和治疗 DDD 的有前途的治疗剂。

https://cdn.ncbi.nlm.nih.gov/pmc/blobs/0809/5647025/e63ceebb4dd7/MMR-16-04-4730-g00.jpg

文献AI研究员

20分钟写一篇综述,助力文献阅读效率提升50倍。

立即体验

用中文搜PubMed

大模型驱动的PubMed中文搜索引擎

马上搜索

文档翻译

学术文献翻译模型,支持多种主流文档格式。

立即体验