Suppr超能文献

Klotho片段的外周升高增强年轻、老龄及α-突触核蛋白转基因小鼠的脑功能和恢复力。

Peripheral Elevation of a Klotho Fragment Enhances Brain Function and Resilience in Young, Aging, and α-Synuclein Transgenic Mice.

作者信息

Leon Julio, Moreno Arturo J, Garay Bayardo I, Chalkley Robert J, Burlingame Alma L, Wang Dan, Dubal Dena B

机构信息

Department of Neurology, Biomedical Sciences Graduate Program, and Weill Institute for Neurosciences, University of California, San Francisco, San Francisco, CA 94158, USA.

Department of Chemistry and Pharmaceutical Chemistry, University of California, San Francisco, San Francisco, CA 94158, USA.

出版信息

Cell Rep. 2017 Aug 8;20(6):1360-1371. doi: 10.1016/j.celrep.2017.07.024.

Abstract

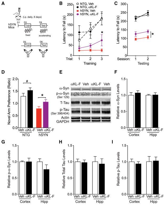
Cognitive dysfunction and decreased mobility from aging and neurodegenerative conditions, such as Parkinson and Alzheimer diseases, are major biomedical challenges in need of more effective therapies. Increasing brain resilience may represent a new treatment strategy. Klotho, a longevity factor, enhances cognition when genetically and broadly overexpressed in its full, wild-type form over the mouse lifespan. Whether acute klotho treatment can rapidly enhance cognitive and motor functions or induce resilience is a gap in our knowledge of its therapeutic potential. Here, we show that an α-klotho protein fragment (αKL-F), administered peripherally, surprisingly induced cognitive enhancement and neural resilience despite impermeability to the blood-brain barrier in young, aging, and transgenic α-synuclein mice. αKL-F treatment induced cleavage of the NMDAR subunit GluN2B and also enhanced NMDAR-dependent synaptic plasticity. GluN2B blockade abolished αKL-F-mediated effects. Peripheral αKL-F treatment is sufficient to induce neural enhancement and resilience in mice and may prove therapeutic in humans.

摘要

衰老以及帕金森病和阿尔茨海默病等神经退行性疾病导致的认知功能障碍和活动能力下降,是亟待更有效治疗方法的重大生物医学挑战。增强大脑恢复力可能代表一种新的治疗策略。长寿因子α-klotho在小鼠整个生命周期中以其完整的野生型形式进行基因广泛过表达时可增强认知能力。急性α-klotho治疗能否迅速增强认知和运动功能或诱导恢复力,这是我们对其治疗潜力认知中的一个空白。在此,我们表明,在外周给予α-klotho蛋白片段(αKL-F),令人惊讶的是,尽管其无法透过血脑屏障,但在年轻、衰老和转基因α-突触核蛋白小鼠中均诱导了认知增强和神经恢复力。αKL-F治疗诱导了NMDAR亚基GluN2B的裂解,还增强了NMDAR依赖的突触可塑性。阻断GluN2B可消除αKL-F介导的效应。外周给予αKL-F治疗足以在小鼠中诱导神经增强和恢复力,并且可能在人类中具有治疗作用。

https://cdn.ncbi.nlm.nih.gov/pmc/blobs/b2a0/5816951/b585c82bcc6b/nihms941402f1.jpg

文献AI研究员

20分钟写一篇综述,助力文献阅读效率提升50倍。

立即体验

用中文搜PubMed

大模型驱动的PubMed中文搜索引擎

马上搜索

文档翻译

学术文献翻译模型,支持多种主流文档格式。

立即体验