Suppr超能文献

长寿因子 Klotho 的 KL1 结构域模拟认知刺激的代谢组学,增强年轻和衰老小鼠的认知能力。

KL1 Domain of Longevity Factor Klotho Mimics the Metabolome of Cognitive Stimulation and Enhances Cognition in Young and Aging Mice.

机构信息

Department of Neurology and Weill Institute for Neurosciences, University of California, San Francisco, San Francisco, California 94143-1207.

Department of Neurology and Neurological Sciences, Stanford University School of Medicine, Stanford, California 94305-5101.

出版信息

J Neurosci. 2022 May 11;42(19):4016-4025. doi: 10.1523/JNEUROSCI.2458-21.2022. Epub 2022 Apr 15.

Abstract

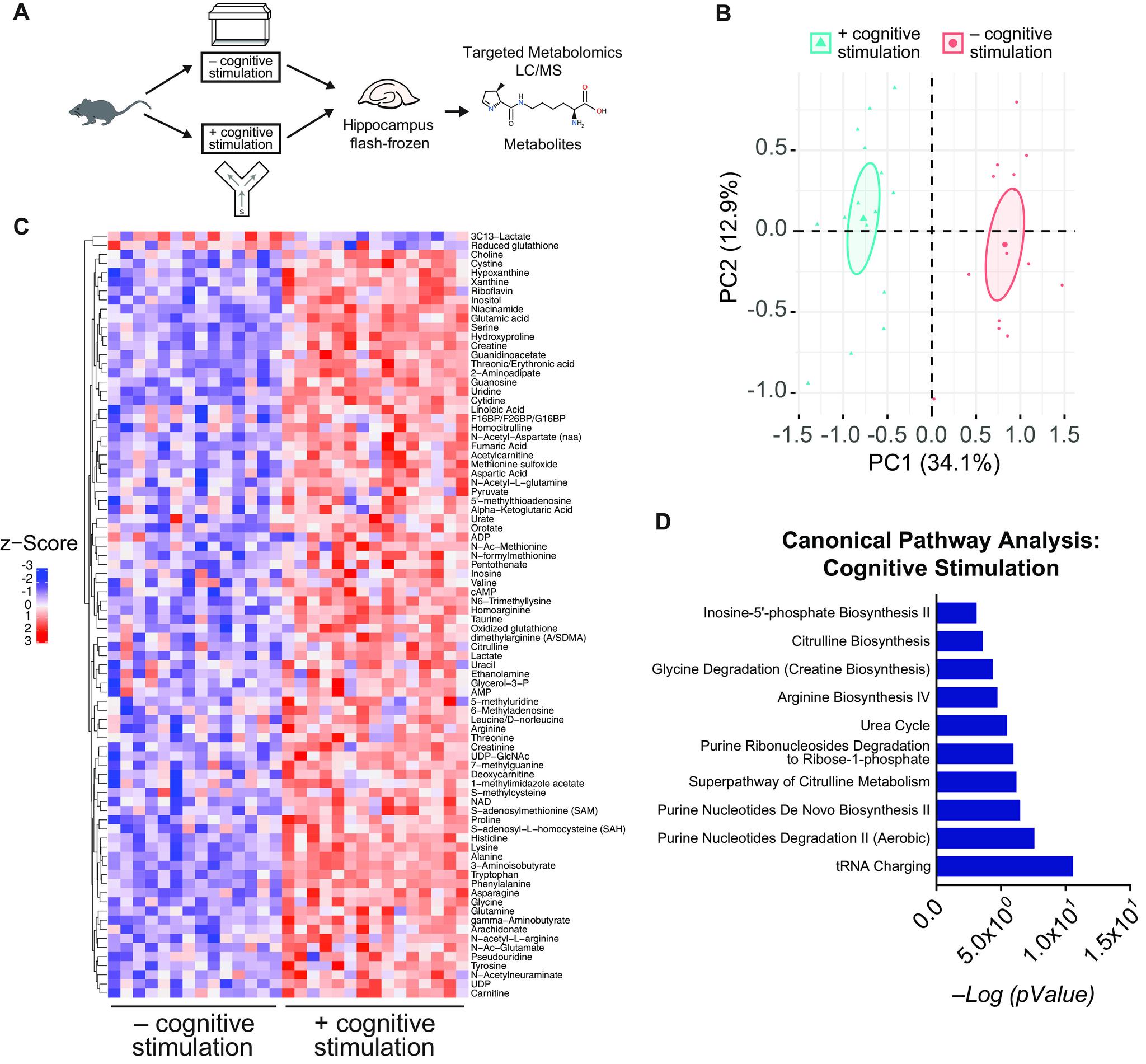
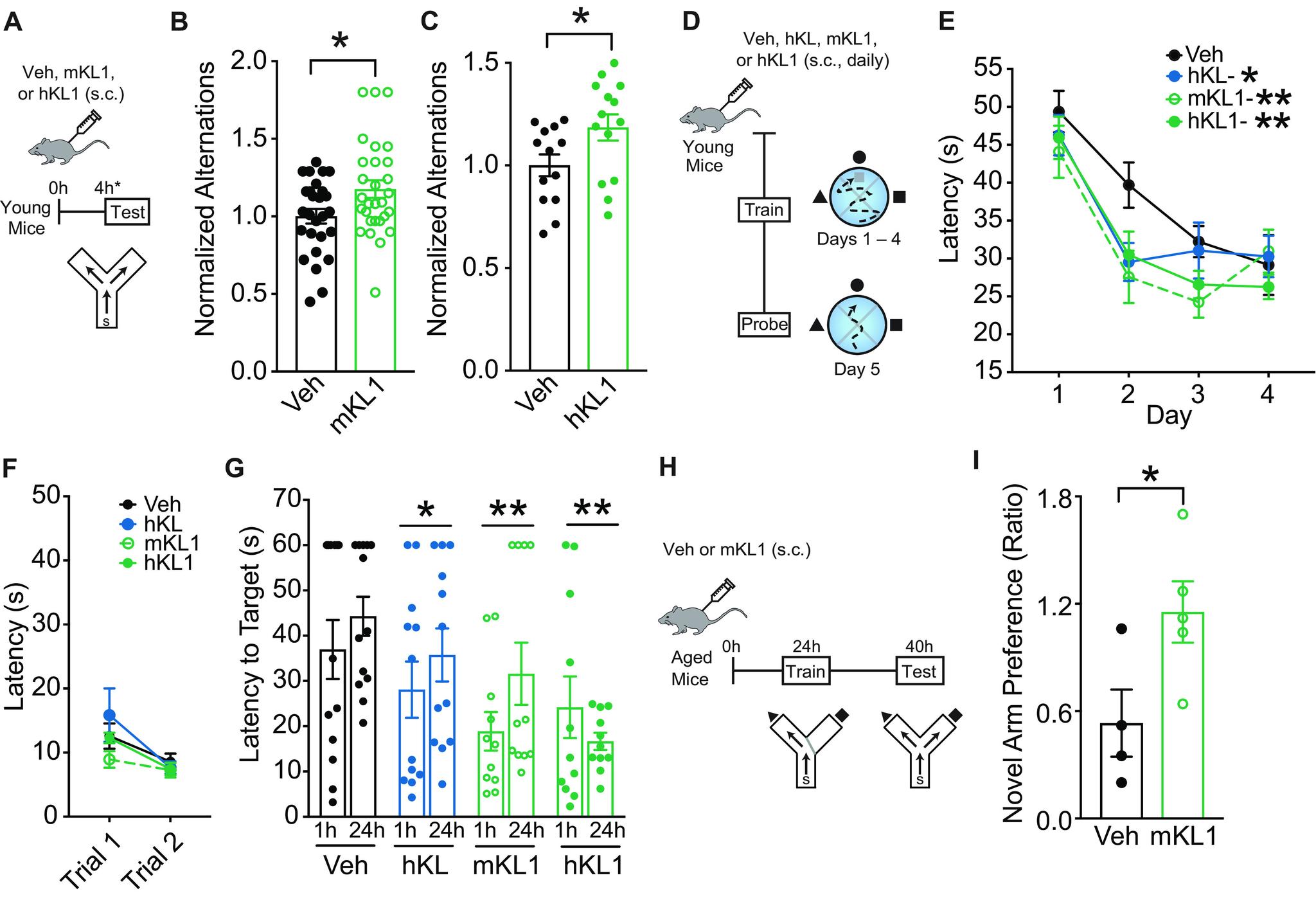
Cognitive deficits are a major biomedical challenge-and engagement of the brain in stimulating tasks improves cognition in aged individuals (Wilson et al., 2002; Gates et al., 2011) and rodents (Aidil-Carvalho et al., 2017), through unknown mechanisms. Whether cognitive stimulation alters specific metabolic pathways in the brain is unknown. Understanding which metabolic processes are involved in cognitive stimulation is important because it could lead to pharmacologic intervention that promotes biological effects of a beneficial behavior, toward the goal of effective medical treatments for cognitive deficits. Here we show using male mice that cognitive stimulation induced metabolic remodeling of the mouse hippocampus, and that pharmacologic treatment with the longevity hormone α-klotho (KL), mediated by its KL1 domain, partially mimicked this alteration. The shared, metabolic signature shared between cognitive stimulation and treatment with KL or KL1 closely correlated with individual mouse cognitive performance, indicating a link between metabolite levels and learning and memory. Importantly, the treatment of mice with KL1, an endogenous circulating factor that more closely mimicked cognitive stimulation than KL, acutely increased synaptic plasticity, a substrate of cognition. KL1 also improved cognition, itself, in young mice and countered deficits in old mice. Our data show that treatments or interventions mimicking the hippocampal metabolome of cognitive stimulation can enhance brain functions. Further, we identify the specific domain by which klotho promotes brain functions, through KL1, a metabolic mimic of cognitive stimulation. Cognitive deficits are a major biomedical challenge without truly effective pharmacologic treatments. Engaging the brain through cognitive tasks benefits cognition. Mimicking the effects of such beneficial behaviors through pharmacological treatment represents a highly valuable medical approach to treating cognitive deficits. We demonstrate that brain engagement through cognitive stimulation induces metabolic remodeling of the hippocampus that was acutely recapitulated by the longevity factor klotho, mediated by its KL1 domain. Treatment with KL1, a close mimic of cognitive stimulation, enhanced cognition and countered cognitive aging. Our findings shed light on how cognition metabolically alters the brain and provide a plausible therapeutic intervention for mimicking these alterations that, in turn, improves cognition in the young and aging brain.

摘要

认知缺陷是一个主要的生物医学挑战——通过刺激大脑的任务来提高老年人(Wilson 等人,2002 年;Gates 等人,2011 年)和啮齿动物(Aidil-Carvalho 等人,2017 年)的认知能力,其机制尚不清楚。认知刺激是否会改变大脑中的特定代谢途径尚不清楚。了解哪些代谢过程参与认知刺激很重要,因为它可能导致药物干预,促进有益行为的生物学效应,从而实现认知缺陷的有效治疗。在这里,我们使用雄性小鼠表明,认知刺激诱导了小鼠海马体的代谢重塑,并且通过其 KL1 结构域,用长寿激素 α-klotho(KL)进行药物治疗部分模拟了这种改变。认知刺激和 KL 或 KL1 治疗之间共享的代谢特征与个体小鼠的认知表现密切相关,表明代谢物水平与学习和记忆之间存在联系。重要的是,用 KL1(一种更能模拟认知刺激的内源性循环因子)治疗小鼠会急性增加突触可塑性,这是认知的基础。KL1 还改善了年轻小鼠的认知能力,并改善了老年小鼠的认知缺陷。我们的数据表明,模拟认知刺激海马代谢组的治疗或干预可以增强大脑功能。此外,我们通过 KL1(认知刺激的代谢模拟物)确定了 klotho 促进大脑功能的特定结构域。认知缺陷是一个主要的生物医学挑战,目前还没有真正有效的药物治疗方法。通过认知任务使大脑参与其中有益于认知。通过药物治疗模拟这种有益行为的效果代表了治疗认知缺陷的一种非常有价值的医学方法。我们证明,通过认知刺激使大脑参与会引起海马体的代谢重塑,而长寿因子 klotho 通过其 KL1 结构域可以迅速再现这种重塑。用 KL1(认知刺激的紧密模拟物)治疗可增强认知能力并对抗认知老化。我们的发现揭示了认知如何改变大脑的代谢,并为模拟这些改变提供了一种合理的治疗干预措施,从而改善年轻和衰老大脑的认知能力。

https://cdn.ncbi.nlm.nih.gov/pmc/blobs/bc68/9097772/685681d6b9e7/SN-JNSJ220225F001.jpg

文献AI研究员

20分钟写一篇综述,助力文献阅读效率提升50倍。

立即体验

用中文搜PubMed

大模型驱动的PubMed中文搜索引擎

马上搜索

文档翻译

学术文献翻译模型,支持多种主流文档格式。

立即体验