Suppr超能文献

由ULK1介导的可逆磷酸化开关调节自噬蛋白酶ATG4B的活性。

A reversible phospho-switch mediated by ULK1 regulates the activity of autophagy protease ATG4B.

作者信息

Pengo N, Agrotis A, Prak K, Jones J, Ketteler R

机构信息

MRC Laboratory for Molecular Cell Biology, University College London, Gower Street, London, WC1E 6BT, UK.

出版信息

Nat Commun. 2017 Aug 18;8(1):294. doi: 10.1038/s41467-017-00303-2.

Abstract

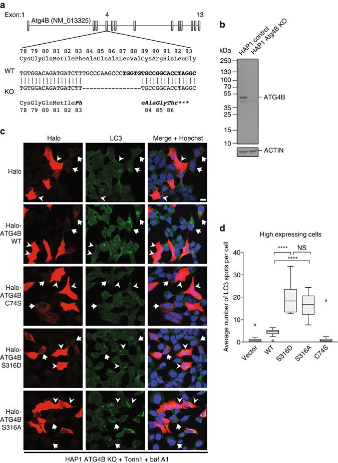
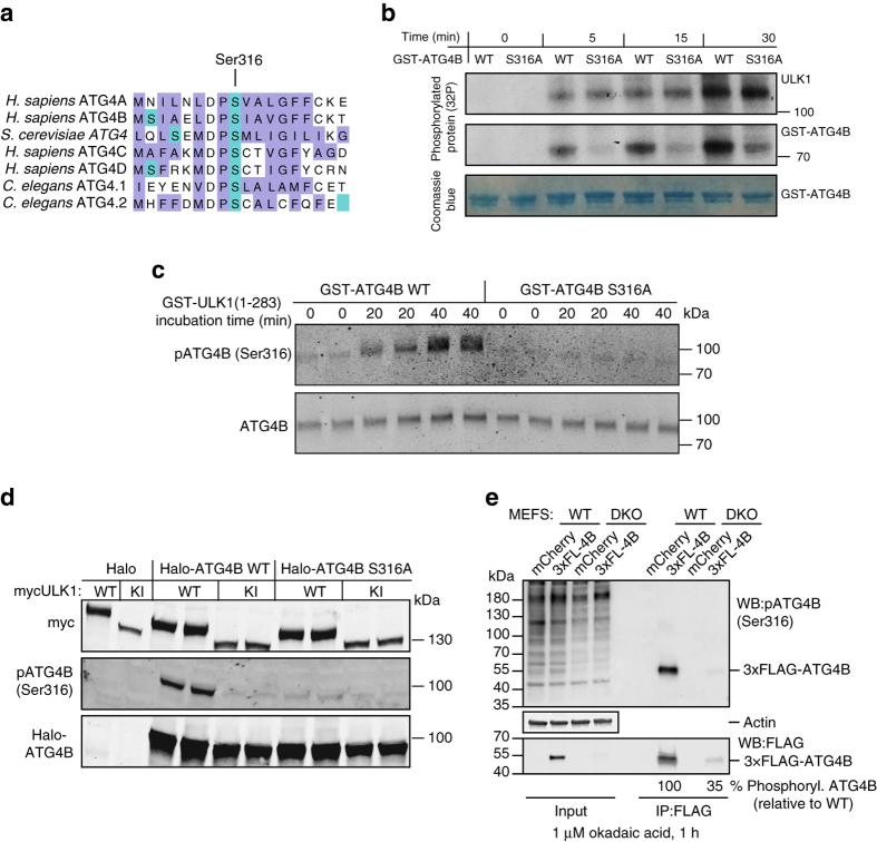
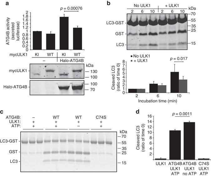
Upon induction of autophagy, the ubiquitin-like protein LC3 is conjugated to phosphatidylethanolamine (PE) on the inner and outer membrane of autophagosomes to allow cargo selection and autophagosome formation. LC3 undergoes two processing steps, the proteolytic cleavage of pro-LC3 and the de-lipidation of LC3-PE from autophagosomes, both executed by the same cysteine protease ATG4. How ATG4 activity is regulated to co-ordinate these events is currently unknown. Here we find that ULK1, a protein kinase activated at the autophagosome formation site, phosphorylates human ATG4B on serine 316. Phosphorylation at this residue results in inhibition of its catalytic activity in vitro and in vivo. On the other hand, phosphatase PP2A-PP2R3B can remove this inhibitory phosphorylation. We propose that the opposing activities of ULK1-mediated phosphorylation and PP2A-mediated dephosphorylation provide a phospho-switch that regulates the cellular activity of ATG4B to control LC3 processing.Upon autophagy induction, LC3 is cleaved by the protease ATG4 and conjugated to the autophagosomal membrane; however, its removal is mediated by the same protease. Here the authors show that ULK1-mediated phosphorylation and PP2A-mediated dephosphorylation of ATG4 regulates its cellular activity to control LC3 processing.

摘要

在自噬诱导后,泛素样蛋白LC3与自噬体内外膜上的磷脂酰乙醇胺(PE)结合,以实现货物选择和自噬体形成。LC3经历两个加工步骤,即前体LC3的蛋白水解切割和自噬体中LC3-PE的去脂化,这两个步骤均由同一种半胱氨酸蛋白酶ATG4执行。目前尚不清楚ATG4的活性是如何被调节以协调这些事件的。在这里,我们发现ULK1,一种在自噬体形成位点被激活的蛋白激酶,在丝氨酸316处磷酸化人ATG4B。该残基的磷酸化导致其在体外和体内的催化活性受到抑制。另一方面,磷酸酶PP2A-PP2R3B可以去除这种抑制性磷酸化。我们提出,ULK1介导的磷酸化和PP2A介导的去磷酸化的相反活性提供了一种磷酸开关,该开关调节ATG4B的细胞活性以控制LC3的加工。在自噬诱导后,LC3被蛋白酶ATG4切割并与自噬体膜结合;然而,其去除也是由同一种蛋白酶介导的。在这里,作者表明ATG4的ULK1介导的磷酸化和PP2A介导的去磷酸化调节其细胞活性以控制LC3的加工。

https://cdn.ncbi.nlm.nih.gov/pmc/blobs/2318/5562857/3cca596b11df/41467_2017_303_Fig1_HTML.jpg

文献AI研究员

20分钟写一篇综述,助力文献阅读效率提升50倍。

立即体验

用中文搜PubMed

大模型驱动的PubMed中文搜索引擎

马上搜索

文档翻译

学术文献翻译模型,支持多种主流文档格式。

立即体验