Suppr超能文献

Epac1 缺陷型小鼠表现出出血表型,血小板 GPIbβ 表达降低。

Epac1-deficient mice have bleeding phenotype and thrombocytes with decreased GPIbβ expression.

机构信息

Department of Biomedicine, University of Bergen, Bergen, Norway.

The Proteomics Unit at the University of Bergen, Bergen, Norway.

出版信息

Sci Rep. 2017 Aug 18;7(1):8725. doi: 10.1038/s41598-017-08975-y.

Abstract

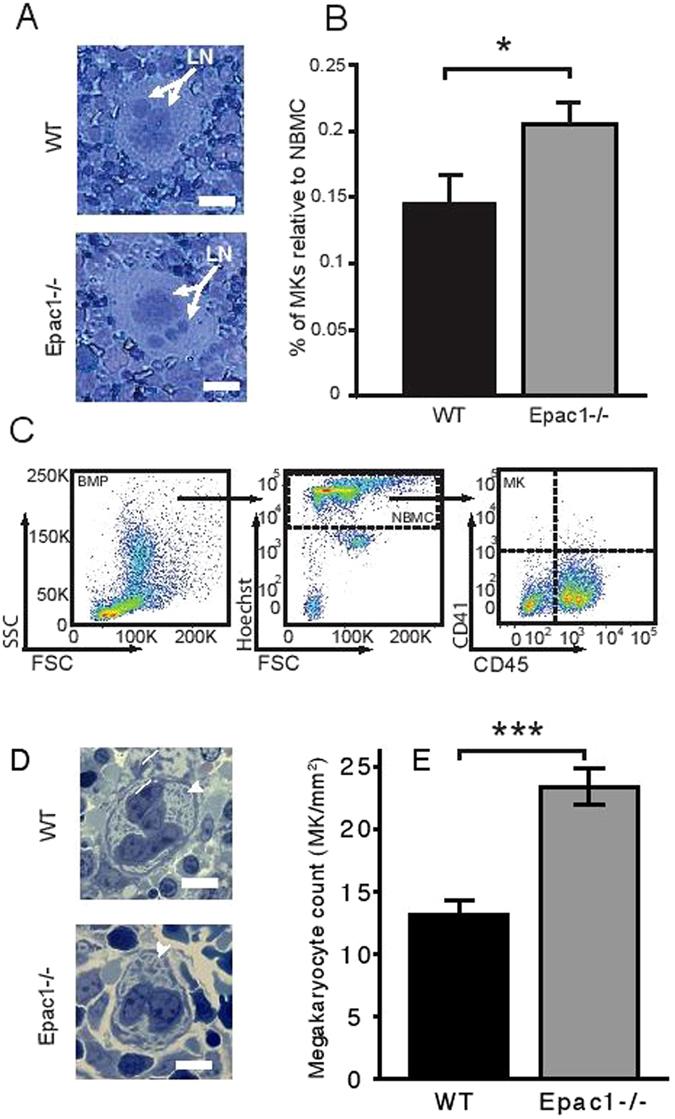
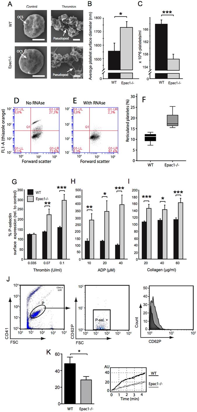
Epac1 (Exchange protein directly activated by cAMP 1) limits fluid loss from the circulation by tightening the endothelial barrier. We show here that Epac1 mice, but not Epac2 mice, have prolonged bleeding time, suggesting that Epac1 may limit fluid loss also by restraining bleeding. The Epac1 mice had deficient in vitro secondary hemostasis. Quantitative comprehensive proteomics analysis revealed that Epac1 mouse platelets (thrombocytes) had unbalanced expression of key components of the glycoprotein Ib-IX-V (GPIb-IX-V) complex, with decrease of GP1bβ and no change of GP1bα. This complex is critical for platelet adhesion under arterial shear conditions. Furthermore, Epac1 mice have reduced levels of plasma coagulation factors and fibrinogen, increased size of circulating platelets, increased megakaryocytes (the GP1bβ level was decreased also in Epac1 bone marrow) and higher abundance of reticulated platelets. Viscoelastic measurement of clotting function revealed Epac1 mice with a dysfunction in the clotting process, which corresponds to reduced plasma levels of coagulation factors like factor XIII and fibrinogen. We propose that the observed platelet phenotype is due to deficient Epac1 activity during megakaryopoiesis and thrombopoiesis, and that the defects in blood clotting for Epac1 is connected to secondary hemostasis.

摘要

Epac1(环磷酸腺苷直接激活蛋白 1)通过收紧内皮屏障限制循环中的液体流失。我们在这里表明,Epac1 小鼠而非 Epac2 小鼠具有延长的出血时间,表明 Epac1 可能通过限制出血来限制液体流失。Epac1 小鼠的体外二次止血功能不足。定量综合蛋白质组学分析显示,Epac1 小鼠血小板(血栓细胞)中糖蛋白 Ib-IX-V(GPIb-IX-V)复合物的关键组成部分表达失衡,GP1bβ 减少而 GP1bα 不变。该复合物对于动脉剪切条件下的血小板粘附至关重要。此外,Epac1 小鼠的血浆凝血因子和纤维蛋白原水平降低,循环血小板体积增大,巨核细胞增多(Epac1 骨髓中的 GP1bβ 水平也降低),网织血小板含量增加。凝血功能的粘弹性测量显示,Epac1 小鼠的凝血过程存在功能障碍,这与凝血因子 XIII 和纤维蛋白原等血浆水平降低有关。我们提出,观察到的血小板表型是由于巨核细胞生成和血小板生成过程中 Epac1 活性不足引起的,而 Epac1 的凝血缺陷与二次止血有关。

https://cdn.ncbi.nlm.nih.gov/pmc/blobs/d44e/5562764/d43e9b7d6e25/41598_2017_8975_Fig1_HTML.jpg

文献AI研究员

20分钟写一篇综述,助力文献阅读效率提升50倍。

立即体验

用中文搜PubMed

大模型驱动的PubMed中文搜索引擎

马上搜索

文档翻译

学术文献翻译模型,支持多种主流文档格式。

立即体验