Suppr超能文献

zyxin 在血小板生成和糖蛋白 Ib-IX 表面表达中的基本作用。

Essential role of zyxin in platelet biogenesis and glycoprotein Ib-IX surface expression.

机构信息

Jiangsu Institute of Hematology, Cyrus Tang Medical Institute, The First Affiliated Hospital and Collaborative Innovation Center of Hematology, State Key Laboratory of Radiation Medicine and Protection, Soochow University, Key Laboratory of Thrombosis and Hemostasis, Ministry of Health, National Clinical Research Center for Hematological Diseases, Suzhou, 215006, China.

Department of Biochemistry and Molecular Biology, School of Basic Medical Sciences, Fudan University, Shanghai, 200032, China.

出版信息

Cell Death Dis. 2021 Oct 16;12(11):955. doi: 10.1038/s41419-021-04246-x.

Abstract

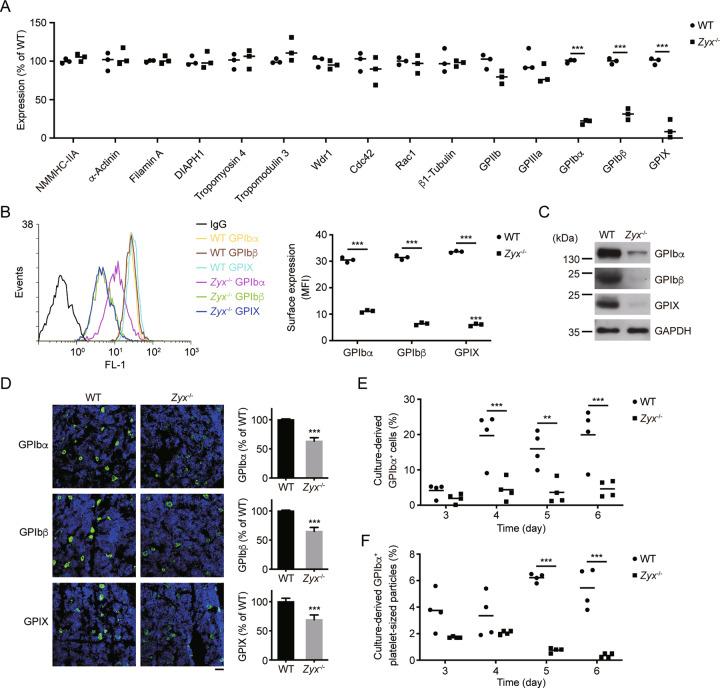
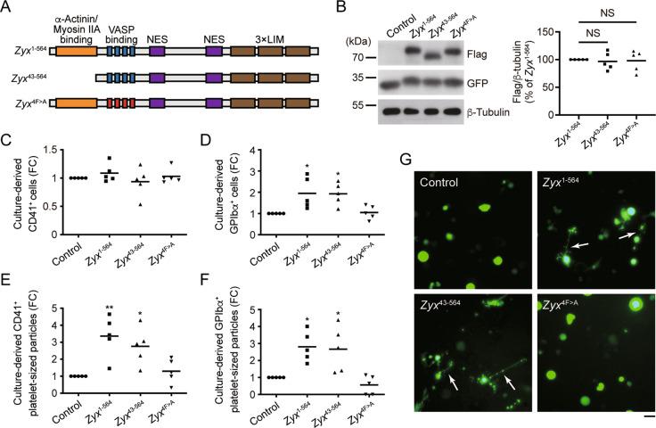
Platelets are generated from the cytoplasm of megakaryocytes (MKs) via actin cytoskeleton reorganization. Zyxin is a focal adhesion protein and wildly expressed in eukaryotes to regulate actin remodeling. Zyxin is upregulated during megakaryocytic differentiation; however, the role of zyxin in thrombopoiesis is unknown. Here we show that zyxin ablation results in profound macrothrombocytopenia. Platelet lifespan and thrombopoietin level were comparable between wild-type and zyxin-deficient mice, but MK maturation, demarcation membrane system formation, and proplatelet generation were obviously impaired in the absence of zyxin. Differential proteomic analysis of proteins associated with macrothrombocytopenia revealed that glycoprotein (GP) Ib-IX was significantly reduced in zyxin-deficient platelets. Moreover, GPIb-IX surface level was decreased in zyxin-deficient MKs. Knockdown of zyxin in a human megakaryocytic cell line resulted in GPIbα degradation by lysosomes leading to the reduction of GPIb-IX surface level. We further found that zyxin was colocalized with vasodilator-stimulated phosphoprotein (VASP), and loss of zyxin caused diffuse distribution of VASP and actin cytoskeleton disorganization in both platelets and MKs. Reconstitution of zyxin with VASP binding site in zyxin-deficient hematopoietic progenitor cell-derived MKs restored GPIb-IX surface expression and proplatelet generation. Taken together, our findings identify zyxin as a regulator of platelet biogenesis and GPIb-IX surface expression through VASP-mediated cytoskeleton reorganization, suggesting possible pathogenesis of macrothrombocytopenia.

摘要

血小板是通过巨核细胞(MKs)的肌动蛋白细胞骨架重排从细胞质中产生的。Zyxin 是一种黏着斑蛋白,在真核生物中广泛表达,以调节肌动蛋白重塑。Zyxin 在巨核细胞分化过程中上调;然而,zyxin 在血小板生成中的作用尚不清楚。在这里,我们发现 zyxin 缺失会导致严重的巨血小板减少症。野生型和 zyxin 缺陷型小鼠之间的血小板寿命和血小板生成素水平相当,但在没有 zyxin 的情况下,MK 成熟、界膜系统形成和前血小板生成明显受损。与巨血小板减少症相关的蛋白质的差异蛋白质组学分析表明,zyxin 缺陷型血小板中的糖蛋白(GP)Ib-IX 明显减少。此外,在 zyxin 缺陷型 MK 中,GPIb-IX 表面水平降低。在人类巨核细胞系中敲低 zyxin 会导致溶酶体降解 GPIbα,从而导致 GPIb-IX 表面水平降低。我们进一步发现 zyxin 与血管扩张刺激磷蛋白(VASP)共定位,并且 zyxin 的缺失导致 VASP 和肌动蛋白细胞骨架在血小板和 MK 中弥散分布和紊乱。在 zyxin 缺陷型造血祖细胞衍生的 MK 中用具有 VASP 结合位点的 zyxin 重建,恢复了 GPIb-IX 表面表达和前血小板生成。总之,我们的研究结果表明,zyxin 通过 VASP 介导的细胞骨架重排调节血小板生成和 GPIb-IX 表面表达,提示巨血小板减少症的可能发病机制。

https://cdn.ncbi.nlm.nih.gov/pmc/blobs/5937/8520529/445506b7811a/41419_2021_4246_Fig1_HTML.jpg

文献AI研究员

20分钟写一篇综述,助力文献阅读效率提升50倍。

立即体验

用中文搜PubMed

大模型驱动的PubMed中文搜索引擎

马上搜索

文档翻译

学术文献翻译模型,支持多种主流文档格式。

立即体验