Suppr超能文献

生脉散提取物通过调节钙-钙调神经磷酸酶介导的动力蛋白1信号通路改善心肌缺血诱导的心力衰竭。

Extract of Sheng-Mai-San Ameliorates Myocardial Ischemia-Induced Heart Failure by Modulating Ca-Calcineurin-Mediated Drp1 Signaling Pathways.

作者信息

Yang Ye, Tian Yushan, Hu Siyao, Bi Suxia, Li Suxia, Hu Yuanjia, Kou Junping, Qi Jin, Yu Boyang

机构信息

State Key Laboratory of Natural Medicines, Jiangsu Key Laboratory of Traditional Chinese Medicine Evaluation and Translational Research, Department of Complex Prescription of Traditional Chinese Medicine, China Pharmaceutical University, Nanjing 211198, China.

State Key Laboratory of Quality Research in Chinese Medicine, Institute of Chinese Medical Sciences, University of Macau, Macau 999078, China.

出版信息

Int J Mol Sci. 2017 Aug 25;18(9):1825. doi: 10.3390/ijms18091825.

Abstract

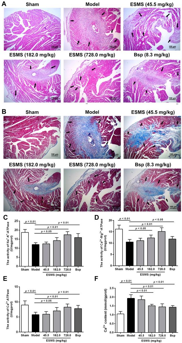
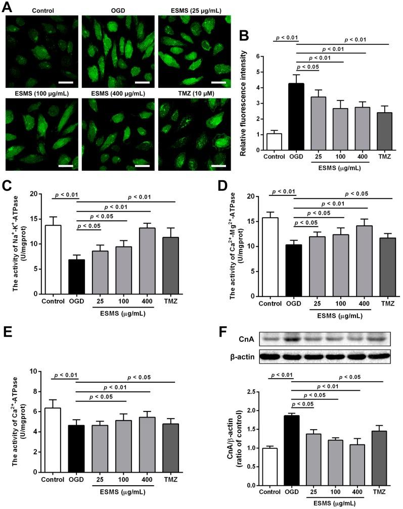
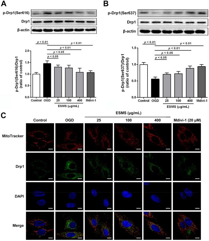
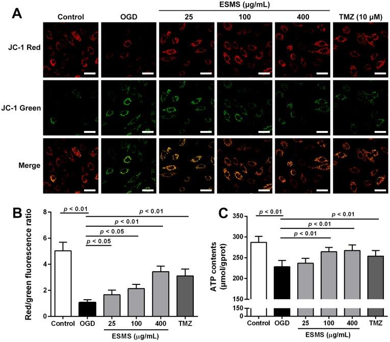
Sheng-Mai-San (SMS) is a well-known traditional Chinese medicine (TCM) complex prescription used to treat heart failure (HF) and angina in clinic. However, its potential therapeutic mechanisms remain unclear. The present study evaluated the cardioprotection of extract of SMS (ESMS) on myocardial ischemia (MI)-induced HF, and explored the underlying molecular mechanisms. The results demonstrated that ESMS (728.0 mg/kg) significantly attenuated MI injury-induced HF by improving cardiac function and pathological changes, decreasing lactate dehydrogenase (LDH), creatine kinase (CK) activities, and brain natriuretic peptide (BNP) levels; increasing ATPase activity; and reducing intracellular Ca levels in MI-induced HF mice model. It also significantly decreased the apoptotic index. In vitro, ESMS (400 μg/mL) inhibited mitochondrial-dependent myocardial apoptosis by modulating the expression of caspase-3 and the Bcl-2/Bax ratio, and improved mitochondrial function through increasing mitochondrial membrane potential and cellular ATP content. ESMS restored intracellular Ca and downregulated the expression of Calcineurin A (CnA), thus inhibiting phosphorylation of dynamin-related protein 1 (Drp1) at Ser616 and increasing phosphorylation of Drp1 at Ser637 to prevent cardiomyocyte mitochondrial fission. Above-mentioned results demonstrated ESMS suppressed mitochondrial-mediated apoptosis in oxygen glucose deprivation (OGD) injured H9c2 cardiomyocytes. These findings suggested that ESMS attenuated MI-induced HF by regulating Ca homeostasis and suppressing mitochondrial mediated apoptosis through the modulation of Ca-calcineurin-mediated Drp1 signaling pathways. Our results provide insight into the mechanism and clinical applications of SMS and suggest a potential therapeutic strategy for HF.

摘要

生脉散(SMS)是一种在临床上用于治疗心力衰竭(HF)和心绞痛的著名中药复方制剂。然而,其潜在的治疗机制仍不清楚。本研究评估了生脉散提取物(ESMS)对心肌缺血(MI)诱导的HF的心脏保护作用,并探讨了其潜在的分子机制。结果表明,ESMS(728.0mg/kg)通过改善心脏功能和病理变化、降低乳酸脱氢酶(LDH)、肌酸激酶(CK)活性和脑钠肽(BNP)水平,显著减轻MI损伤诱导的HF;增加ATP酶活性;并降低MI诱导的HF小鼠模型中的细胞内Ca水平。它还显著降低了凋亡指数。在体外,ESMS(400μg/mL)通过调节caspase-3的表达和Bcl-2/Bax比值来抑制线粒体依赖性心肌细胞凋亡,并通过增加线粒体膜电位和细胞ATP含量来改善线粒体功能。ESMS恢复细胞内Ca水平并下调钙调神经磷酸酶A(CnA)的表达,从而抑制动力相关蛋白1(Drp1)在Ser616处的磷酸化并增加Drp1在Ser637处的磷酸化,以防止心肌细胞线粒体分裂。上述结果表明ESMS抑制氧糖剥夺(OGD)损伤的H9c2心肌细胞中线粒体介导的凋亡。这些发现表明,ESMS通过调节Ca稳态并通过调节Ca-钙调神经磷酸酶介导的Drp1信号通路抑制线粒体介导的凋亡,从而减轻MI诱导的HF。我们的结果为SMS的作用机制和临床应用提供了见解,并为HF提出了一种潜在的治疗策略。

https://cdn.ncbi.nlm.nih.gov/pmc/blobs/bac0/5618477/9fcd0beeedb8/ijms-18-01825-g001.jpg

文献AI研究员

20分钟写一篇综述,助力文献阅读效率提升50倍。

立即体验

用中文搜PubMed

大模型驱动的PubMed中文搜索引擎

马上搜索

文档翻译

学术文献翻译模型,支持多种主流文档格式。

立即体验