Suppr超能文献

分子钳抑制突变型αB 晶状体蛋白诱导的蛋白聚集。

Inhibition of Mutant αB Crystallin-Induced Protein Aggregation by a Molecular Tweezer.

机构信息

Division of Molecular Cardiovascular Biology, the Heart Institute, Cincinnati Children's Hospital, Cincinnati, OH.

Department of Neurology, David Geffen School of Medicine, Brain Research Institute, and Molecular Biology Institute, University of California at Los Angeles, CA.

出版信息

J Am Heart Assoc. 2017 Aug 8;6(8):e006182. doi: 10.1161/JAHA.117.006182.

Abstract

BACKGROUND

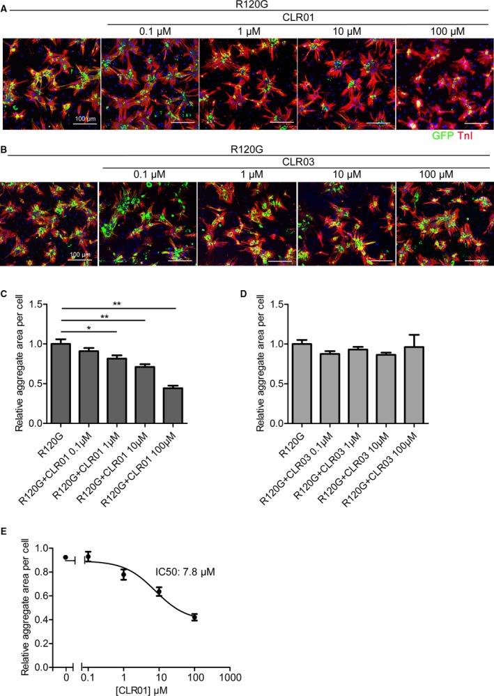
Compromised protein quality control causes the accumulation of misfolded proteins and intracellular aggregates, contributing to cardiac disease and heart failure. The development of therapeutics directed at proteotoxicity-based pathology in heart disease is just beginning. The molecular tweezer CLR01 is a broad-spectrum inhibitor of abnormal self-assembly of amyloidogenic proteins, including amyloid β-protein, tau, and α-synuclein. This small molecule interferes with aggregation by binding selectively to lysine side chains, changing the charge distribution of aggregation-prone proteins and thereby disrupting aggregate formation. However, the effects of CLR01 in cardiomyocytes undergoing proteotoxic stress have not been explored. Here we assess whether CLR01 can decrease cardiac protein aggregation catalyzed by cardiomyocyte-specific expression of mutated αB-crystallin (CryAB).

METHODS AND RESULTS

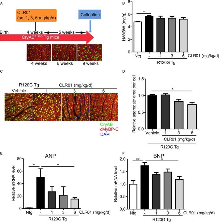
A proteotoxic model of desmin-related cardiomyopathy caused by cardiomyocyte-specific expression of CryAB was used to test the efficacy of CLR01 therapy in the heart. Neonatal rat cardiomyocytes were infected with adenovirus expressing either wild-type CryAB or CryAB. Subsequently, the cells were treated with different doses of CLR01 or a closely related but inactive derivative, CLR03. CLR01 decreased aggregate accumulation and attenuated cytotoxicity caused by CryAB expression in a dose-dependent manner, whereas CLR03 had no effect. Ubiquitin-proteasome system function was analyzed using a ubiquitin-proteasome system reporter protein consisting of a short degron, CL1, fused to the COOH-terminus of green fluorescent protein. CLR01 improved proteasomal function in CryAB cardiomyocytes but did not alter autophagic flux. In vivo, CLR01 administration also resulted in reduced protein aggregates in CryAB transgenic mice.

CONCLUSIONS

CLR01 can inhibit CryAB aggregate formation and decrease cytotoxicity in cardiomyocytes undergoing proteotoxic stress, presumably through clearance of the misfolded protein via increased proteasomal function. CLR01 or related compounds may be therapeutically useful in treating the pathogenic sequelae resulting from proteotoxic heart disease.

摘要

背景

蛋白质质量控制受损会导致错误折叠的蛋白质和细胞内聚集体的积累,从而导致心脏疾病和心力衰竭。针对心脏疾病中基于毒性蛋白的病理学的治疗方法的发展才刚刚开始。分子夹 CLR01 是一种广谱抑制剂,可抑制淀粉样蛋白原纤维的异常自组装,包括淀粉样 β 蛋白、tau 和 α-突触核蛋白。这种小分子通过选择性结合赖氨酸侧链来干扰聚集,改变易于聚集的蛋白质的电荷分布,从而破坏聚集体的形成。然而,CLR01 在经历毒性蛋白应激的心肌细胞中的作用尚未得到探索。在这里,我们评估 CLR01 是否可以减少由心肌细胞特异性表达突变型 αB-晶体蛋白 (CryAB) 引起的心脏蛋白聚集。

方法和结果

使用由心肌细胞特异性表达 CryAB 引起的结蛋白相关心肌病的毒性蛋白模型来测试 CLR01 治疗在心脏中的疗效。用表达野生型 CryAB 或 CryAB 的腺病毒感染新生大鼠心肌细胞。随后,用不同剂量的 CLR01 或密切相关但无活性的衍生物 CLR03 处理细胞。CLR01 以剂量依赖性方式减少聚集物的积累并减轻 CryAB 表达引起的细胞毒性,而 CLR03 则没有效果。用由短 degron、CL1 与绿色荧光蛋白的 COOH 末端融合而成的泛素-蛋白酶体系统报告蛋白分析泛素蛋白酶体系统功能。CLR01 改善了 CryAB 心肌细胞中的蛋白酶体功能,但不改变自噬通量。在体内,CLR01 给药也导致 CryAB 转基因小鼠中的蛋白聚集体减少。

结论

CLR01 可以抑制毒性蛋白应激下 CryAB 聚集体的形成并降低心肌细胞的细胞毒性,推测是通过增加蛋白酶体功能清除错误折叠的蛋白质。CLR01 或相关化合物在治疗毒性蛋白性心脏病引起的致病后果方面可能具有治疗用途。

https://cdn.ncbi.nlm.nih.gov/pmc/blobs/8028/5586456/6c65b7595e26/JAH3-6-e006182-g001.jpg

文献AI研究员

20分钟写一篇综述,助力文献阅读效率提升50倍。

立即体验

用中文搜PubMed

大模型驱动的PubMed中文搜索引擎

马上搜索

文档翻译

学术文献翻译模型,支持多种主流文档格式。

立即体验