Suppr超能文献

肌球蛋白种类的扩展与中元古代真核生物的多样化同时发生。

Myosin repertoire expansion coincides with eukaryotic diversification in the Mesoproterozoic era.

作者信息

Kollmar Martin, Mühlhausen Stefanie

机构信息

Group Systems Biology of Motor Proteins, Department of NMR-based Structural Biology, Max-Planck-Institute for Biophysical Chemistry, Göttingen, Germany.

Department of Biology and Biochemistry, The Milner Centre for Evolution, University of Bath, Bath, UK.

出版信息

BMC Evol Biol. 2017 Sep 4;17(1):211. doi: 10.1186/s12862-017-1056-2.

Abstract

BACKGROUND

The last eukaryotic common ancestor already had an amazingly complex cell possessing genomic and cellular features such as spliceosomal introns, mitochondria, cilia-dependent motility, and a cytoskeleton together with several intracellular transport systems. In contrast to the microtubule-based dyneins and kinesins, the actin-filament associated myosins are considerably divergent in extant eukaryotes and a unifying picture of their evolution has not yet emerged.

RESULTS

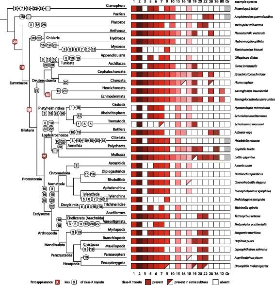
Here, we manually assembled and annotated 7852 myosins from 929 eukaryotes providing an unprecedented dense sequence and taxonomic sampling. For classification we complemented phylogenetic analyses with gene structure comparisons resulting in 79 distinct myosin classes. The intron pattern analysis and the taxonomic distribution of the classes suggest two myosins in the last eukaryotic common ancestor, a class-1 prototype and another myosin, which is most likely the ancestor of all other myosin classes. The sparse distribution of class-2 and class-4 myosins outside their major lineages contradicts their presence in the last eukaryotic common ancestor but instead strongly suggests early eukaryote-eukaryote horizontal gene transfer.

CONCLUSIONS

By correlating the evolution of myosin diversity with the history of Earth we found that myosin innovation occurred in independent major "burst" events in the major eukaryotic lineages. Most myosin inventions happened in the Mesoproterozoic era. In the late Neoproterozoic era, a process of extensive independent myosin loss began simultaneously with further eukaryotic diversification. Since the Cambrian explosion, myosin repertoire expansion is driven by lineage- and species-specific gene and genome duplications leading to subfunctionalization and fine-tuning of myosin functions.

摘要

背景

最后的真核生物共同祖先已经拥有一个极其复杂的细胞,具备基因组和细胞特征,如剪接体内含子、线粒体、依赖纤毛的运动性、细胞骨架以及几种细胞内运输系统。与基于微管的动力蛋白和驱动蛋白不同,在现存真核生物中,与肌动蛋白丝相关的肌球蛋白差异很大,尚未形成关于其进化的统一图景。

结果

在这里,我们手动组装并注释了来自929种真核生物的7852个肌球蛋白,提供了前所未有的密集序列和分类学样本。为了进行分类,我们用基因结构比较补充系统发育分析,结果产生了79个不同的肌球蛋白类别。类别内的内含子模式分析和分类分布表明,最后的真核生物共同祖先中有两种肌球蛋白,一种是1类原型,另一种肌球蛋白很可能是所有其他肌球蛋白类别的祖先。2类和4类肌球蛋白在其主要谱系之外的稀疏分布与它们在最后的真核生物共同祖先中的存在相矛盾,但强烈表明早期真核生物-真核生物水平基因转移。

结论

通过将肌球蛋白多样性的进化与地球历史相关联,我们发现肌球蛋白创新发生在主要真核生物谱系中独立的主要“爆发”事件中。大多数肌球蛋白的发明发生在中元古代。在新元古代晚期,随着真核生物的进一步多样化,广泛的独立肌球蛋白丢失过程同时开始。自寒武纪大爆发以来,肌球蛋白库的扩张是由谱系和物种特异性基因及基因组复制驱动的,导致肌球蛋白功能的亚功能化和微调。

https://cdn.ncbi.nlm.nih.gov/pmc/blobs/f3ba/5583752/9b2c67423a05/12862_2017_1056_Fig1_HTML.jpg

文献AI研究员

20分钟写一篇综述,助力文献阅读效率提升50倍。

立即体验

用中文搜PubMed

大模型驱动的PubMed中文搜索引擎

马上搜索

文档翻译

学术文献翻译模型,支持多种主流文档格式。

立即体验