Suppr超能文献

检查点阻断免疫疗法重塑了小鼠肿瘤内新抗原特异性CD8 T细胞的高维表型异质性。

Checkpoint blockade immunotherapy reshapes the high-dimensional phenotypic heterogeneity of murine intratumoural neoantigen-specific CD8 T cells.

作者信息

Fehlings M, Simoni Y, Penny H L, Becht E, Loh C Y, Gubin M M, Ward J P, Wong S C, Schreiber R D, Newell E W

机构信息

Agency for Science, Technology and Research (A*STAR), Singapore Immunology Network (SIgN), 8 A Biomedical Grove, Singapore, 138648, Singapore.

Department of Pathology and Immunology, School of Medicine, Washington University in St. Louis, 660 South Euclid Avenue, St. Louis, MO, 63110, USA.

出版信息

Nat Commun. 2017 Sep 15;8(1):562. doi: 10.1038/s41467-017-00627-z.

Abstract

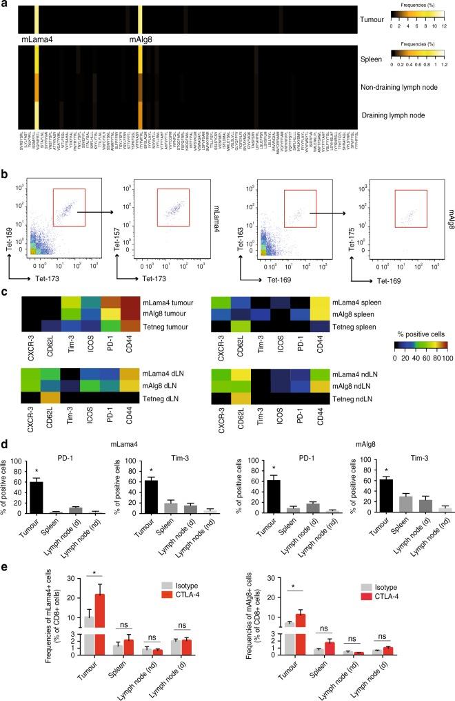
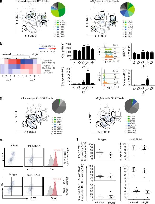
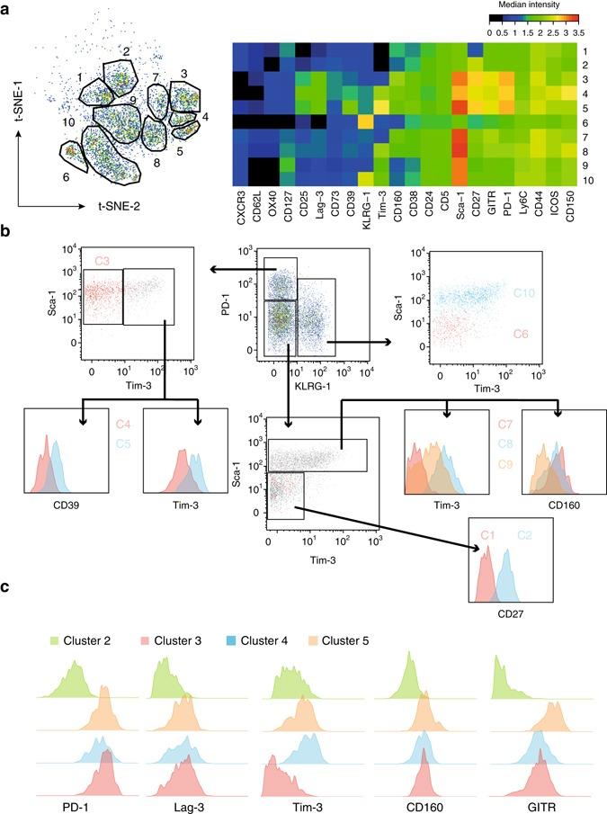
The analysis of neoantigen-specific CD8 T cells in tumour-bearing individuals is challenging due to the small pool of tumour antigen-specific T cells. Here we show that mass cytometry with multiplex combinatorial tetramer staining can identify and characterize neoantigen-specific CD8 T cells in mice bearing T3 methylcholanthrene-induced sarcomas that are susceptible to checkpoint blockade immunotherapy. Among 81 candidate antigens tested, we identify T cells restricted to two known neoantigens simultaneously in tumours, spleens and lymph nodes in tumour-bearing mice. High-dimensional phenotypic profiling reveals that antigen-specific, tumour-infiltrating T cells are highly heterogeneous. We further show that neoantigen-specific T cells display a different phenotypic profile in mice treated with anti-CTLA-4 or anti-PD-1 immunotherapy, whereas their peripheral counterparts are not affected by the treatments. Our results provide insights into the nature of neoantigen-specific T cells and the effects of checkpoint blockade immunotherapy.Immune checkpoint blockade (ICB) therapies can unleash anti-tumour T-cell responses. Here the authors show, by integrating MHC tetramer multiplexing, mass cytometry and high-dimensional analyses, that neoantigen-specific, tumour-infiltrating T cells are highly heterogeneous and are subjected to ICB modulations.

摘要

由于肿瘤抗原特异性T细胞库较小,对荷瘤个体中的新抗原特异性CD8 T细胞进行分析具有挑战性。在此,我们表明,采用多重组合四聚体染色的质谱流式细胞术能够识别和表征携带3-甲基胆蒽诱导肉瘤的小鼠中的新抗原特异性CD8 T细胞,这些小鼠对检查点阻断免疫疗法敏感。在测试的81种候选抗原中,我们在荷瘤小鼠的肿瘤、脾脏和淋巴结中同时鉴定出受两种已知新抗原限制的T细胞。高维表型分析显示,抗原特异性肿瘤浸润T细胞具有高度异质性。我们进一步表明,新抗原特异性T细胞在用抗CTLA-4或抗PD-1免疫疗法治疗的小鼠中表现出不同的表型特征,而它们在外周的对应细胞则不受这些治疗的影响。我们的结果为新抗原特异性T细胞的性质以及检查点阻断免疫疗法的效果提供了见解。免疫检查点阻断(ICB)疗法能够释放抗肿瘤T细胞反应。在此,作者通过整合MHC四聚体多重化、质谱流式细胞术和高维分析表明,新抗原特异性肿瘤浸润T细胞具有高度异质性,并受到ICB调节。

https://cdn.ncbi.nlm.nih.gov/pmc/blobs/1b86/5601925/52c5cfd77a73/41467_2017_627_Fig1_HTML.jpg

文献AI研究员

20分钟写一篇综述,助力文献阅读效率提升50倍。

立即体验

用中文搜PubMed

大模型驱动的PubMed中文搜索引擎

马上搜索

文档翻译

学术文献翻译模型,支持多种主流文档格式。

立即体验