Suppr超能文献

腹内侧下丘脑的Esr1细胞控制雌性动物的攻击性。

Esr1 cells in the ventromedial hypothalamus control female aggression.

作者信息

Hashikawa Koichi, Hashikawa Yoshiko, Tremblay Robin, Zhang Jiaxing, Feng James E, Sabol Alexander, Piper Walter T, Lee Hyosang, Rudy Bernardo, Lin Dayu

机构信息

Neuroscience Institute, New York University School of Medicine, New York, New York, USA.

Department of Physiology, Medical College of Xiamen University, Xiamen, Fujian, China.

出版信息

Nat Neurosci. 2017 Nov;20(11):1580-1590. doi: 10.1038/nn.4644. Epub 2017 Sep 18.

Abstract

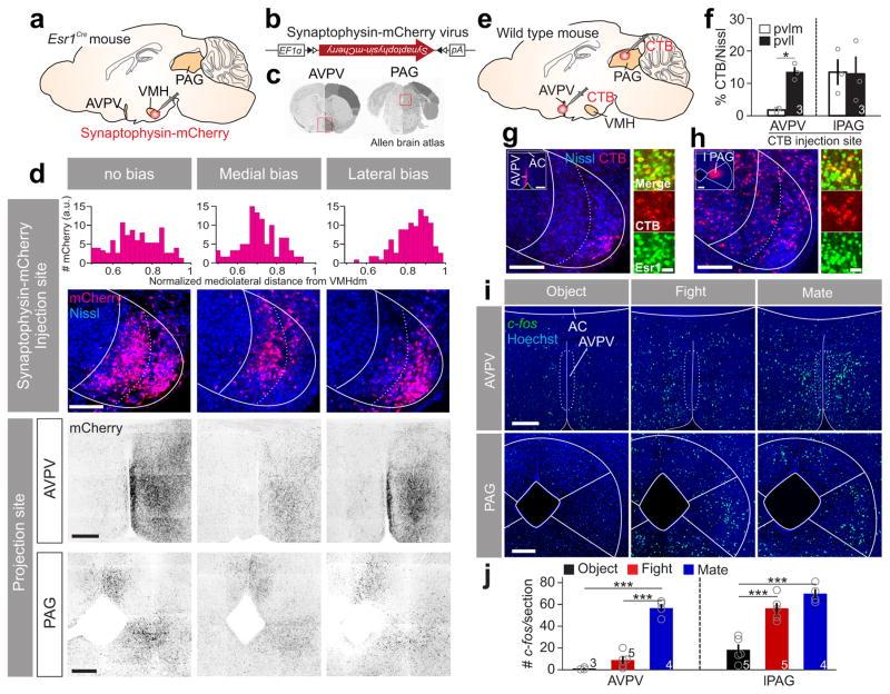
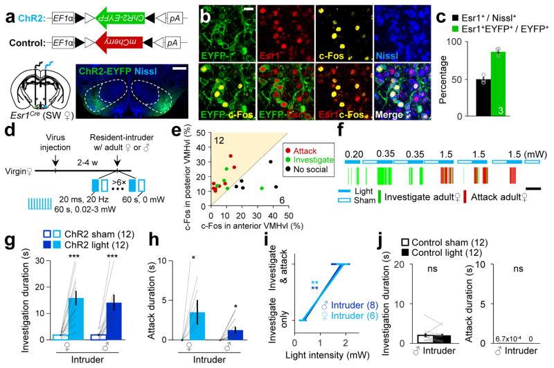
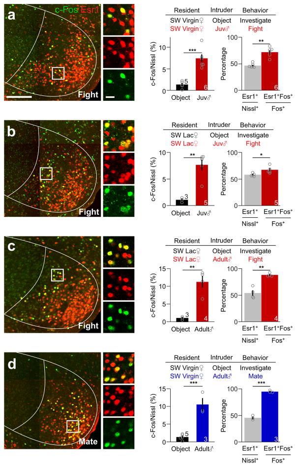
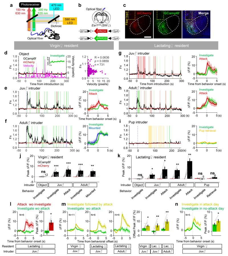
As an essential means of resolving conflicts, aggression is expressed by both sexes but often at a higher level in males than in females. Recent studies suggest that cells in the ventrolateral part of the ventromedial hypothalamus (VMHvl) that express estrogen receptor-α (Esr1) and progesterone receptor are essential for male but not female mouse aggression. In contrast, here we show that VMHvl cells are indispensable for female aggression. This population was active when females attacked naturally. Inactivation of these cells reduced female aggression whereas their activation elicited attack. Additionally, we found that female VMHvl contains two anatomically distinguishable subdivisions that showed differential gene expression, projection and activation patterns after mating and fighting. These results support an essential role of the VMHvl in both male and female aggression and reveal the existence of two previously unappreciated subdivisions in the female VMHvl that are involved in distinct social behaviors.

摘要

作为解决冲突的一种重要方式,攻击行为在两性中都会表现出来,但通常男性的攻击水平高于女性。最近的研究表明,腹内侧下丘脑腹外侧部分(VMHvl)中表达雌激素受体α(Esr1)和孕激素受体的细胞对雄性小鼠的攻击行为至关重要,而对雌性小鼠则不然。相比之下,我们在此表明VMHvl细胞对雌性攻击行为也是不可或缺的。当雌性自然攻击时,这群细胞会活跃起来。这些细胞失活会降低雌性的攻击性,而激活它们则会引发攻击行为。此外,我们发现雌性VMHvl包含两个在解剖学上可区分的亚区,在交配和争斗后,它们表现出不同的基因表达、投射和激活模式。这些结果支持了VMHvl在雄性和雌性攻击行为中都起着重要作用,并揭示了雌性VMHvl中存在两个先前未被认识到的亚区,它们参与不同的社会行为。

https://cdn.ncbi.nlm.nih.gov/pmc/blobs/6281/5953764/4ff375ee413d/nihms902006f1.jpg

文献AI研究员

20分钟写一篇综述,助力文献阅读效率提升50倍。

立即体验

用中文搜PubMed

大模型驱动的PubMed中文搜索引擎

马上搜索

文档翻译

学术文献翻译模型,支持多种主流文档格式。

立即体验