Suppr超能文献

低频磁场通过 miR-486 介导的抑制 Akt/mTOR 信号通路诱导肺癌细胞自噬相关死亡。

Low Frequency Magnetic Fields Induce Autophagy-associated Cell Death in Lung Cancer through miR-486-mediated Inhibition of Akt/mTOR Signaling Pathway.

机构信息

The State Key Laboratory of Pharmaceutical Biotechnology, Division of Immunology, Medical School, Nanjing University, Nanjing, 210093, China.

Jiangsu Key Laboratory of Molecular Medicine, Nanjing, 210093, China.

出版信息

Sci Rep. 2017 Sep 18;7(1):11776. doi: 10.1038/s41598-017-10407-w.

Abstract

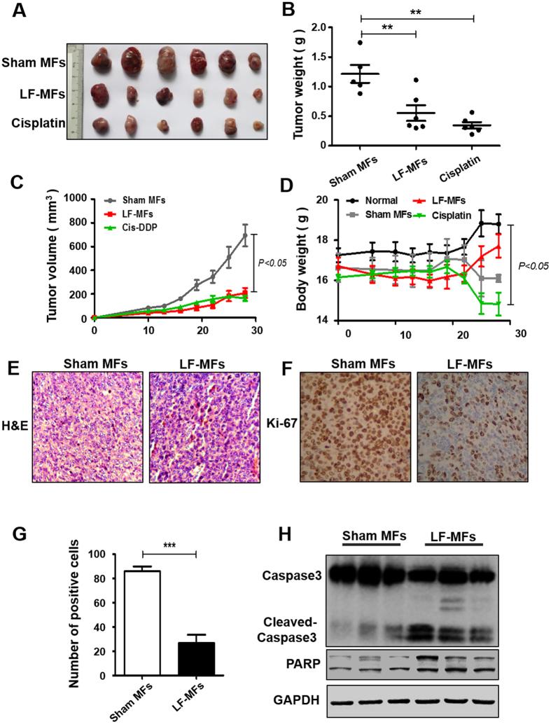
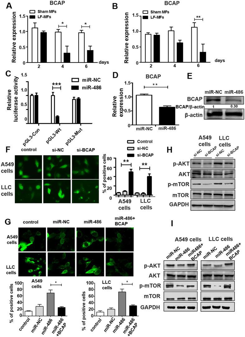
Low frequency magnetic fields (LF-MFs) can affect cell proliferation in a cell-type and intensity-dependent way. Previous study has reported the anti-tumor effect of LF-MFs in lung cancers. Our previous study also optimized the intensity and duration of LF-MFs to effectively inhibit the proliferation of lung cancer cells. However, the anti-tumor mechanism of LF-MFs remains unclear, which limit the clinical application of LF-MFs in anti-tumor therapy. Here, in a well-established Lewis Lung Cancer (LLC) mouse model, we found that LF-MFs inhibit tumor growth and induce an autophagic cell death in lung cancer. We also found that LF-MFs could up-regulate the expression level of miR-486, which was involved in LF-MFs activated cell autophagy. Furthermore, we found B-cell adaptor for phosphatidylinositol 3-kinase (BCAP) is a direct target of miR-486. miR-486 inhibit AKT/mTOR signaling through inhibiting expression of BCAP. Moreover, a decreased expression of miR-486 and an increased expression of BCAP were found in tumor tissues of lung cancer patients. Taken together, this study proved that LF-MFs can inhibit lung cancers through miR-486 induced autophagic cell death, which suggest a clinical application of LF-MFs in cancer treatment.

摘要

低频磁场(LF-MFs)可以以细胞类型和强度依赖的方式影响细胞增殖。先前的研究报道了 LF-MFs 在肺癌中的抗肿瘤作用。我们之前的研究还优化了 LF-MFs 的强度和持续时间,以有效抑制肺癌细胞的增殖。然而,LF-MFs 的抗肿瘤机制仍不清楚,这限制了 LF-MFs 在抗肿瘤治疗中的临床应用。在这里,在一个成熟的 Lewis 肺癌(LLC)小鼠模型中,我们发现 LF-MFs 抑制肿瘤生长并诱导肺癌细胞发生自噬性细胞死亡。我们还发现 LF-MFs 可以上调 miR-486 的表达水平,该水平参与 LF-MFs 激活的细胞自噬。此外,我们发现 B 细胞衔接蛋白 PI3K(BCAP)是 miR-486 的直接靶标。miR-486 通过抑制 BCAP 的表达来抑制 AKT/mTOR 信号通路。此外,在肺癌患者的肿瘤组织中发现 miR-486 的表达降低和 BCAP 的表达增加。综上所述,这项研究证明 LF-MFs 可以通过 miR-486 诱导的自噬性细胞死亡来抑制肺癌,提示 LF-MFs 在癌症治疗中的临床应用。

https://cdn.ncbi.nlm.nih.gov/pmc/blobs/0e37/5603574/4c3db41a0840/41598_2017_10407_Fig1_HTML.jpg

文献AI研究员

20分钟写一篇综述,助力文献阅读效率提升50倍。

立即体验

用中文搜PubMed

大模型驱动的PubMed中文搜索引擎

马上搜索

文档翻译

学术文献翻译模型,支持多种主流文档格式。

立即体验