Suppr超能文献

[细菌名称]新种的比较基因组学,一种低G+C含量、自由生活且难以进行该属分类剖析的细菌。 (注:原文中“sp. nov.”处需补充具体细菌名称,这里以[细菌名称]代替以便完整表达句子结构)

Comparative Genomics of sp. nov., a Low G+C Content, Free-Living Bacterium That Defies Taxonomic Dissection of the Genus .

作者信息

Vandamme Peter, Peeters Charlotte, De Smet Birgit, Price Erin P, Sarovich Derek S, Henry Deborah A, Hird Trevor J, Zlosnik James E A, Mayo Mark, Warner Jeffrey, Baker Anthony, Currie Bart J, Carlier Aurélien

机构信息

Laboratory of Microbiology, Department of Biochemistry and Microbiology, Faculty of Sciences, Ghent UniversityGhent, Belgium.

Global and Tropical Health Division, Menzies School of Health Research, DarwinNT, Australia.

出版信息

Front Microbiol. 2017 Sep 6;8:1679. doi: 10.3389/fmicb.2017.01679. eCollection 2017.

Abstract

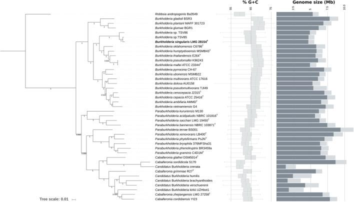
Four -like isolates of human clinical origin were examined by a polyphasic taxonomic approach that included comparative whole genome analyses. The results demonstrated that these isolates represent a rare and unusual, novel species for which we propose the name The type strain is LMG 28154 (=CCUG 65685). Its genome sequence has an average mol% G+C content of 64.34%, which is considerably lower than that of other species. The reduced G+C content of strain LMG 28154 was characterized by a genome wide AT bias that was not due to reduced GC-biased gene conversion or reductive genome evolution, but might have been caused by an altered DNA base excision repair pathway. can be differentiated from other species by multilocus sequence analysis, MALDI-TOF mass spectrometry and a distinctive biochemical profile that includes the absence of nitrate reduction, a mucoid appearance on Columbia sheep blood agar, and a slowly positive oxidase reaction. Comparisons with publicly available whole genome sequences demonstrated that strain TSV85, an Australian water isolate, also represents the same species and therefore, to date, has been recovered from human or environmental samples on three continents.

摘要

采用多相分类方法对4株来自人类临床样本的分离株进行了检测,该方法包括比较全基因组分析。结果表明,这些分离株代表了一个罕见且不寻常的新物种,我们提议将其命名为 。模式菌株为LMG 28154(=CCUG 65685)。其基因组序列的平均G+C含量为64.34mol%,显著低于其他 物种。菌株LMG 28154的G+C含量降低的特征是全基因组存在AT偏向性,这并非由于GC偏向性基因转换减少或基因组简化进化所致,而是可能由改变的DNA碱基切除修复途径引起。通过多位点序列分析、基质辅助激光解吸电离飞行时间质谱和独特的生化特征(包括不还原硝酸盐、在哥伦比亚绵羊血琼脂上呈黏液状外观以及氧化酶反应缓慢阳性), 可以与其他 物种区分开来。与公开的全基因组序列比较表明,澳大利亚水体分离株TSV85也代表同一物种,因此,迄今为止,在三大洲的人类或环境样本中均已分离到 。

https://cdn.ncbi.nlm.nih.gov/pmc/blobs/7a1d/5592201/302a1398e2b4/fmicb-08-01679-g001.jpg

文献AI研究员

20分钟写一篇综述,助力文献阅读效率提升50倍。

立即体验

用中文搜PubMed

大模型驱动的PubMed中文搜索引擎

马上搜索

文档翻译

学术文献翻译模型,支持多种主流文档格式。

立即体验