Suppr超能文献

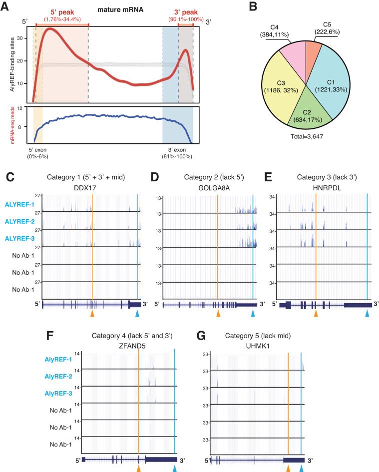
ALYREF在体内主要与mRNA的5'和3'区域结合。

ALYREF mainly binds to the 5' and the 3' regions of the mRNA in vivo.

作者信息

Shi Min, Zhang Heng, Wu Xudong, He Zhisong, Wang Lantian, Yin Shanye, Tian Bin, Li Guohui, Cheng Hong

机构信息

State Key Laboratory of Molecular Biology, Shanghai Key Laboratory of Molecular Andrology, CAS Center for Excellence in Molecular Cell Science, Shanghai Institutes for Biological Sciences, Chinese Academy of Sciences, Shanghai 200031, China.

Laboratory of Molecular Modeling and Design, State Key Laboratory of Molecular Reaction Dynamics, Dalian Institute of Chemical Physics, Chinese Academy of Sciences, Dalian 116023, China.

出版信息

Nucleic Acids Res. 2017 Sep 19;45(16):9640-9653. doi: 10.1093/nar/gkx597.

Abstract

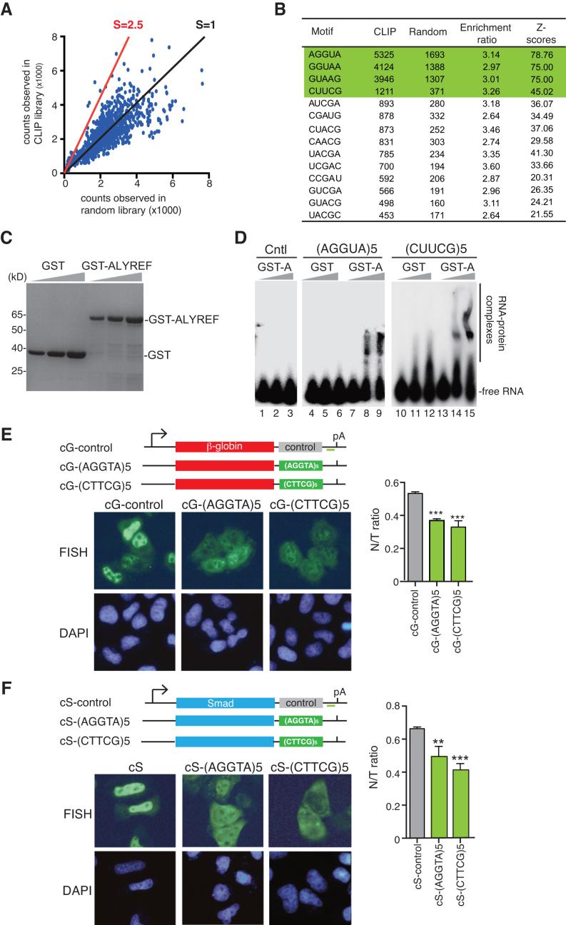
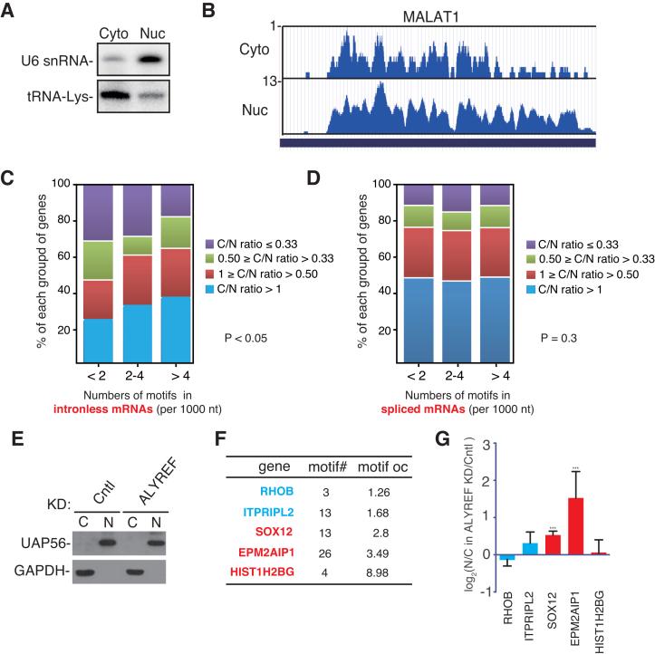
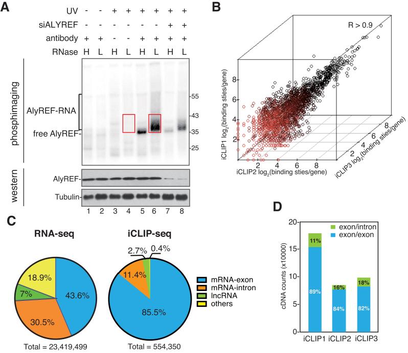
The TREX complex (TREX) plays key roles in nuclear export of mRNAs. However, little is known about its transcriptome-wide binding targets. We used individual cross-linking and immunoprecipitation (iCLIP) to identify the binding sites of ALYREF, an mRNA export adaptor in TREX, in human cells. Consistent with previous in vitro studies, ALYREF binds to a region near the 5' end of the mRNA in a CBP80-dependent manner. Unexpectedly, we identified PABPN1-dependent ALYREF binding near the 3' end of the mRNA. Furthermore, the 3' processing factor CstF64 directly interacts with ALYREF and is required for the overall binding of ALYREF on the mRNA. In addition, we found that numerous middle exons harbor ALYREF binding sites and identified ALYREF-binding motifs that promote nuclear export of intronless mRNAs. Together, our study defines enrichment of ALYREF binding sites at the 5' and the 3' regions of the mRNA in vivo, identifies export-promoting ALYREF-binding motifs, and reveals CstF64- and PABPN1-mediated coupling of mRNA nuclear export to 3' processing.

摘要

转运因子相关蛋白复合物(TREX)在mRNA的核输出过程中发挥关键作用。然而,对于其全转录组范围的结合靶点却知之甚少。我们利用个体交联免疫沉淀技术(iCLIP)来鉴定人细胞中TREX的一种mRNA输出衔接蛋白ALYREF的结合位点。与先前的体外研究一致,ALYREF以依赖CBP80的方式结合到mRNA 5'端附近的区域。出乎意料的是,我们在mRNA的3'端附近鉴定到了依赖PABPN1的ALYREF结合。此外,3'加工因子CstF64直接与ALYREF相互作用,并且是ALYREF在mRNA上整体结合所必需的。另外,我们发现许多中间外显子含有ALYREF结合位点,并鉴定出了促进无内含子mRNA核输出的ALYREF结合基序。总之,我们的研究明确了体内ALYREF结合位点在mRNA 5'和3'区域的富集情况,鉴定出了促进输出的ALYREF结合基序,并揭示了CstF64和PABPN1介导的mRNA核输出与3'加工的偶联。

https://cdn.ncbi.nlm.nih.gov/pmc/blobs/ad74/5766156/aa679d59bb9c/gkx597fig1.jpg

文献AI研究员

20分钟写一篇综述,助力文献阅读效率提升50倍。

立即体验

用中文搜PubMed

大模型驱动的PubMed中文搜索引擎

马上搜索

文档翻译

学术文献翻译模型,支持多种主流文档格式。

立即体验