Suppr超能文献

长链非编码 RNA ILF3-AS1 通过负调控黑色素瘤中的 miR-200b/a/429 促进细胞增殖、迁移和侵袭。

Long noncoding RNA ILF3-AS1 promotes cell proliferation, migration, and invasion via negatively regulating miR-200b/a/429 in melanoma.

机构信息

Department of Burn and Plastic Surgery, The 253rd Hospital of PLA, Hohhot, Inner Mongolia 010051, China

Department of Burn and Plastic Surgery, The 253rd Hospital of PLA, Hohhot, Inner Mongolia 010051, China.

出版信息

Biosci Rep. 2017 Nov 6;37(6). doi: 10.1042/BSR20171031. Print 2017 Dec 22.

Abstract

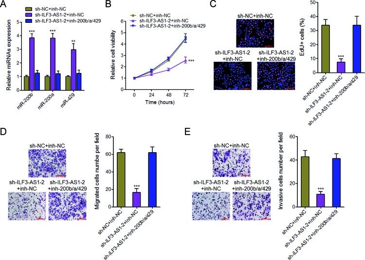
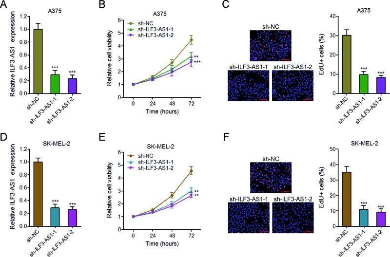
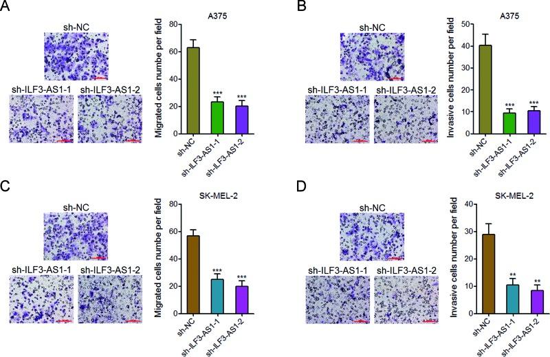
Melanoma is the most malignant skin cancer, which account for most of skin-cancer-related deaths. Long noncoding RNA (lncRNA) is a class of noncoding RNAs with crucial roles in many cancers. However, the roles of lncRNAs in melanoma have not been well studied. In the present study, using public available data and clinical tissues samples, we found that lncRNA ILF3-AS1 is up-regulated in melanoma tissues and cell lines, and correlated with poor prognosis of melanoma patients. Functional experiments showed that knockdown of ILF3-AS1 inhibits melanoma cell proliferation, migration, and invasion. Mechanistically, we found that ILF3-AS1 interacts with EZH2, promotes the binding of EZH2 to the promoter, and represses miR-200b/a/429 expression. The expression of ILF3-AS1 is negatively correlated with that of miR-200b/a/429 in melanoma tissues. Moreover, inhibition of miR-200b/a/429 abrogates the biological roles of ILF3-AS1 knockdown on melanoma cell proliferation, migration, and invasion. In conclusion, these results demonstrate that melanoma-upregulated lncRNA ILF3-AS1 promotes cell proliferation, migration, and invasion via negatively regulating miR-200b/a/429, and imply that ILF3-AS1 may be a potential prognostic biomarker and therapeutic target for melanoma.

摘要

黑色素瘤是最恶性的皮肤癌,占皮肤癌相关死亡的大多数。长链非编码 RNA(lncRNA)是一类在许多癌症中起关键作用的非编码 RNA。然而,lncRNA 在黑色素瘤中的作用尚未得到很好的研究。在本研究中,我们使用公共可用数据和临床组织样本,发现 lncRNA ILF3-AS1 在黑色素瘤组织和细胞系中上调,并与黑色素瘤患者的不良预后相关。功能实验表明,ILF3-AS1 的敲低抑制黑色素瘤细胞的增殖、迁移和侵袭。机制上,我们发现 ILF3-AS1 与 EZH2 相互作用,促进 EZH2 与启动子结合,并抑制 miR-200b/a/429 的表达。ILF3-AS1 的表达与黑色素瘤组织中 miR-200b/a/429 的表达呈负相关。此外,抑制 miR-200b/a/429 可消除 ILF3-AS1 敲低对黑色素瘤细胞增殖、迁移和侵袭的生物学作用。总之,这些结果表明,上调的黑色素瘤 lncRNA ILF3-AS1 通过负调控 miR-200b/a/429 促进细胞增殖、迁移和侵袭,提示 ILF3-AS1 可能是黑色素瘤的一个有潜力的预后标志物和治疗靶点。

https://cdn.ncbi.nlm.nih.gov/pmc/blobs/c110/5672086/a2a7eef7c70b/bsr-37-bsr20171031-g1.jpg

文献AI研究员

20分钟写一篇综述,助力文献阅读效率提升50倍。

立即体验

用中文搜PubMed

大模型驱动的PubMed中文搜索引擎

马上搜索

文档翻译

学术文献翻译模型,支持多种主流文档格式。

立即体验