Suppr超能文献

长链非编码 RNA ZEB1-AS1 调控 miR-200b/FSCN1 信号通路,增强 TGF-β1 诱导的膀胱癌细胞迁移和侵袭。

Long non-coding RNA ZEB1-AS1 regulates miR-200b/FSCN1 signaling and enhances migration and invasion induced by TGF-β1 in bladder cancer cells.

机构信息

Department of Urology, The First Hospital of China Medical University, Shenyang, Liaoning, 110001, People's Republic of China.

出版信息

J Exp Clin Cancer Res. 2019 Mar 1;38(1):111. doi: 10.1186/s13046-019-1102-6.

Abstract

BACKGROUND

The effect of competing endogenous RNA (ceRNA) can regulate gene expression by competitively binding microRNAs. Fascin-1 (FSCN1) plays an important role in the regulation of cellular migration and invasion during tumor progression, but how its regulatory mechanism works through the ceRNA effect is still unclear in bladder cancer (BLCA).

METHODS

The role of fascin-1, miR-200b, and ZEB1-AS1 in BLCA was investigated in vitro and in vivo. The interaction between fascin-1, miR-200b, and ZEB1-AS1 was identified using bioinformatics analysis, luciferase activity assays, RNA-binding protein immunoprecipitation (RIP), quantitative PCR, and western blotting. Loss (or gain)-of-function experiments were performed to investigate the biological roles of miR-200b and ZEB1-AS1 on migration, invasion, proliferation, cell apoptosis, and cell cycle.

RESULTS

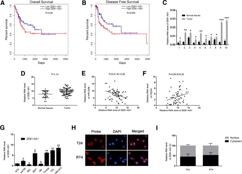
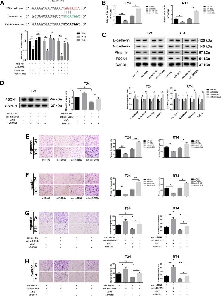
ZEB1-AS1 functions as a competing endogenous RNA in BLCA to regulate the expression of fascin-1 through miR-200b. Moreover, the oncogenic long non-coding RNA ZEB1-AS1 was highly expressed in BLCA and positively correlated with high tumor grade, high TNM stage, and reduced survival of patients with BLCA. Moreover, ZEB1-AS1 downregulated the expression of miR-200b, promoted migration, invasion, and proliferation, and inhibited apoptosis in BLCA. Furthermore, we found TGF-β1 induced migration and invasion in BLCA by regulating the ZEB1-AS1/miR-200b/FSCN1 axis.

CONCLUSION

The observations in this study identify an important regulatory mechanism of fascin-1 in BLCA, and the TGF-β1/ZEB1-AS1/miR-200b/FSCN1 axis may serve as a potential target for cancer therapeutic purposes.

摘要

背景

竞争内源性 RNA (ceRNA) 的作用可以通过竞争性结合 microRNAs 来调节基因表达。 fascin-1 (FSCN1) 在肿瘤进展过程中细胞迁移和侵袭的调节中起着重要作用,但它如何通过 ceRNA 效应发挥调节机制在膀胱癌 (BLCA) 中尚不清楚。

方法

在体外和体内研究 fascin-1、miR-200b 和 ZEB1-AS1 在 BLCA 中的作用。使用生物信息学分析、荧光素酶活性测定、RNA 结合蛋白免疫沉淀 (RIP)、定量 PCR 和 Western blot 鉴定 fascin-1、miR-200b 和 ZEB1-AS1 之间的相互作用。进行缺失 (或获得) 功能实验,以研究 miR-200b 和 ZEB1-AS1 对迁移、侵袭、增殖、细胞凋亡和细胞周期的生物学作用。

结果

ZEB1-AS1 在 BLCA 中作为竞争性内源性 RNA 通过 miR-200b 调节 fascin-1 的表达。此外,在 BLCA 中高度表达致癌长非编码 RNA ZEB1-AS1,与高肿瘤分级、高 TNM 分期和 BLCA 患者生存率降低呈正相关。此外,ZEB1-AS1 下调 miR-200b 的表达,促进 BLCA 中的迁移、侵袭和增殖,并抑制凋亡。此外,我们发现 TGF-β1 通过调节 ZEB1-AS1/miR-200b/FSCN1 轴在 BLCA 中诱导迁移和侵袭。

结论

本研究观察到的结果确定了 fascin-1 在 BLCA 中的一个重要调节机制,TGF-β1/ZEB1-AS1/miR-200b/FSCN1 轴可能成为癌症治疗目的的潜在靶点。

https://cdn.ncbi.nlm.nih.gov/pmc/blobs/e64b/6397446/cd83e21956a0/13046_2019_1102_Fig1_HTML.jpg

文献AI研究员

20分钟写一篇综述,助力文献阅读效率提升50倍。

立即体验

用中文搜PubMed

大模型驱动的PubMed中文搜索引擎

马上搜索

文档翻译

学术文献翻译模型,支持多种主流文档格式。

立即体验