Suppr超能文献

用于头颈鳞状细胞癌治疗中调控ZEB1-AS1的核靶向沉默纳米平台。

Nucleus-targeted Silencer nanoplatform regulating ZEB1-AS1 in head and neck squamous cell carcinoma therapy.

作者信息

Yang Haojie, Zhang Yangfan, Tan Zicong, Liu Zihao, Yan Yingzhe, Li Qin, Saw Phei Er, Liufu Ning, Ji Fengtao

机构信息

Department of Anesthesia, Sun Yat-Sen Memorial Hospital, Sun Yat-Sen University, Guangzhou, China.

Guangdong Provincial Key Laboratory of Malignant Tumor Epigenetics and Gene Regulation, Guangdong-Hong Kong Joint Laboratory for RNA Medicine, Medical Research Center, Sun Yat-Sen Memorial Hospital, Sun Yat-Sen University, Guangzhou, 510120, China.

出版信息

Discov Nano. 2024 Nov 23;19(1):192. doi: 10.1186/s11671-024-04148-9.

Abstract

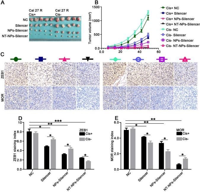
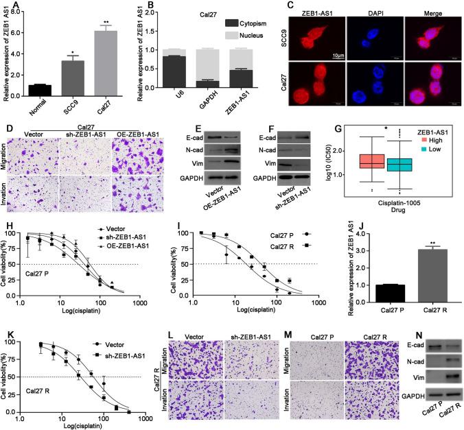
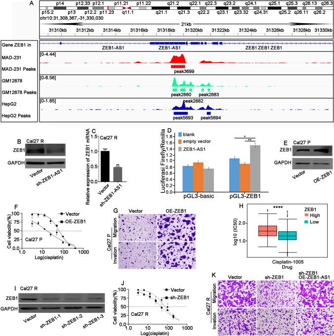
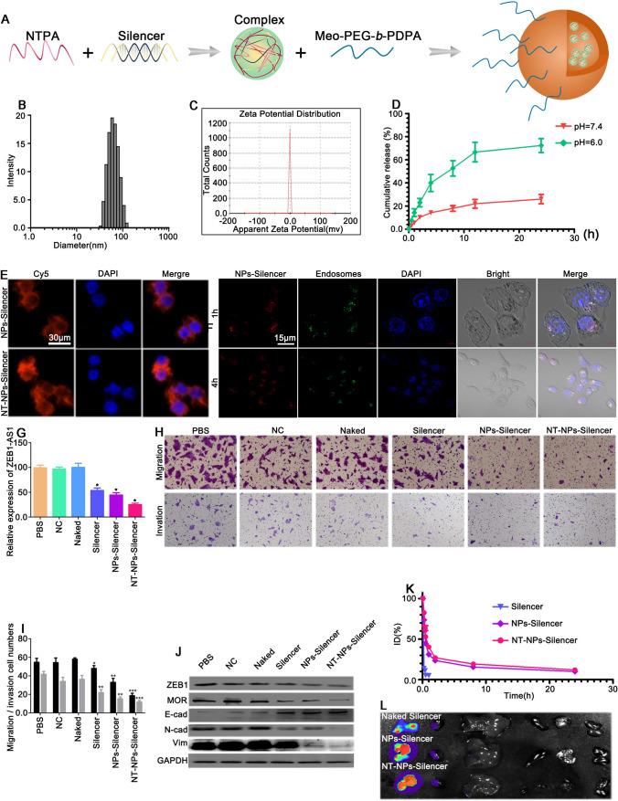
Long noncoding RNAs have emerged as key players in the progression of head and neck squamous cell carcinoma (HNSC). Among them, ZEB1-AS1 was identified as an upregulated candidate in HNSC through comprehensive analysis of RNA-sequencing datasets. Here, elevated ZEB1-AS1 expression was correlated with poor prognosis in HNSC patients. Further investigations demonstrated that downregulation of ZEB1-AS1 induced epithelial-mesenchymal transition and increased sensitivity to cisplatin in Cal27 cells, while its upregulation reversed these effects, underscoring its pivotal role in tumor metastasis and cisplatin resistance in Cal27 cells. Mechanistically, ZEB1-AS1, located in cytoplasm and nucleus, directly regulated the expression of ZEB1, thereby influencing the expression of μ opioid receptor (MOR) and implicating in cancer progression. To advance clinical translation, we employed a nucleus-targeting nanoparticle platform for efficient delivery of a mixture of antisense oligonucleotides and siRNA (Silencer), effectively manipulating ZEB1-AS1 expression in vitro and in vivo. Besides, a predictive model for HNSC patients was developed by analyzing the expression levels of ZEB1-AS1, ZEB1, and MOR in the HNSC datasets. Our study underscored the critical role of ZEB1-AS1 in HNSC and its potential as a therapeutic target. By elucidating its functional mechanisms and utilizing a nucleus-targeting nanoparticle platform for efficient delivery, we proved the potential of ZEB1-AS1-targeted therapies in HNSC.

摘要

长链非编码RNA已成为头颈部鳞状细胞癌(HNSC)进展的关键因素。其中,通过对RNA测序数据集的综合分析,ZEB1-AS1被确定为HNSC中上调的候选基因。在此,ZEB1-AS1表达升高与HNSC患者的不良预后相关。进一步研究表明,下调ZEB1-AS1可诱导Cal27细胞上皮-间质转化并增加对顺铂的敏感性,而上调则逆转了这些作用,突显了其在Cal27细胞肿瘤转移和顺铂耐药中的关键作用。机制上,位于细胞质和细胞核中的ZEB1-AS1直接调节ZEB1的表达,从而影响μ阿片受体(MOR)的表达并参与癌症进展。为了推进临床转化,我们采用了一种核靶向纳米颗粒平台,用于有效递送反义寡核苷酸和siRNA(Silencer)混合物,在体外和体内有效调控ZEB1-AS1的表达。此外,通过分析HNSC数据集中ZEB1-AS1、ZEB1和MOR的表达水平,建立了HNSC患者的预测模型。我们的研究强调了ZEB1-AS1在HNSC中的关键作用及其作为治疗靶点的潜力。通过阐明其功能机制并利用核靶向纳米颗粒平台进行有效递送,我们证明了ZEB1-AS1靶向治疗在HNSC中的潜力。

https://cdn.ncbi.nlm.nih.gov/pmc/blobs/9ab2/11585530/d0137cbab216/11671_2024_4148_Fig1_HTML.jpg

文献AI研究员

20分钟写一篇综述,助力文献阅读效率提升50倍。

立即体验

用中文搜PubMed

大模型驱动的PubMed中文搜索引擎

马上搜索

文档翻译

学术文献翻译模型,支持多种主流文档格式。

立即体验