Suppr超能文献

miR155基因缺失加重雄性小鼠高脂饮食诱导的脂肪组织纤维化。

miR155 deficiency aggravates high-fat diet-induced adipose tissue fibrosis in male mice.

作者信息

Velázquez Kandy T, Enos Reilly T, Carson Meredith S, Cranford Taryn L, Bader Jackie E, Sougiannis Alexander T, Pritchett Cara, Fan Daping, Carson James A, Murphy E Angela

机构信息

Department of Pathology, Microbiology, and Immunology, School of Medicine, University of South Carolina, Columbia, South Carolina.

Department of Cell Biology and Anatomy, School of Medicine, University of South Carolina, Columbia, South Carolina.

出版信息

Physiol Rep. 2017 Sep;5(18). doi: 10.14814/phy2.13412.

Abstract

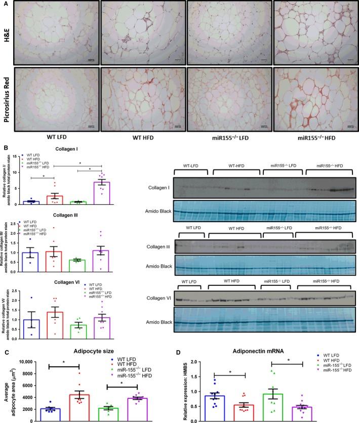
Noncoding RNAs are emerging as regulators of inflammatory and metabolic processes. There is evidence to suggest that miRNA155 (miR155) may be linked to inflammation and processes associated with adipogenesis. We examined the impact of global miRNA-155 deletion (miR155) on the development of high-fat diet (HFD)-induced obesity. We hypothesized that loss of miR155 would decrease adipose tissue inflammation and improve the metabolic profile following HFD feedings. Beginning at 4-5 weeks of age, male miR155 and wild-type (WT) mice ( = 13-14) on a C57BL/6 background were fed either a HFD or low-fat diet for 20 weeks. Body weight was monitored throughout the study. Baseline and terminal body composition was assessed by DEXA analysis. Adipose tissue mRNA expression (RT-qPCR) of macrophage markers (F4/80, CD11c, and CD206) and inflammatory mediators (MCP-1 and TNF-) as well as adiponectin were measured along with activation of NFB-p65 and JNK and PPAR- Adipose tissue fibrosis was assessed by picrosirius red staining and western blot analysis of Collagen I, III, and VI. Glucose metabolism and insulin resistance were assessed by Homeostatic Model Assessment - Insulin Resistance (HOMA-IR), and a glucose tolerance test. Compared to WT HFD mice, miR155 HFD mice displayed similar body weights, yet reduced visceral adipose tissue accumulation. However, miR155 HFD displayed exacerbated adipose tissue fibrosis and decreased PPAR- protein content. The loss of miR155 did not affect adipose tissue inflammation or glucose metabolism. In conclusion, miR155 deletion did not attenuate the development of the obese phenotype, but adipose tissue fibrosis was exacerbated, possibly through changes to adipogenic processes.

摘要

非编码RNA正逐渐成为炎症和代谢过程的调节因子。有证据表明,miRNA155(miR155)可能与炎症及脂肪生成相关过程存在联系。我们研究了整体miRNA - 155缺失(miR155 -/-)对高脂饮食(HFD)诱导的肥胖症发展的影响。我们假设miR155缺失会减少脂肪组织炎症,并改善高脂饮食喂养后的代谢状况。从4 - 5周龄开始,将C57BL/6背景的雄性miR155 -/-小鼠和野生型(WT)小鼠(每组n = 13 - 14)分别给予高脂饮食或低脂饮食,持续20周。在整个研究过程中监测体重。通过双能X线吸收法(DEXA)分析评估基线和终末身体组成。测量脂肪组织中巨噬细胞标志物(F4/80、CD11c和CD206)、炎症介质(MCP - 1和TNF -α)以及脂联素的mRNA表达(RT - qPCR),同时检测NFκB - p65、JNK和PPAR -γ的激活情况。通过天狼星红染色和胶原蛋白I、III和VI的蛋白质印迹分析评估脂肪组织纤维化。通过稳态模型评估 - 胰岛素抵抗(HOMA - IR)和葡萄糖耐量试验评估葡萄糖代谢和胰岛素抵抗。与野生型高脂饮食小鼠相比,miR155 -/-高脂饮食小鼠体重相似,但内脏脂肪组织积累减少。然而,miR155 -/-高脂饮食小鼠脂肪组织纤维化加剧,PPAR -γ蛋白含量降低。miR155缺失不影响脂肪组织炎症或葡萄糖代谢。总之,miR155缺失并未减弱肥胖表型的发展,但脂肪组织纤维化加剧,可能是通过脂肪生成过程的改变所致。

https://cdn.ncbi.nlm.nih.gov/pmc/blobs/a2f1/5617927/6ee5591d8e4e/PHY2-5-e13412-g001.jpg

文献AI研究员

20分钟写一篇综述,助力文献阅读效率提升50倍。

立即体验

用中文搜PubMed

大模型驱动的PubMed中文搜索引擎

马上搜索

文档翻译

学术文献翻译模型,支持多种主流文档格式。

立即体验