Suppr超能文献

在肺癌中反复发现的非V600 BRAF突变预示着对曲美替尼和达拉非尼联合用药的敏感性。

Non-V600 BRAF mutations recurrently found in lung cancer predict sensitivity to the combination of Trametinib and Dabrafenib.

作者信息

Noeparast Amir, Teugels Erik, Giron Philippe, Verschelden Gil, De Brakeleer Sylvia, Decoster Lore, De Grève Jacques

机构信息

Laboratory of Molecular Oncology and Department of Medical Oncology, Oncologisch Centrum, UZ Brussel, Vrije Universiteit Brussel, Brussels, Belgium.

出版信息

Oncotarget. 2016 Aug 26;8(36):60094-60108. doi: 10.18632/oncotarget.11635. eCollection 2017 Sep 1.

Abstract

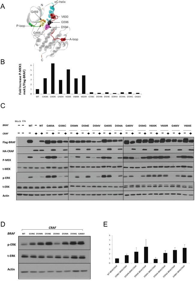
Approximately half of BRAF-mutated Non-small cell lung cancers (NSCLCs) harbor a non-V600 BRAF mutation, accounting for ∼40,000 annual deaths worldwide. Recent studies have revealed the benefits of combined targeted therapy with a RAF-inhibitor (Dabrafenib) and a MEK-inhibitor (Trametinib) in treating V600 BRAF mutant cancers, including NSCLC. In contrast, sensitivity of non-V600 BRAF mutations to these inhibitors is not documented. Non-V600 mutations can either increase or impair BRAF kinase activity. However, impaired BRAF kinases can still activate the ERK pathway in a CRAF-dependent manner. Herein, beyond describing a cohort of BRAF mutant NSCLC patients and functionally analyzing 13 tumor-derived BRAF mutations, we demonstrate that both types of non-V600 BRAF mutations can be sensitive to clinically relevant doses of Dabrafenib and Trametinib in HEK293T cells, in lung epithelial cellular model (BEAS-2B) and in human cancer cell lines harboring non-V600 BRAF mutations. ERK activity induced by both types of these mutations is further reduced by combinatorial drug treatment. Moreover, the combination leads to more prolonged ERK inhibition and has anti-proliferative and pro-apoptotic effects in cells harboring both types of non-V600 BRAF mutations. This study provides a basis for the clinical exploration of non-V600 BRAF mutant lung cancers upon treatment with Trametinib and Dabrafenib.

摘要

大约一半的BRAF突变型非小细胞肺癌(NSCLC)存在非V600 BRAF突变,全球每年约有40000人因此死亡。最近的研究表明,联合使用RAF抑制剂(达拉非尼)和MEK抑制剂(曲美替尼)进行靶向治疗对治疗包括NSCLC在内的V600 BRAF突变型癌症有益。相比之下,非V600 BRAF突变对这些抑制剂的敏感性尚无文献记载。非V600突变可增强或削弱BRAF激酶活性。然而,功能受损的BRAF激酶仍可通过依赖CRAF的方式激活ERK通路。在此,除了描述一组BRAF突变型NSCLC患者并对13种肿瘤来源的BRAF突变进行功能分析外,我们还证明,在HEK293T细胞、肺上皮细胞模型(BEAS-2B)以及携带非V600 BRAF突变的人类癌细胞系中,这两种类型的非V600 BRAF突变对临床相关剂量的达拉非尼和曲美替尼均敏感。联合药物治疗可进一步降低这两种类型突变所诱导的ERK活性。此外,这种联合用药可导致ERK抑制作用更持久,并对携带这两种类型非V600 BRAF突变的细胞产生抗增殖和促凋亡作用。本研究为曲美替尼和达拉非尼治疗非V600 BRAF突变型肺癌的临床探索提供了依据。

https://cdn.ncbi.nlm.nih.gov/pmc/blobs/3e39/5601124/0a18e6b8804f/oncotarget-08-60094-g001.jpg

文献AI研究员

20分钟写一篇综述,助力文献阅读效率提升50倍。

立即体验

用中文搜PubMed

大模型驱动的PubMed中文搜索引擎

马上搜索

文档翻译

学术文献翻译模型,支持多种主流文档格式。

立即体验