Suppr超能文献

染色质可及性是 ARID1A 突变型癌症中 SWI/SNF 亚基合成致死性的基础。

Chromatin accessibility underlies synthetic lethality of SWI/SNF subunits in ARID1A-mutant cancers.

机构信息

Molecular and Cell Biology Laboratory, Salk Institute for Biological Studies, California, United States.

The Razavi Newman Integrative Genomics and Bioinformatics Core Facility, Salk Institute for Biological Studies, California, United States.

出版信息

Elife. 2017 Oct 2;6:e30506. doi: 10.7554/eLife.30506.

Abstract

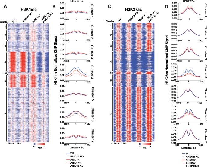
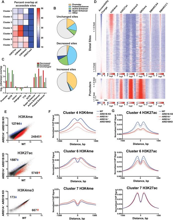
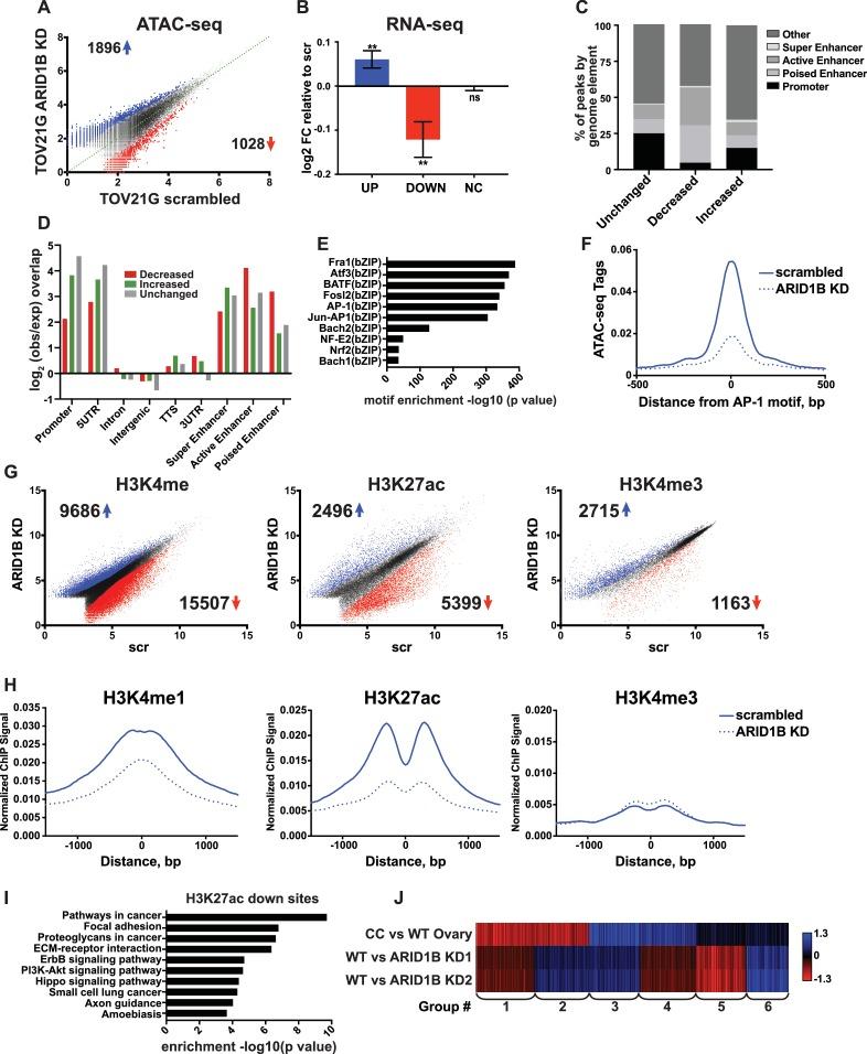
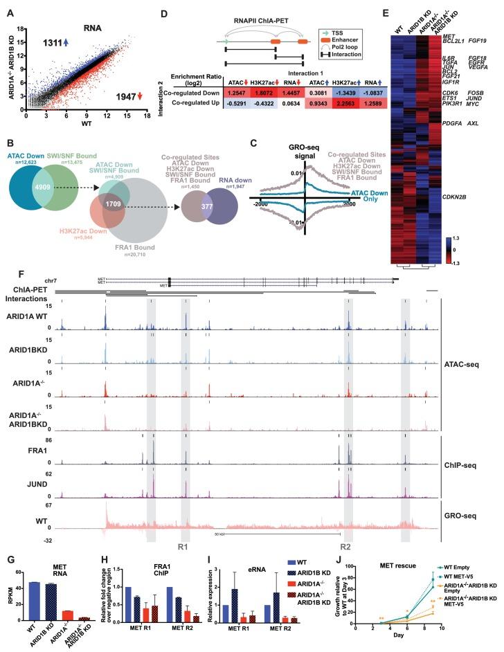
ARID1A, a subunit of the SWI/SNF chromatin remodeling complex, is frequently mutated in cancer. Deficiency in its homolog ARID1B is synthetically lethal with ARID1A mutation. However, the functional relationship between these homologs has not been explored. Here, we use ATAC-seq, genome-wide histone modification mapping, and expression analysis to examine colorectal cancer cells lacking one or both ARID proteins. We find that ARID1A has a dominant role in maintaining chromatin accessibility at enhancers, while the contribution of ARID1B is evident only in the context of ARID1A mutation. Changes in accessibility are predictive of changes in expression and correlate with loss of H3K4me and H3K27ac marks, nucleosome spacing, and transcription factor binding, particularly at growth pathway genes including . We find that ARID1B knockdown in ARID1A mutant ovarian cancer cells causes similar loss of enhancer architecture, suggesting that this is a conserved function underlying the synthetic lethality between ARID1A and ARID1B.

摘要

ARID1A 是 SWI/SNF 染色质重塑复合物的一个亚基,在癌症中经常发生突变。其同源物 ARID1B 的缺失与 ARID1A 突变具有合成致死性。然而,这些同源物之间的功能关系尚未被探索。在这里,我们使用 ATAC-seq、全基因组组蛋白修饰图谱和表达分析来研究缺乏一种或两种 ARID 蛋白的结直肠癌细胞。我们发现,ARID1A 在维持增强子处的染色质可及性方面具有主导作用,而 ARID1B 的贡献仅在 ARID1A 突变的情况下才明显。可及性的变化可预测表达的变化,并与 H3K4me 和 H3K27ac 标记、核小体间距和转录因子结合的丢失相关,特别是在生长途径基因中,包括 。我们发现,ARID1A 突变型卵巢癌细胞中 ARID1B 的敲低会导致类似的增强子结构丢失,这表明这是 ARID1A 和 ARID1B 之间合成致死性的一个保守功能。

https://cdn.ncbi.nlm.nih.gov/pmc/blobs/e331/5643100/12263e357df7/elife-30506-fig1.jpg

文献AI研究员

20分钟写一篇综述,助力文献阅读效率提升50倍。

立即体验

用中文搜PubMed

大模型驱动的PubMed中文搜索引擎

马上搜索

文档翻译

学术文献翻译模型,支持多种主流文档格式。

立即体验