Suppr超能文献

长链非编码RNA浆细胞瘤变异易位1是膀胱尿路上皮癌中的一种致癌基因。

LncRNA plasmacytoma variant translocation 1 is an oncogene in bladder urothelial carcinoma.

作者信息

Liu Zhongyuan, Zhang Hui

机构信息

Department of Urinary Surgery, Shengjing Hospital, China Medical University, Shenyang 110004, China.

出版信息

Oncotarget. 2017 Jul 26;8(38):64273-64282. doi: 10.18632/oncotarget.19604. eCollection 2017 Sep 8.

Abstract

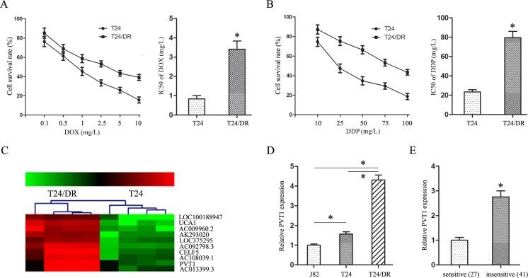
Bladder cancer (BC) is the most lethal malignant cancer of the genitourinary system, and bladder urothelial carcinoma (BUC) is the most common type of BC. The long non-coding RNA (lncRNA) plasmacytoma variant translocation 1 (PVT1) is overexpressed in several malignant tumors, including BC. Using a lncRNA array and quantitative real-time PCR, we detected greater expression of PVT1 in BUC tissues and cell lines resistant to doxorubicin (DOX) and cisplatin (DDP) than in DOX- and DDP-sensitive cells. PVT1 knockdown reduced proliferation and invasion by a DOX- and DDP-resistant T24/DR BUC cells, arrested cells in G1 phase, and increased apoptosis. PVT1 knockdown also sensitized T24/DR cells to DOX and DDP, and suppressed expression of multidrug resistance 1 (MDR1) and multidrug resistance associated protein 1 (MRP1). Wnt/β-catenin pathway activation in T24/DR cells reversed the effects of PVT1 knockdown on metastasis-associated behavior and chemoresistance. In sum, lncRNA PVT1 is overexpressed in multidrug resistant BUC tissues and cell lines, and PVT1 knockdown reduces BUC cell proliferation, invasiveness, and chemoresistance by modulating Wnt/β-catenin signaling. These results provide new insight into BUC chemoresistance mechanisms and suggest potential therapeutic targets for anti-BUC therapeutics.

摘要

膀胱癌(BC)是泌尿生殖系统中最致命的恶性肿瘤,膀胱尿路上皮癌(BUC)是BC最常见的类型。长链非编码RNA(lncRNA)浆细胞瘤变体易位1(PVT1)在包括BC在内的几种恶性肿瘤中过表达。通过lncRNA阵列和定量实时PCR,我们检测到PVT1在BUC组织和对阿霉素(DOX)和顺铂(DDP)耐药的细胞系中的表达高于对DOX和DDP敏感的细胞。敲低PVT1可降低DOX和DDP耐药的T24/DR BUC细胞的增殖和侵袭能力,使细胞停滞于G1期,并增加细胞凋亡。敲低PVT1还使T24/DR细胞对DOX和DDP敏感,并抑制多药耐药1(MDR1)和多药耐药相关蛋白1(MRP1)的表达。T24/DR细胞中的Wnt/β-连环蛋白信号通路激活可逆转敲低PVT1对转移相关行为和化疗耐药性的影响。总之,lncRNA PVT1在多药耐药的BUC组织和细胞系中过表达,敲低PVT1可通过调节Wnt/β-连环蛋白信号通路降低BUC细胞的增殖、侵袭能力和化疗耐药性。这些结果为BUC化疗耐药机制提供了新的见解,并为抗BUC治疗提供了潜在的治疗靶点。

https://cdn.ncbi.nlm.nih.gov/pmc/blobs/e1fa/5610001/fb9b59d44574/oncotarget-08-64273-g001.jpg

文献AI研究员

20分钟写一篇综述,助力文献阅读效率提升50倍。

立即体验

用中文搜PubMed

大模型驱动的PubMed中文搜索引擎

马上搜索

文档翻译

学术文献翻译模型,支持多种主流文档格式。

立即体验