Suppr超能文献

人乳头瘤病毒介导的宫颈癌中新型长链非编码RNA和环状RNA的鉴定

Identification of Novel Long Non-coding and Circular RNAs in Human Papillomavirus-Mediated Cervical Cancer.

作者信息

Wang Hongbo, Zhao Yingchao, Chen Mingyue, Cui Jie

机构信息

Department of Obstetrics and Gynecology, Union Hospital, Tongji Medical College, Huazhong University of Science and TechnologyWuhan, China.

Cancer Center, Union Hospital, Tongji Medical College, Huazhong University of Science and TechnologyWuhan, China.

出版信息

Front Microbiol. 2017 Sep 19;8:1720. doi: 10.3389/fmicb.2017.01720. eCollection 2017.

Abstract

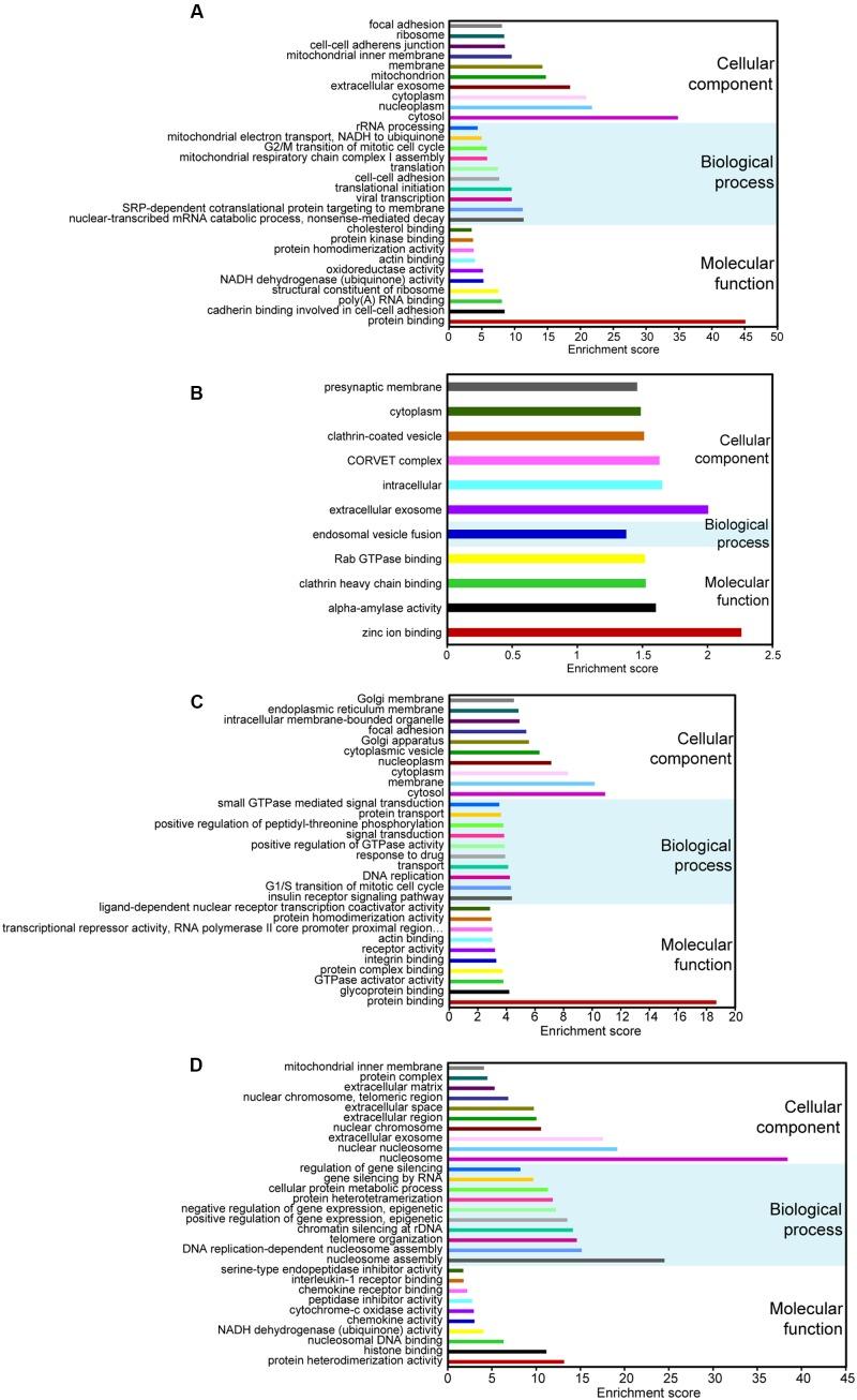
Cervical cancer is the third most common cancer worldwide and the fourth leading cause of cancer-associated mortality in women. Accumulating evidence indicates that long non-coding RNAs (lncRNAs) and circular RNAs (circRNAs) may play key roles in the carcinogenesis of different cancers; however, little is known about the mechanisms of lncRNAs and circRNAs in the progression and metastasis of cervical cancer. In this study, we explored the expression profiles of lncRNAs, circRNAs, miRNAs, and mRNAs in HPV16 (human papillomavirus genotype 16) mediated cervical squamous cell carcinoma and matched adjacent non-tumor (ATN) tissues from three patients with high-throughput RNA sequencing (RNA-seq). In total, we identified 19 lncRNAs, 99 circRNAs, 28 miRNAs, and 304 mRNAs that were commonly differentially expressed (DE) in different patients. Among the non-coding RNAs, 3 lncRNAs and 44 circRNAs are novel to our knowledge. Functional enrichment analysis showed that DE lncRNAs, miRNAs, and mRNAs were enriched in pathways crucial to cancer as well as other gene ontology (GO) terms. Furthermore, the co-expression network and function prediction suggested that all 19 DE lncRNAs could play different roles in the carcinogenesis and development of cervical cancer. The competing endogenous RNA (ceRNA) network based on DE coding and non-coding RNAs showed that each miRNA targeted a number of lncRNAs and circRNAs. The link between part of the miRNAs in the network and cervical cancer has been validated in previous studies, and these miRNAs targeted the majority of the novel non-coding RNAs, thus suggesting that these novel non-coding RNAs may be involved in cervical cancer. Taken together, our study shows that DE non-coding RNAs could be further developed as diagnostic and therapeutic biomarkers of cervical cancer. The complex ceRNA network also lays the foundation for future research of the roles of coding and non-coding RNAs in cervical cancer.

摘要

宫颈癌是全球第三大常见癌症,也是女性癌症相关死亡的第四大主要原因。越来越多的证据表明,长链非编码RNA(lncRNA)和环状RNA(circRNA)可能在不同癌症的致癌过程中发挥关键作用;然而,关于lncRNA和circRNA在宫颈癌进展和转移中的机制知之甚少。在本研究中,我们通过高通量RNA测序(RNA-seq)探索了HPV16(人乳头瘤病毒16型)介导的宫颈鳞状细胞癌及来自三名患者的配对相邻非肿瘤(ATN)组织中lncRNA、circRNA、miRNA和mRNA的表达谱。我们总共鉴定出19种lncRNA、99种circRNA、28种miRNA和304种mRNA在不同患者中普遍存在差异表达(DE)。在非编码RNA中,据我们所知,有3种lncRNA和44种circRNA是新发现的。功能富集分析表明,差异表达的lncRNA、miRNA和mRNA富集于对癌症至关重要的通路以及其他基因本体(GO)术语。此外,共表达网络和功能预测表明,所有19种差异表达的lncRNA可能在宫颈癌的致癌和发展过程中发挥不同作用。基于差异表达的编码和非编码RNA的竞争性内源RNA(ceRNA)网络表明,每个miRNA靶向多个lncRNA和circRNA。该网络中部分miRNA与宫颈癌之间的联系在先前的研究中已得到验证,并且这些miRNA靶向了大多数新的非编码RNA,因此表明这些新的非编码RNA可能参与宫颈癌。综上所述,我们的研究表明,差异表达的非编码RNA可进一步开发为宫颈癌的诊断和治疗生物标志物。复杂的ceRNA网络也为未来研究编码和非编码RNA在宫颈癌中的作用奠定了基础。

https://cdn.ncbi.nlm.nih.gov/pmc/blobs/1835/5609541/730461cde39b/fmicb-08-01720-g001.jpg

文献AI研究员

20分钟写一篇综述,助力文献阅读效率提升50倍。

立即体验

用中文搜PubMed

大模型驱动的PubMed中文搜索引擎

马上搜索

文档翻译

学术文献翻译模型,支持多种主流文档格式。

立即体验