Suppr超能文献

Swc5在SWR重塑ATP酶激活和组蛋白H2A驱逐中的双重功能。

Dual function of Swc5 in SWR remodeling ATPase activation and histone H2A eviction.

作者信息

Sun Lu, Luk Ed

机构信息

Department of Biochemistry and Cell Biology, Stony Brook University, NY 11794-5215, USA.

出版信息

Nucleic Acids Res. 2017 Sep 29;45(17):9931-9946. doi: 10.1093/nar/gkx589.

Abstract

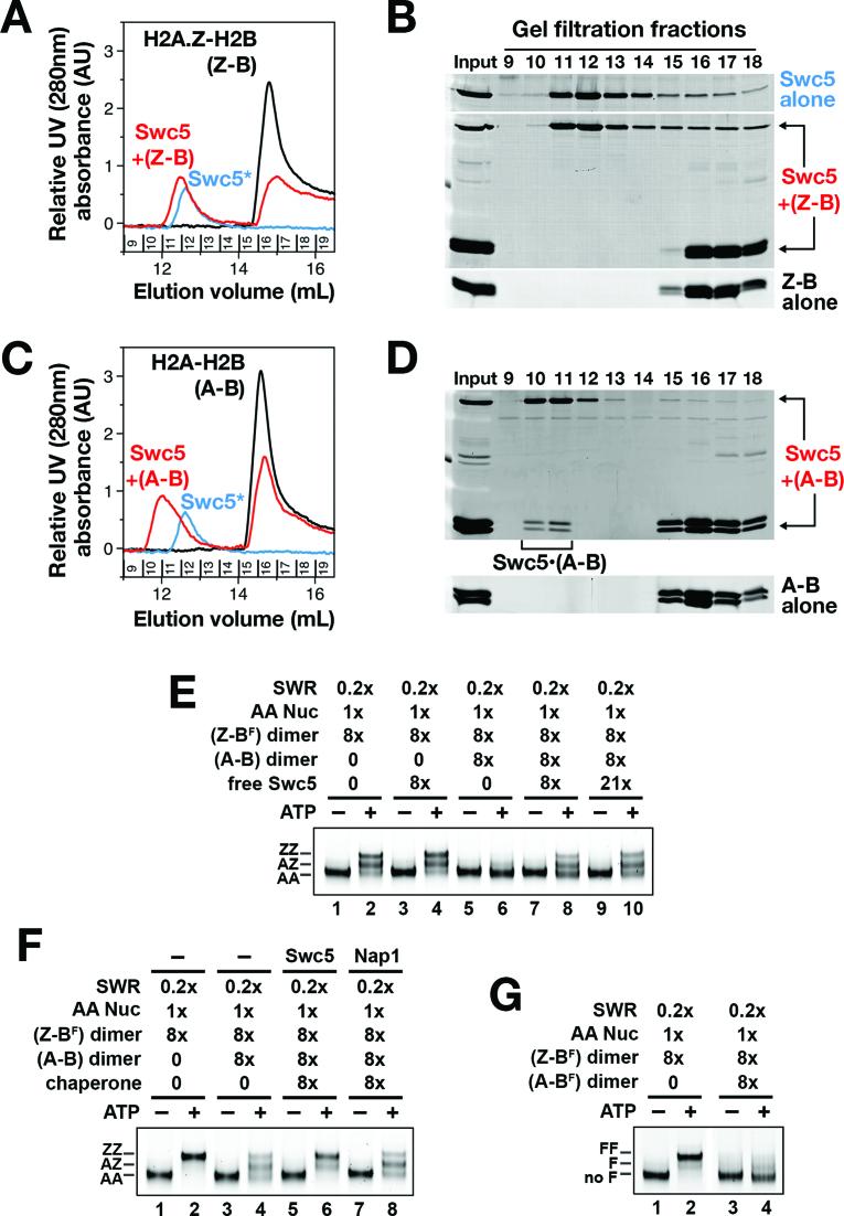
The chromatin remodeler SWR deposits histone H2A.Z at promoters and other regulatory sites via an ATP-driven histone exchange reaction that replaces nucleosomal H2A with H2A.Z. Simultaneous binding of SWR to both H2A nucleosome and free H2A.Z induces SWR ATPase activity and engages the histone exchange mechanism. Swc5 is a conserved subunit of the 14-polypeptide SWR complex that is required for the histone exchange reaction, but its molecular role is unknown. We found that Swc5, although not required for substrate binding, is required for SWR ATPase stimulation, suggesting that Swc5 is required to couple substrate recognition to ATPase activation. A biochemical complementation assay was developed to show that a unique, conserved domain at the C-terminus of Swc5, called Bucentaur (BCNT), is essential for the histone exchange activity of SWR, whereas an acidic region at the N-terminus is required for optimal SWR function. In vitro studies showed the acidic N-terminus of Swc5 preferentially binds to the H2A-H2B dimer and exhibits histone chaperone activity. We propose that an auxiliary function of Swc5 in SWR is to assist H2A ejection as H2A.Z is inserted into the nucleosome.

摘要

染色质重塑因子SWR通过一种ATP驱动的组蛋白交换反应,将组蛋白H2A.Z沉积在启动子和其他调控位点,该反应会用H2A.Z取代核小体中的H2A。SWR同时与H2A核小体和游离的H2A.Z结合会诱导SWR ATP酶活性并启动组蛋白交换机制。Swc5是由14个多肽组成的SWR复合物中的一个保守亚基,是组蛋白交换反应所必需的,但其分子作用尚不清楚。我们发现,Swc5虽然不是底物结合所必需的,但却是SWR ATP酶激活所必需的,这表明Swc5是将底物识别与ATP酶激活偶联所必需的。我们开发了一种生化互补分析方法,以表明Swc5 C末端一个独特的保守结构域,称为半人马座(BCNT),对SWR的组蛋白交换活性至关重要,而N末端的一个酸性区域是SWR发挥最佳功能所必需的。体外研究表明,Swc5的酸性N末端优先与H2A-H2B二聚体结合,并表现出组蛋白伴侣活性。我们提出,Swc5在SWR中的辅助功能是在H2A.Z插入核小体时协助H2A的排出。

https://cdn.ncbi.nlm.nih.gov/pmc/blobs/4461/5622370/905cbaaffbc6/gkx589fig1.jpg

文献AI研究员

20分钟写一篇综述,助力文献阅读效率提升50倍。

立即体验

用中文搜PubMed

大模型驱动的PubMed中文搜索引擎

马上搜索

文档翻译

学术文献翻译模型,支持多种主流文档格式。

立即体验