Suppr超能文献

癌症药物成瘾通过一种依赖ERK2的表型转换进行传递。

Cancer drug addiction is relayed by an ERK2-dependent phenotype switch.

作者信息

Kong Xiangjun, Kuilman Thomas, Shahrabi Aida, Boshuizen Julia, Kemper Kristel, Song Ji-Ying, Niessen Hans W M, Rozeman Elisa A, Geukes Foppen Marnix H, Blank Christian U, Peeper Daniel S

机构信息

Division of Molecular Oncology and Immunology, The Netherlands Cancer Institute, Plesmanlaan 121, 1066 CX Amsterdam, The Netherlands.

Division of Experimental Animal Pathology, The Netherlands Cancer Institute, Plesmanlaan 121, 1066 CX Amsterdam, The Netherlands.

出版信息

Nature. 2017 Oct 12;550(7675):270-274. doi: 10.1038/nature24037. Epub 2017 Oct 4.

Abstract

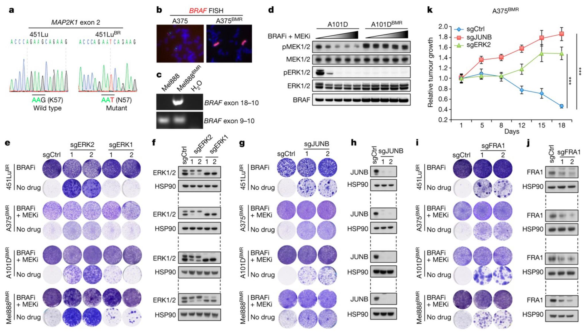
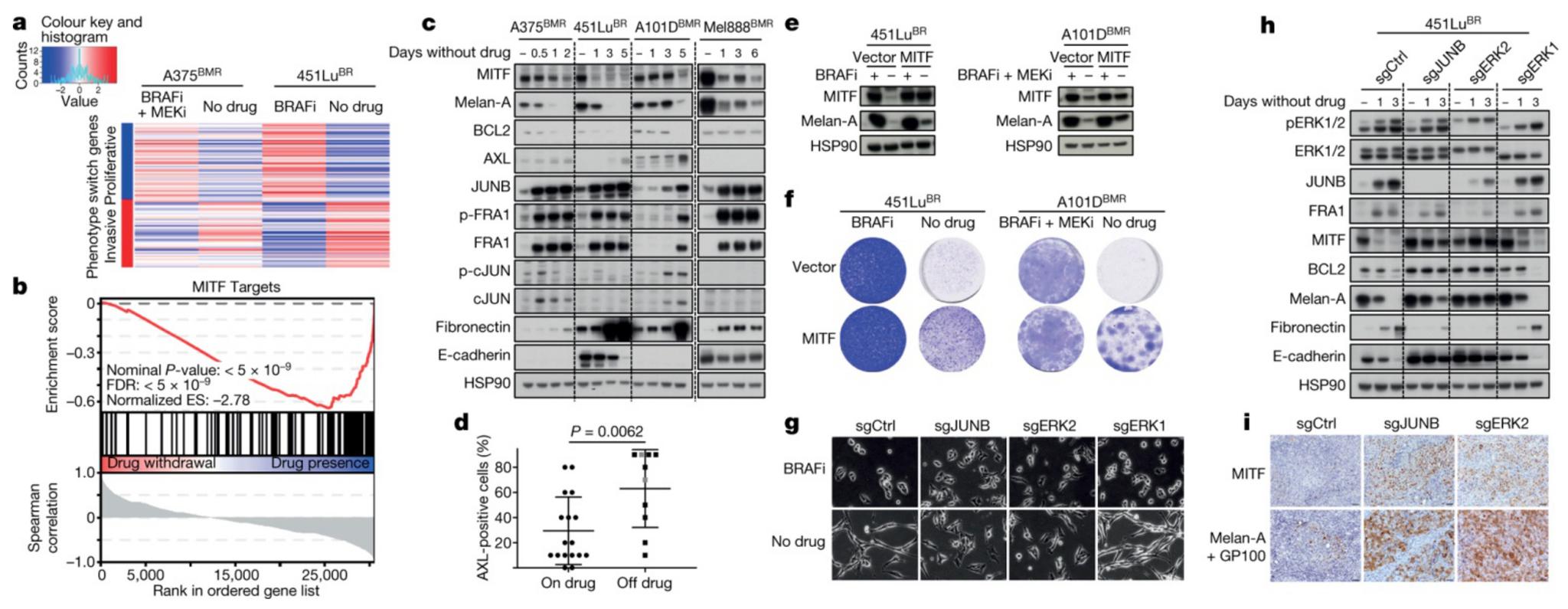
Observations from cultured cells, animal models and patients raise the possibility that the dependency of tumours on the therapeutic drugs to which they have acquired resistance represents a vulnerability with potential applications in cancer treatment. However, for this drug addiction trait to become of clinical interest, we must first define the mechanism that underlies it. We performed an unbiased CRISPR-Cas9 knockout screen on melanoma cells that were both resistant and addicted to inhibition of the serine/threonine-protein kinase BRAF, in order to functionally mine their genome for 'addiction genes'. Here we describe a signalling pathway comprising ERK2 kinase and JUNB and FRA1 transcription factors, disruption of which allowed addicted tumour cells to survive on treatment discontinuation. This occurred in both cultured cells and mice and was irrespective of the acquired drug resistance mechanism. In melanoma and lung cancer cells, death induced by drug withdrawal was preceded by a specific ERK2-dependent phenotype switch, alongside transcriptional reprogramming reminiscent of the epithelial-mesenchymal transition. In melanoma cells, this reprogramming caused the shutdown of microphthalmia-associated transcription factor (MITF), a lineage survival oncoprotein; restoring this protein reversed phenotype switching and prevented the lethality associated with drug addiction. In patients with melanoma that had progressed during treatment with a BRAF inhibitor, treatment cessation was followed by increased expression of the receptor tyrosine kinase AXL, which is associated with the phenotype switch. Drug discontinuation synergized with the melanoma chemotherapeutic agent dacarbazine by further suppressing MITF and its prosurvival target, B-cell lymphoma 2 (BCL-2), and by inducing DNA damage in cancer cells. Our results uncover a pathway that underpins drug addiction in cancer cells, which may help to guide the use of alternating therapeutic strategies for enhanced clinical responses in drug-resistant cancers.

摘要

来自培养细胞、动物模型和患者的观察结果表明,肿瘤对其已产生耐药性的治疗药物的依赖性可能代表了一种可用于癌症治疗的脆弱性。然而,要使这种药物成瘾特性具有临床意义,我们必须首先确定其潜在机制。我们对既对丝氨酸/苏氨酸蛋白激酶BRAF抑制具有抗性又成瘾的黑色素瘤细胞进行了无偏见的CRISPR-Cas9基因敲除筛选,以便从功能上挖掘其基因组中的“成瘾基因”。在此,我们描述了一条由ERK2激酶以及JUNB和FRA1转录因子组成的信号通路,破坏该通路可使成瘾的肿瘤细胞在停止治疗后存活。这在培养细胞和小鼠中均有发生,且与获得性耐药机制无关。在黑色素瘤和肺癌细胞中,药物戒断诱导的死亡之前会出现一种特定的ERK2依赖性表型转换,同时伴随着类似于上皮-间质转化的转录重编程。在黑色素瘤细胞中,这种重编程导致小眼相关转录因子(MITF)关闭,MITF是一种谱系存活癌蛋白;恢复这种蛋白可逆转表型转换并防止与药物成瘾相关的致死性。在用BRAF抑制剂治疗期间病情进展的黑色素瘤患者中,停止治疗后受体酪氨酸激酶AXL的表达增加,这与表型转换有关。药物停用与黑色素瘤化疗药物达卡巴嗪协同作用,进一步抑制MITF及其促存活靶点B细胞淋巴瘤2(BCL-2),并诱导癌细胞中的DNA损伤。我们的结果揭示了癌细胞中药物成瘾的一条潜在通路,这可能有助于指导采用交替治疗策略以增强对耐药癌症的临床反应。

https://cdn.ncbi.nlm.nih.gov/pmc/blobs/12df/5640985/01f7c3812db9/emss-73911-f005.jpg

文献AI研究员

20分钟写一篇综述,助力文献阅读效率提升50倍。

立即体验

用中文搜PubMed

大模型驱动的PubMed中文搜索引擎

马上搜索

文档翻译

学术文献翻译模型,支持多种主流文档格式。

立即体验