Suppr超能文献

微小RNA-30b通过调控转化生长因子β2来控制内皮细胞的毛细血管形态发生。

MicroRNA-30b controls endothelial cell capillary morphogenesis through regulation of transforming growth factor beta 2.

作者信息

Howe Grant A, Kazda Kayla, Addison Christina L

机构信息

Cancer Therapeutics Program, Ottawa Hospital Research Institute, Ottawa, ON, Canada.

Department of Biochemistry, Microbiology and Immunology, University of Ottawa, Ottawa, ON, Canada.

出版信息

PLoS One. 2017 Oct 4;12(10):e0185619. doi: 10.1371/journal.pone.0185619. eCollection 2017.

Abstract

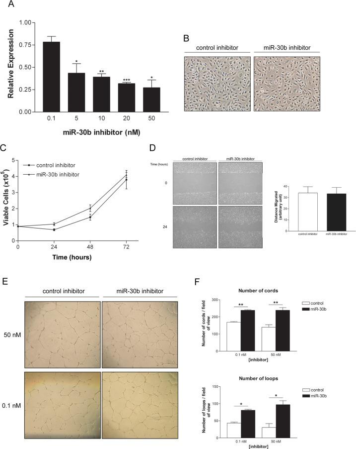
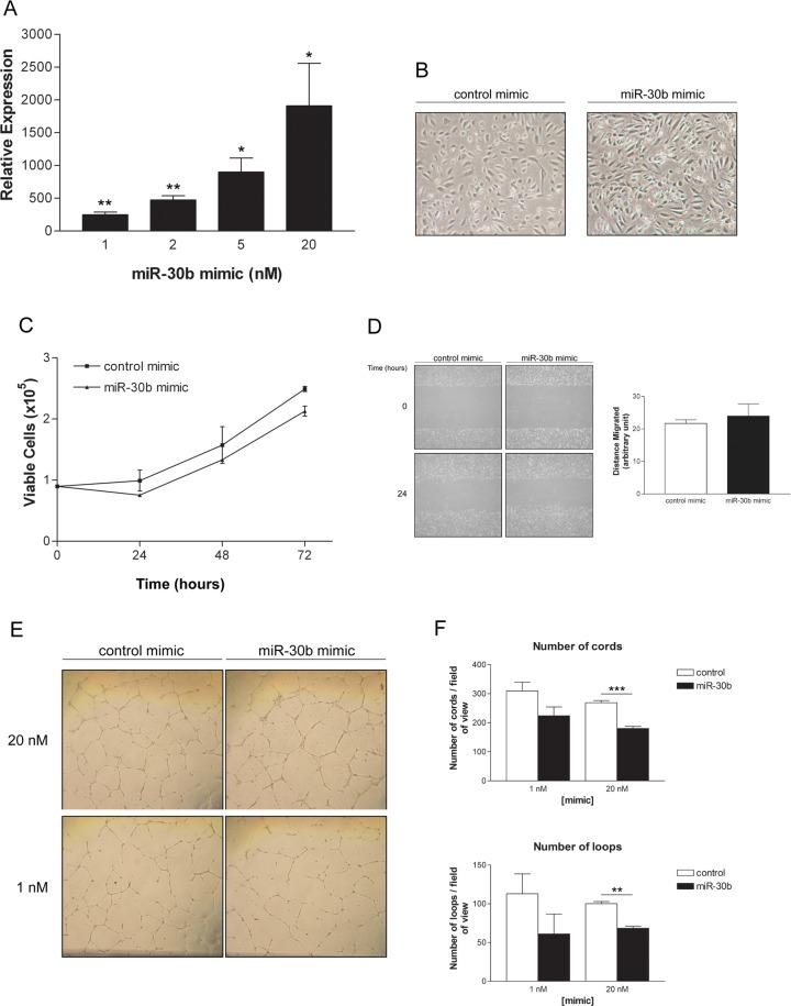
The importance of microRNA (miRNA) to vascular biology is becoming increasingly evident; however, the function of a significant number of miRNA remains to be determined. In particular, the effect of growth factor regulation of miRNAs on endothelial cell morphogenesis is incomplete. Thus, we aimed to identify miRNAs regulated by pro-angiogenic vascular endothelial growth factor (VEGF) and determine the effects of VEGF-regulated miRNAs and their targets on processes important for angiogenesis. Human umbilical vein endothelial cells (HUVECs) were thus stimulated with VEGF and miRNA levels assessed using microarrays. We found that VEGF altered expression of many miRNA, and for this study focused on one of the most significantly down-regulated miRNA in HUVECs following VEGF treatment, miR-30b. Using specific miRNA mimics, we found that overexpression of miR-30b inhibited capillary morphogenesis in vitro, while depletion of endogenous miR-30b resulted in increased capillary morphogenesis indicating the potential significance of down-regulation of miR-30b as a pro-angiogenic response to VEGF stimulation. MiR-30b overexpression in HUVEC regulated transforming growth factor beta 2 (TGFβ2) production, which led to increased phosphorylation of Smad2, indicating activation of an autocrine TGFβ signaling pathway. Up-regulation of TGFβ2 by miR-30b overexpression was found to be dependent on ATF2 activation, a transcription factor known to regulate TGFβ2 expression, as miR-30b overexpressing cells exhibited increased levels of phosphorylated ATF2 and depletion of ATF2 inhibited miR-30b-induced TGFβ2 expression. However, miR-30b effects on ATF2 were indirect and found to be via targeting of the known ATF2 repressor protein JDP2 whose mRNA levels were indirectly correlated with miR-30b levels. Increased secretion of TGFβ2 from HUVEC was shown to mediate the inhibitory effects of miR-30b on capillary morphogenesis as treatment with a neutralizing antibody to TGFβ2 restored capillary morphogenesis to normal levels in miR-30b overexpressing cells. These results support that the regulation of miR-30b by VEGF in HUVEC is important for capillary morphogenesis, as increased miR-30b expression inhibits capillary morphogenesis through enhanced expression of TGFβ2.

摘要

微小RNA(miRNA)对血管生物学的重要性日益明显;然而,大量miRNA的功能仍有待确定。特别是,生长因子对miRNA的调控在内皮细胞形态发生中的作用尚不完全清楚。因此,我们旨在鉴定由促血管生成的血管内皮生长因子(VEGF)调控的miRNA,并确定VEGF调控的miRNA及其靶标对血管生成重要过程的影响。于是,我们用VEGF刺激人脐静脉内皮细胞(HUVECs),并使用微阵列评估miRNA水平。我们发现VEGF改变了许多miRNA的表达,本研究聚焦于VEGF处理后HUVECs中下调最显著的一种miRNA,即miR-30b。使用特定的miRNA模拟物,我们发现miR-30b的过表达在体外抑制毛细血管形态发生,而内源性miR-30b的缺失导致毛细血管形态发生增加,这表明miR-30b下调作为对VEGF刺激的促血管生成反应具有潜在意义。HUVECs中miR-30b的过表达调节了转化生长因子β2(TGFβ2)的产生,这导致Smad2磷酸化增加,表明自分泌TGFβ信号通路被激活。发现miR-30b过表达导致的TGFβ2上调依赖于ATF2激活,ATF2是一种已知调节TGFβ2表达的转录因子,因为过表达miR-30b的细胞中磷酸化ATF2水平增加,而ATF2的缺失抑制了miR-30b诱导的TGFβ2表达。然而,miR-30b对ATF2的影响是间接的,发现是通过靶向已知的ATF2抑制蛋白JDP2,其mRNA水平与miR-30b水平呈间接相关。HUVECs中TGFβ2分泌增加被证明介导了miR-30b对毛细血管形态发生的抑制作用,因为用TGFβ2中和抗体处理可使过表达miR-30b的细胞中的毛细血管形态发生恢复到正常水平。这些结果支持VEGF在HUVECs中对miR-30b的调控对毛细血管形态发生很重要,因为miR-30b表达增加通过增强TGFβ2表达抑制毛细血管形态发生。

https://cdn.ncbi.nlm.nih.gov/pmc/blobs/be2b/5627931/f40276acaec0/pone.0185619.g001.jpg

文献AI研究员

20分钟写一篇综述,助力文献阅读效率提升50倍。

立即体验

用中文搜PubMed

大模型驱动的PubMed中文搜索引擎

马上搜索

文档翻译

学术文献翻译模型,支持多种主流文档格式。

立即体验