Suppr超能文献

N6-甲基腺苷去甲基化酶FTO作用于前体信使核糖核酸,并调节可变剪接和3'端加工。

N6-methyladenosine demethylase FTO targets pre-mRNAs and regulates alternative splicing and 3'-end processing.

作者信息

Bartosovic Marek, Molares Helena Covelo, Gregorova Pavlina, Hrossova Dominika, Kudla Grzegorz, Vanacova Stepanka

机构信息

CEITEC-Central European Institute of Technology, Masaryk University, Brno 62500, Czech Republic.

MRC Human Genetics Unit MRC IGMM, University of Edinburgh Western General Hospital, Crewe Road, Edinburgh EH4 2XU, UK.

出版信息

Nucleic Acids Res. 2017 Nov 2;45(19):11356-11370. doi: 10.1093/nar/gkx778.

Abstract

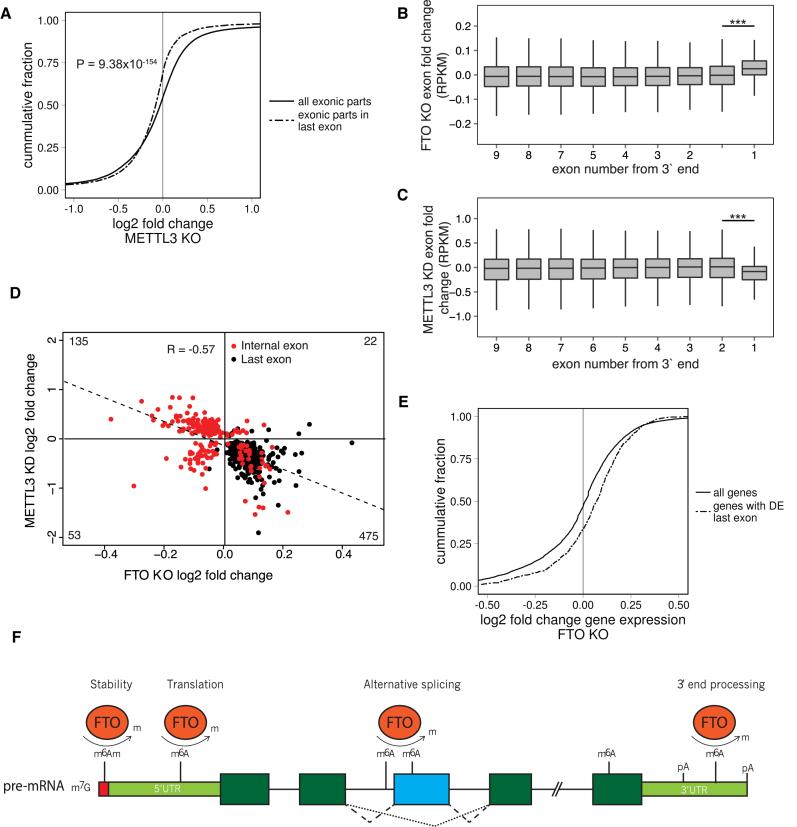
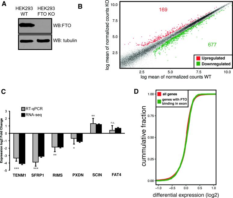
N6-methyladenosine (m6A) is the most abundant base modification found in messenger RNAs (mRNAs). The discovery of FTO as the first m6A mRNA demethylase established the concept of reversible RNA modification. Here, we present a comprehensive transcriptome-wide analysis of RNA demethylation and uncover FTO as a potent regulator of nuclear mRNA processing events such as alternative splicing and 3΄ end mRNA processing. We show that FTO binds preferentially to pre-mRNAs in intronic regions, in the proximity of alternatively spliced (AS) exons and poly(A) sites. FTO knockout (KO) results in substantial changes in pre-mRNA splicing with prevalence of exon skipping events. The alternative splicing effects of FTO KO anti-correlate with METTL3 knockdown suggesting the involvement of m6A. Besides, deletion of intronic region that contains m6A-linked DRACH motifs partially rescues the FTO KO phenotype in a reporter system. All together, we demonstrate that the splicing effects of FTO are dependent on the catalytic activity in vivo and are mediated by m6A. Our results reveal for the first time the dynamic connection between FTO RNA binding and demethylation activity that influences several mRNA processing events.

摘要

N6-甲基腺苷(m6A)是信使核糖核酸(mRNA)中发现的最丰富的碱基修饰。FTO作为首个m6A mRNA去甲基化酶的发现确立了可逆RNA修饰的概念。在此,我们对RNA去甲基化进行了全面的全转录组分析,并发现FTO是核mRNA加工事件(如可变剪接和mRNA 3΄端加工)的有效调节因子。我们表明,FTO优先结合内含子区域的前体mRNA,靠近可变剪接(AS)外显子和多聚腺苷酸化(poly(A))位点。FTO基因敲除(KO)导致前体mRNA剪接发生实质性变化,外显子跳跃事件普遍存在。FTO基因敲除的可变剪接效应与METTL3敲低呈负相关,提示m6A参与其中。此外,在报告系统中,缺失包含与m6A相关的DRACH基序的内含子区域可部分挽救FTO基因敲除表型。总之,我们证明FTO的剪接效应在体内依赖于催化活性,并由m6A介导。我们的结果首次揭示了FTO RNA结合与去甲基化活性之间的动态联系,这种联系影响了多个mRNA加工事件。

https://cdn.ncbi.nlm.nih.gov/pmc/blobs/2b7c/5737695/a72c04653f19/gkx778fig1.jpg

文献AI研究员

20分钟写一篇综述,助力文献阅读效率提升50倍。

立即体验

用中文搜PubMed

大模型驱动的PubMed中文搜索引擎

马上搜索

文档翻译

学术文献翻译模型,支持多种主流文档格式。

立即体验