Suppr超能文献

组蛋白去甲基化酶JMJD3抑制剂GSK-J4对胶质瘤细胞的药理作用。

The pharmacological role of histone demethylase JMJD3 inhibitor GSK-J4 on glioma cells.

作者信息

Sui Aixia, Xu Yongbing, Li Yitong, Hu Qilu, Wang Zeyang, Zhang Hongtao, Yang Junjie, Guo Xiaoqiang, Zhao Wenqing

机构信息

Faculty of Graduate Studies, Hebei Medical University, Shijiazhuang 050081, Hebei, China.

Department of Oncology, Hebei General Hospital, Shijiazhuang 050051, Hebei, China.

出版信息

Oncotarget. 2017 Aug 2;8(40):68591-68598. doi: 10.18632/oncotarget.19793. eCollection 2017 Sep 15.

Abstract

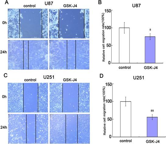
Glioma is regarded as the most prevalent malignant carcinoma of the central nervous system, and lack of effective treatment. Thus, the development of new therapeutic strategies targeting glioma is of significant clinical importance. In the present study, histone H3K27 demethylase jumonji domain-containing protein 3 (JMJD3) was investigated as target for glioma treatment. The mRNA of JMJD3 was overexpressed in glioblastoma tissues compared to normal brain tissues (<0.05). The content of JMJD3 was also higher in glioma cells than in human brain microvascular endothelial cell (hCMEC), and the corresponding level of H3K27me3 was decreased (<0.05). The treatment with JMJD3 specific inhibitor GSK-J4 can increase the content of H3K27me3 in glioma cells, which means the activity of JMJD3 was inhibited. GSK-J4 can inhibit glioma cell proliferation in a concentration dependent and time-dependent manner (<0.05). GSK-J4 also induced glioma cell apoptosis and inhibited cell migration (<0.05). But there was no obvious effect of GSK-J4 on hCMEC cells. All together, these data suggest that GSK-J4 has important potential in the gliomas treatment.

摘要

神经胶质瘤被认为是中枢神经系统最常见的恶性肿瘤,且缺乏有效的治疗方法。因此,开发针对神经胶质瘤的新治疗策略具有重要的临床意义。在本研究中,组蛋白H3K27去甲基化酶含jumonji结构域蛋白3(JMJD3)被作为神经胶质瘤治疗的靶点进行研究。与正常脑组织相比,胶质母细胞瘤组织中JMJD3的mRNA表达上调(<0.05)。神经胶质瘤细胞中JMJD3的含量也高于人脑微血管内皮细胞(hCMEC),且相应的H3K27me3水平降低(<0.05)。用JMJD3特异性抑制剂GSK-J4处理可增加神经胶质瘤细胞中H3K27me3的含量,这意味着JMJD3的活性受到抑制。GSK-J4可呈浓度依赖性和时间依赖性地抑制神经胶质瘤细胞增殖(<0.05)。GSK-J4还可诱导神经胶质瘤细胞凋亡并抑制细胞迁移(<0.05)。但GSK-J4对hCMEC细胞没有明显影响。综上所述,这些数据表明GSK-J4在神经胶质瘤治疗中具有重要潜力。

https://cdn.ncbi.nlm.nih.gov/pmc/blobs/01c0/5620280/bfa1efebd9db/oncotarget-08-68591-g001.jpg

文献AI研究员

20分钟写一篇综述,助力文献阅读效率提升50倍。

立即体验

用中文搜PubMed

大模型驱动的PubMed中文搜索引擎

马上搜索

文档翻译

学术文献翻译模型,支持多种主流文档格式。

立即体验