Suppr超能文献

梗死心肌会募集粒细胞巨噬细胞集落刺激因子,导致炎性白细胞供应过多而产生有害影响。

The infarcted myocardium solicits GM-CSF for the detrimental oversupply of inflammatory leukocytes.

作者信息

Anzai Atsushi, Choi Jennifer L, He Shun, Fenn Ashley M, Nairz Manfred, Rattik Sara, McAlpine Cameron S, Mindur John E, Chan Christopher T, Iwamoto Yoshiko, Tricot Benoit, Wojtkiewicz Gregory R, Weissleder Ralph, Libby Peter, Nahrendorf Matthias, Stone James R, Becher Burkhard, Swirski Filip K

机构信息

Center for Systems Biology, Massachusetts General Hospital and Harvard Medical School, Boston, MA.

Department of Radiology, Massachusetts General Hospital and Harvard Medical School, Boston, MA.

出版信息

J Exp Med. 2017 Nov 6;214(11):3293-3310. doi: 10.1084/jem.20170689. Epub 2017 Oct 4.

Abstract

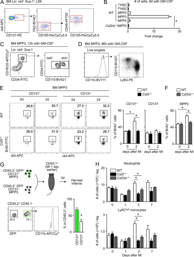
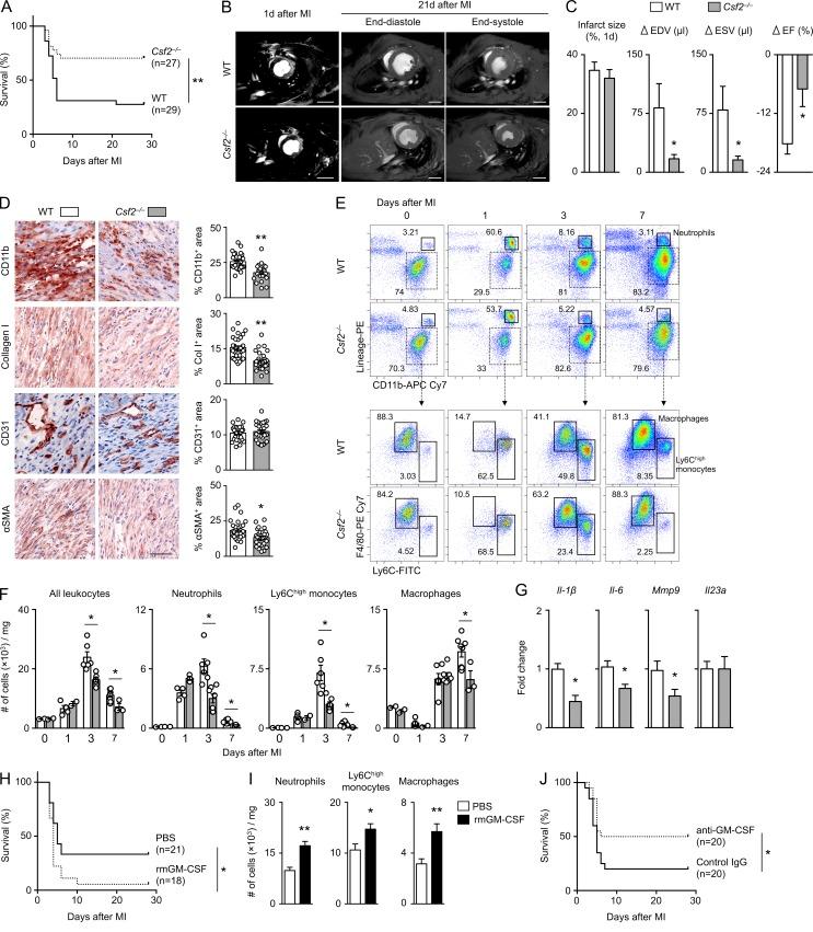
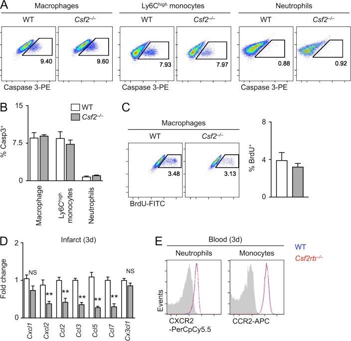
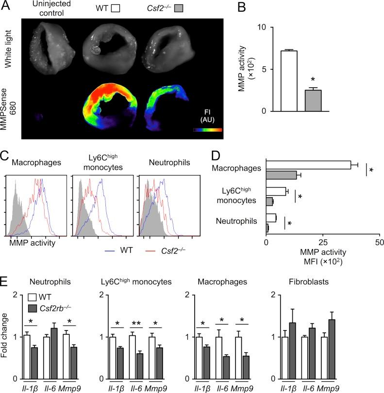
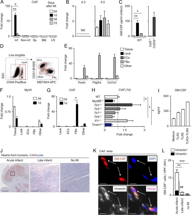
Myocardial infarction (MI) elicits massive inflammatory leukocyte recruitment to the heart. Here, we hypothesized that excessive leukocyte invasion leads to heart failure and death during acute myocardial ischemia. We found that shortly and transiently after onset of ischemia, human and mouse cardiac fibroblasts produce granulocyte/macrophage colony-stimulating factor (GM-CSF) that acts locally and distally to generate and recruit inflammatory and proteolytic cells. In the heart, fibroblast-derived GM-CSF alerts its neighboring myeloid cells to attract neutrophils and monocytes. The growth factor also reaches the bone marrow, where it stimulates a distinct myeloid-biased progenitor subset. Consequently, hearts of mice deficient in either GM-CSF or its receptor recruit fewer leukocytes and function relatively well, whereas mice producing GM-CSF can succumb from left ventricular rupture, a complication mitigated by anti-GM-CSF therapy. These results identify GM-CSF as both a key contributor to the pathogenesis of MI and a potential therapeutic target, bolstering the idea that GM-CSF is a major orchestrator of the leukocyte supply chain during inflammation.

摘要

心肌梗死(MI)引发大量炎性白细胞向心脏募集。在此,我们假设在急性心肌缺血期间,过量的白细胞浸润会导致心力衰竭和死亡。我们发现,在缺血发作后不久且短暂时间内,人和小鼠的心脏成纤维细胞会产生粒细胞/巨噬细胞集落刺激因子(GM-CSF),该因子在局部和远处发挥作用,以生成并募集炎性和蛋白水解细胞。在心脏中,成纤维细胞衍生的GM-CSF会向其邻近的髓样细胞发出警报,以吸引中性粒细胞和单核细胞。这种生长因子还会到达骨髓,在那里它会刺激一个独特的髓样偏向祖细胞亚群。因此,缺乏GM-CSF或其受体的小鼠心脏募集的白细胞较少,功能相对良好,而产生GM-CSF的小鼠可能会因左心室破裂而死亡,抗GM-CSF治疗可减轻这种并发症。这些结果表明GM-CSF既是MI发病机制的关键促成因素,也是潜在的治疗靶点,支持了GM-CSF是炎症期间白细胞供应链主要协调者的观点。

https://cdn.ncbi.nlm.nih.gov/pmc/blobs/1b86/5679174/f165ac595e5d/JEM_20170689_Fig1.jpg

文献AI研究员

20分钟写一篇综述,助力文献阅读效率提升50倍。

立即体验

用中文搜PubMed

大模型驱动的PubMed中文搜索引擎

马上搜索

文档翻译

学术文献翻译模型,支持多种主流文档格式。

立即体验