Suppr超能文献

定量分析显示弥漫性脑损伤后大鼠皮质内小胶质细胞形态的多样性反应。

Quantitative microglia analyses reveal diverse morphologic responses in the rat cortex after diffuse brain injury.

机构信息

University of Arizona, College of Nursing, 1305 N. Martin Ave, P.O. Box 210203, Tucson, AZ 85721, USA.

Arizona State University, Barrett's Honors College, 698 E Apache Blvd, Tempe, AZ 85281, USA.

出版信息

Sci Rep. 2017 Oct 16;7(1):13211. doi: 10.1038/s41598-017-13581-z.

Abstract

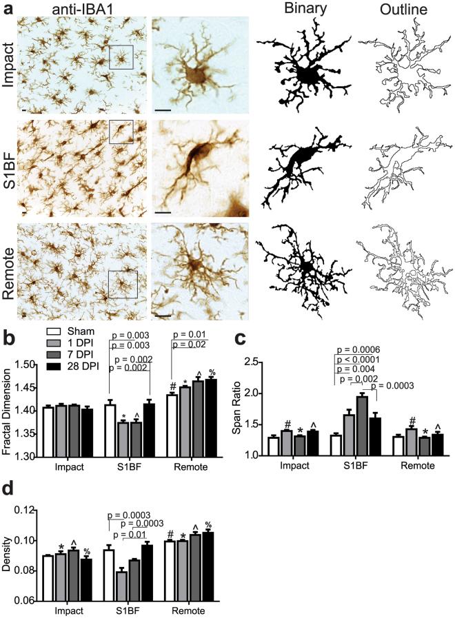
Determining regions of altered brain physiology after diffuse brain injury is challenging. Microglia, brain immune cells with ramified and dynamically moving processes, constantly surveil the parenchyma for dysfunction which, when present, results in a changed morphology. Our purpose was to define the spatiotemporal changes in microglia morphology over 28 days following rat midline fluid percussion injury (mFPI) as a first step in exploiting microglia morphology to reflect altered brain physiology. Microglia morphology was quantified from histological sections using Image J skeleton and fractal analysis procedures at three time points and in three regions post-mFPI: impact site, primary somatosensory cortex barrel field (S1BF), and a remote region. Microglia ramification (process length/cell and endpoints/cell) decreased in the impact and S1BF but not the remote region (p < 0.05). Microglia complexity was decreased in the S1BF (p = 0.003) and increased in the remote region (p < 0.02). Rod-shaped microglia were present in the S1BF and had a 1.8:1.0 length:width ratio. An in-depth quantitative morphologic analysis revealed diverse and widespread changes to microglia morphology in the cortex post-mFPI. Due to their close link to neuronal function, changes in microglia morphology, summarized in this study, likely reflect altered physiology with diverse and widespread impact on neuronal and circuit function.

摘要

确定弥漫性脑损伤后大脑生理学改变的区域具有挑战性。小胶质细胞是具有分支和动态运动过程的脑免疫细胞,它们不断监测实质是否存在功能障碍,当存在功能障碍时,其形态会发生改变。我们的目的是定义大鼠中线液压冲击伤(mFPI)后 28 天内小胶质细胞形态的时空变化,作为利用小胶质细胞形态来反映改变的大脑生理学的第一步。使用 Image J 骨架和分形分析程序,在 mFPI 后三个时间点和三个区域(撞击部位、初级体感皮层桶状野(S1BF)和远程区域)对小胶质细胞形态进行定量。在撞击和 S1BF 区域,但不在远程区域,小胶质细胞的分支(过程长度/细胞和端点/细胞)减少(p<0.05)。S1BF 中的小胶质细胞复杂性降低(p=0.003),而远程区域中的复杂性增加(p<0.02)。S1BF 中存在杆状小胶质细胞,其长度:宽度比为 1.8:1.0。深入的定量形态分析显示,mFPI 后皮质中小胶质细胞形态发生了广泛而多样的变化。由于小胶质细胞与神经元功能密切相关,因此本研究中总结的小胶质细胞形态变化可能反映了生理学的改变,对神经元和电路功能产生了广泛而多样的影响。

https://cdn.ncbi.nlm.nih.gov/pmc/blobs/6e8d/5643511/6d2e8b04ae12/41598_2017_13581_Fig1_HTML.jpg

文献AI研究员

20分钟写一篇综述,助力文献阅读效率提升50倍。

立即体验

用中文搜PubMed

大模型驱动的PubMed中文搜索引擎

马上搜索

文档翻译

学术文献翻译模型,支持多种主流文档格式。

立即体验