Suppr超能文献

衰减弱化的超氧化物歧化酶 2 活性在高脂血症小鼠衰老过程中诱导动脉粥样硬化斑块不稳定。

Attenuated Superoxide Dismutase 2 Activity Induces Atherosclerotic Plaque Instability During Aging in Hyperlipidemic Mice.

机构信息

Department of Internal Medicine, Frankel Cardiovascular Center, University of Michigan, Ann Arbor, MI.

Department of Cardiovascular Sciences, USF Health Heart Institute, Morsani College of Medicine, University of South Florida, Tampa, FL.

出版信息

J Am Heart Assoc. 2017 Oct 27;6(11):e006775. doi: 10.1161/JAHA.117.006775.

Abstract

BACKGROUND

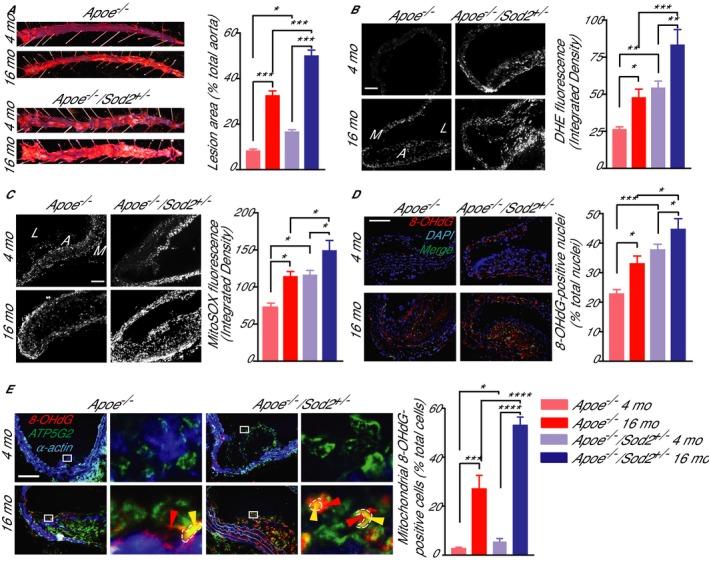
Atherosclerosis progression during aging culminates in the development of vulnerable plaques, which may increase the risk of cardiovascular events. Increased generation and/or decreased scavenging of reactive oxygen species in the vascular wall are major contributors to atherogenesis. We previously showed that superoxide dismutase 2 deficiency increased vascular oxidative stress and reduced aortic compliance in aged wild-type mice and that young / had increased mitochondrial DNA damage and atherosclerosis versus young mice. Here we investigated the effects of superoxide dismutase 2 deficiency on atherosclerosis progression and plaque morphology in middle-aged mice.

METHODS AND RESULTS

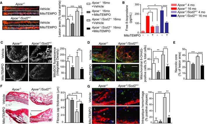
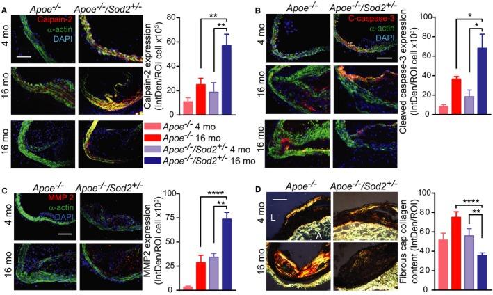
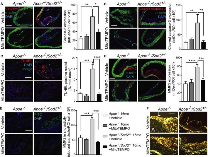
Compared with , middle-aged / mice had increased vascular wall reactive oxygen species (<0.05) and higher atherosclerotic lesion area (<0.001). The atherosclerotic plaques in middle-aged / mice had an increased necrotic core with higher inflammatory cell infiltration, a thinned fibrous cap with depleted smooth muscle content, and intraplaque hemorrhage. In addition, the plaque shoulder area had higher levels of calpain-2, caspase-3, and matrix metalloproteinase-2 in intimal smooth muscle cells and depleted fibrous cap collagen. Targeting mitochondrial reactive oxygen species with MitoTEMPO attenuated features of atherosclerotic plaque vulnerability in middle-aged / mice by lowering expression of calpain-2, caspase-3, and matrix metalloproteinase-2 and decreasing smooth muscle cell apoptosis and matrix degradation.

CONCLUSIONS

Enhanced mitochondrial oxidative stress under hyperlipidemic conditions in aging induces plaque instability, in part by increasing smooth muscle cell apoptosis, necrotic core expansion, and matrix degradation. Targeting mitochondrial reactive oxygen species or its effectors may be a viable therapeutic strategy to prevent aging-associated and oxidative stress-related atherosclerosis complications.

摘要

背景

衰老过程中动脉粥样硬化的进展最终导致易损斑块的形成,这可能会增加心血管事件的风险。血管壁中活性氧(ROS)的产生增加和/或清除减少是动脉粥样硬化形成的主要原因。我们之前的研究表明,超氧化物歧化酶 2 缺乏会增加老龄野生型小鼠的血管氧化应激并降低主动脉顺应性,而年轻的 / 小鼠与年轻的 相比,其线粒体 DNA 损伤和动脉粥样硬化增加。在这里,我们研究了超氧化物歧化酶 2 缺乏对中年 小鼠动脉粥样硬化进展和斑块形态的影响。

方法和结果

与 相比,中年 / 小鼠的血管壁活性氧(ROS)增加(<0.05),动脉粥样硬化病变面积增大(<0.001)。中年 / 小鼠的动脉粥样硬化斑块的坏死核心增大,炎症细胞浸润增加,纤维帽变薄,平滑肌含量减少,斑块内出血。此外,斑块肩部区域的平滑肌细胞内钙蛋白酶-2、半胱天冬酶-3 和基质金属蛋白酶-2 以及纤维帽胶原含量减少。用 MitoTEMPO 靶向线粒体 ROS 可降低钙蛋白酶-2、半胱天冬酶-3 和基质金属蛋白酶-2 的表达,减少平滑肌细胞凋亡和基质降解,从而减轻中年 / 小鼠动脉粥样硬化斑块易损性的特征。

结论

高脂血症状态下衰老过程中增强的线粒体氧化应激会导致斑块不稳定,部分原因是增加了平滑肌细胞凋亡、坏死核心扩张和基质降解。靶向线粒体 ROS 或其效应物可能是预防与衰老相关和与氧化应激相关的动脉粥样硬化并发症的可行治疗策略。

https://cdn.ncbi.nlm.nih.gov/pmc/blobs/2444/5721769/f83ed8d9b7ed/JAH3-6-e006775-g001.jpg

文献AI研究员

20分钟写一篇综述,助力文献阅读效率提升50倍。

立即体验

用中文搜PubMed

大模型驱动的PubMed中文搜索引擎

马上搜索

文档翻译

学术文献翻译模型,支持多种主流文档格式。

立即体验