Suppr超能文献

精氨酸酶-II 通过 p66Shc 和 p53 诱导血管平滑肌细胞衰老和凋亡,不依赖其 l-精氨酸脲酶活性:对动脉粥样硬化斑块易损性的影响。

Arginase-II induces vascular smooth muscle cell senescence and apoptosis through p66Shc and p53 independently of its l-arginine ureahydrolase activity: implications for atherosclerotic plaque vulnerability.

机构信息

Vascular Biology, Department of Medicine, Division of Physiology, Faculty of Science, University of Fribourg, Chemin du Musée 5, Fribourg, CH-1700, Switzerland.

出版信息

J Am Heart Assoc. 2013 Jul 5;2(4):e000096. doi: 10.1161/JAHA.113.000096.

Abstract

BACKGROUND

Vascular smooth muscle cell (VSMC) senescence and apoptosis are involved in atherosclerotic plaque vulnerability. Arginase-II (Arg-II) has been shown to promote vascular dysfunction and plaque vulnerability phenotypes in mice through uncoupling of endothelial nitric oxide synthase and activation of macrophage inflammation. The function of Arg-II in VSMCs with respect to plaque vulnerability is unknown. This study investigated the functions of Arg-II in VSMCs linking to plaque vulnerability.

METHODS AND RESULTS

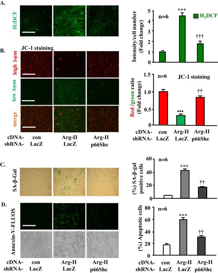
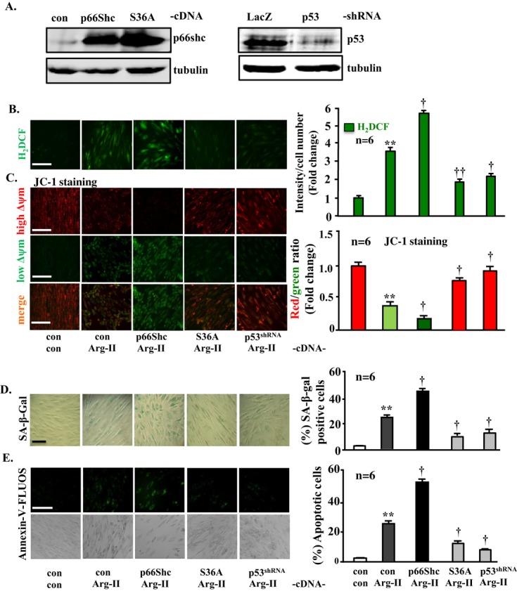
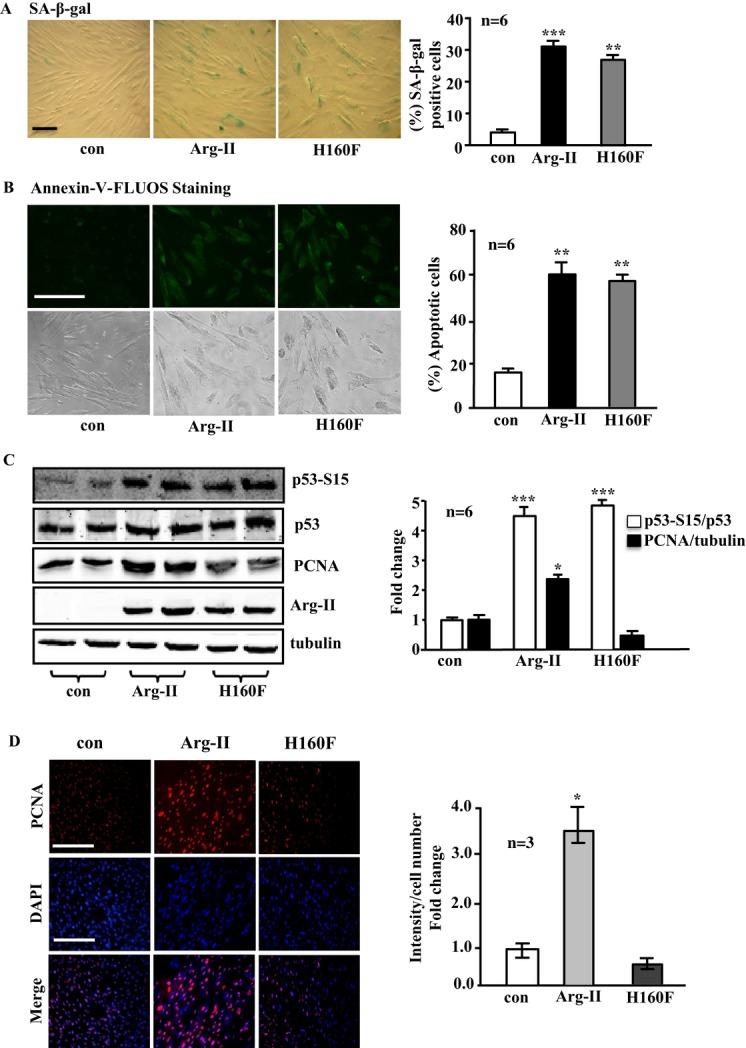
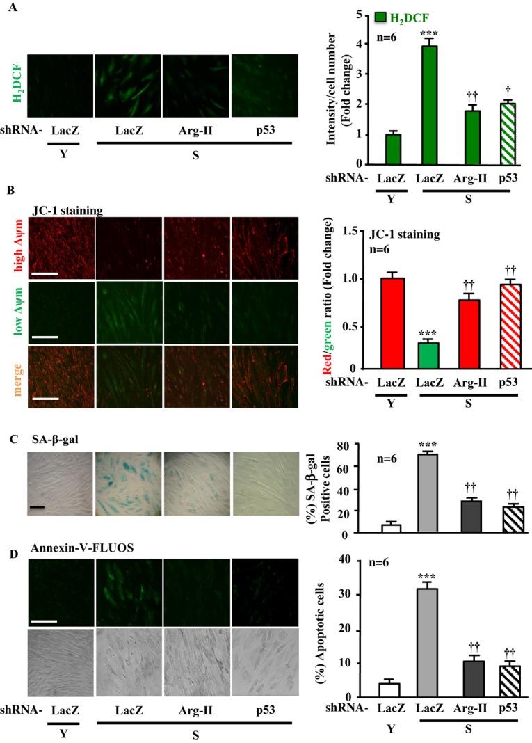
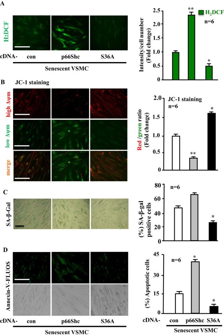
In vitro studies were performed on VSMCs isolated from human umbilical veins, whereas in vivo studies were performed on atherosclerosis-prone apolipoprotein E-deficient (ApoE(-/-)) mice. In nonsenescent VSMCs, overexpressing wild-type Arg-II or an l-arginine ureahydrolase inactive Arg-II mutant (H160F) caused similar effects on mitochondrial dysfunction, cell apoptosis, and senescence, which were abrogated by silencing p66Shc or p53. The activation of p66Shc but not p53 by Arg-II was dependent on extracellular signal-regulated kinases (ERKs) and sequential activation of 40S ribosomal protein S6 kinase 1 (S6K1)-c-Jun N-terminal kinases (JNKs). In senescent VSMCs, Arg-II and S6K1, ERK-p66Shc, and p53 signaling levels were increased. Silencing Arg-II reduced all these signalings and cell senescence/apoptosis. Conversely, silencing p66Shc reduced ERK and S6K1 signaling and Arg-II levels and cell senescence/apoptosis. Furthermore, genetic ablation of Arg-II in ApoE(-/-) mice reduced the aforementioned signaling and apoptotic VSMCs in the plaque of aortic roots.

CONCLUSIONS

Arg-II, independently of its l-arginine ureahydrolase activity, promotes mitochondrial dysfunction leading to VSMC senescence/apoptosis through complex positive crosstalk among S6K1-JNK, ERK, p66Shc, and p53, contributing to atherosclerotic vulnerability phenotypes in mice.

摘要

背景

血管平滑肌细胞(VSMC)衰老和凋亡参与动脉粥样硬化斑块的不稳定性。精氨酸酶-II(Arg-II)已被证明通过内皮型一氧化氮合酶解偶联和巨噬细胞炎症激活促进小鼠的血管功能障碍和斑块不稳定性表型。Arg-II 对 VSMC 斑块不稳定性的功能尚不清楚。本研究探讨了 Arg-II 在与斑块不稳定性相关的 VSMC 中的功能。

方法和结果

在人脐静脉分离的 VSMC 上进行了体外研究,在动脉粥样硬化易感载脂蛋白 E 缺陷(ApoE(-/-))小鼠上进行了体内研究。在非衰老的 VSMC 中,过表达野生型 Arg-II 或 l-精氨酸脲水解酶失活的 Arg-II 突变体(H160F)对线粒体功能障碍、细胞凋亡和衰老有类似的影响,这些影响可被沉默 p66Shc 或 p53 所消除。Arg-II 对 p66Shc 的激活而不是 p53 的激活依赖于细胞外信号调节激酶(ERKs)和 40S 核糖体蛋白 S6 激酶 1(S6K1)-c-Jun N 末端激酶(JNKs)的级联激活。在衰老的 VSMC 中,Arg-II 以及 S6K1、ERK-p66Shc 和 p53 信号水平升高。沉默 Arg-II 可降低所有这些信号和细胞衰老/凋亡。相反,沉默 p66Shc 可降低 ERK 和 S6K1 信号以及 Arg-II 水平和细胞衰老/凋亡。此外,在 ApoE(-/-) 小鼠中基因敲除 Arg-II 可减少主动脉根部斑块中上述信号和凋亡的 VSMC。

结论

Arg-II 独立于其 l-精氨酸脲水解酶活性,通过 S6K1-JNK、ERK、p66Shc 和 p53 之间的复杂正反馈相互作用,促进线粒体功能障碍,导致 VSMC 衰老/凋亡,从而导致小鼠的动脉粥样硬化易损性表型。

https://cdn.ncbi.nlm.nih.gov/pmc/blobs/35e6/3828809/16f1725c4c02/jah3-2-e000096-g1.jpg

文献AI研究员

20分钟写一篇综述,助力文献阅读效率提升50倍。

立即体验

用中文搜PubMed

大模型驱动的PubMed中文搜索引擎

马上搜索

文档翻译

学术文献翻译模型,支持多种主流文档格式。

立即体验