Suppr超能文献

长春西汀通过下调TLR4/MyD88/NF-κB信号通路减轻脑缺血/再灌注损伤。

Vinpocetine alleviate cerebral ischemia/reperfusion injury by down-regulating TLR4/MyD88/NF-κB signaling.

作者信息

Wu Li-Rong, Liu Liang, Xiong Xiao-Yi, Zhang Qin, Wang Fa-Xiang, Gong Chang-Xiong, Zhong Qi, Yang Yuan-Rui, Meng Zhao-You, Yang Qing-Wu

机构信息

Department of Neurology, Xinqiao Hospital, The Third Military Medical University, Shapingba, Chongqing, China.

出版信息

Oncotarget. 2017 Sep 7;8(46):80315-80324. doi: 10.18632/oncotarget.20699. eCollection 2017 Oct 6.

Abstract

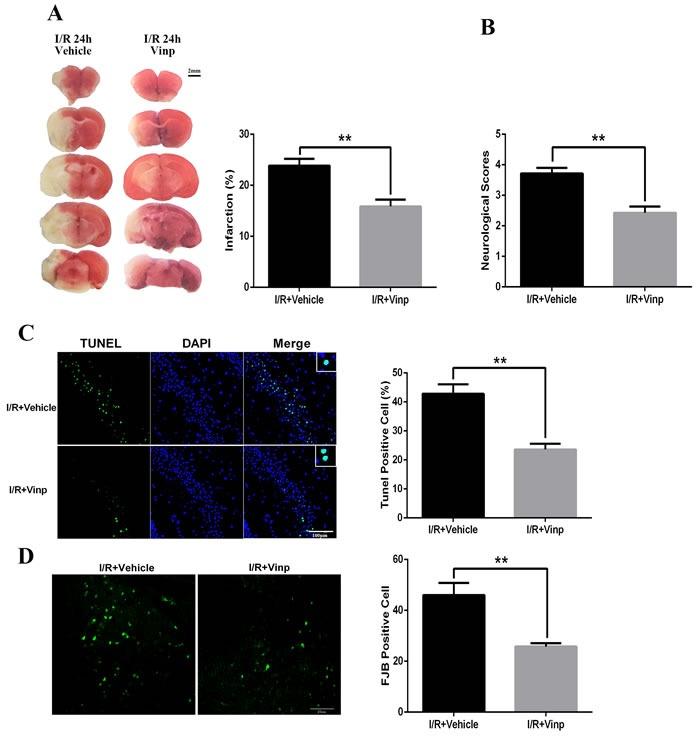
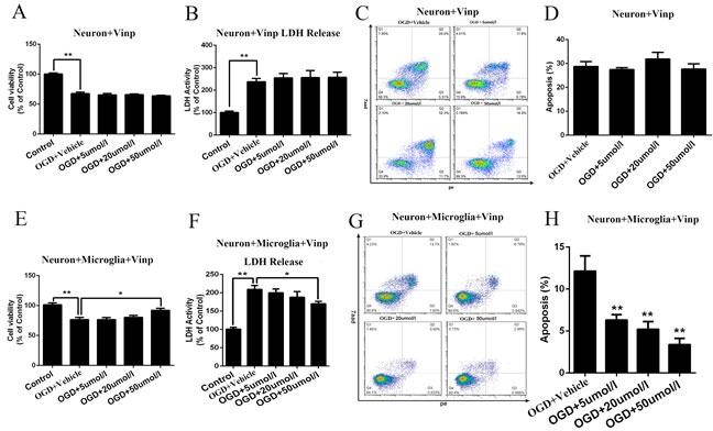
Inflammatory responses play crucial roles in cerebral ischemia/reperfusion injury. Toll-like receptor 4 (TLR4) is an important mediator of the neuroinflammatory response to cerebral ischemia/reperfusion injury. Vinpocetine is a derivative of the alkaloid vincamine and exerts an anti-inflammatory effect by inhibiting NF-κB activation. However, the effects of vinpocetine on pathways upstream of NF-κB signaling, such as TLR4, have not been fully elucidated. Here, we used mouse middle cerebral artery occlusion (MCAO) and cell-based oxygen-glucose deprivation (OGD) models to evaluate the therapeutic effects and mechanisms of vinpocetine treatment. The vinpocetine treatment significantly reduced mice cerebral infarct volumes and neurological scores. Moreover, the numbers of TUNEL+ and Fluoro-Jade B+ cells were significantly decreased in the ischemic brain tissues after vinpocetine treatment. In the OGD model, the vinpocetine treatment also increased the viability of cultured cortical neurons. Interestingly, vinpocetine exerted a neuroprotective effect on the mouse MCAO model and cell-based OGD model by inhibiting TLR4-mediated inflammatory responses and decreasing proinflammatory cytokine release through the MyD88-dependent signaling pathway, independent of TRIF signaling pathway. In conclusion, vinpocetine exerts anti-inflammatory effects to ameliorate cerebral ischemia/reperfusion injury in vitro and in vivo. Vinpocetine may inhibit inflammatory responses through the TLR4/MyD88/NF-κB signaling pathway, independent of TRIF-mediated inflammatory responses. Thus, vinpocetine may be an attractive therapeutic candidate for the treatment of ischemic cerebral injury or other inflammatory diseases.

摘要

炎症反应在脑缺血/再灌注损伤中起关键作用。Toll样受体4(TLR4)是脑缺血/再灌注损伤神经炎症反应的重要介质。长春西汀是生物碱长春胺的衍生物,通过抑制核因子κB(NF-κB)激活发挥抗炎作用。然而,长春西汀对NF-κB信号上游通路(如TLR4)的影响尚未完全阐明。在此,我们使用小鼠大脑中动脉闭塞(MCAO)和细胞氧糖剥夺(OGD)模型来评估长春西汀治疗的疗效和机制。长春西汀治疗显著降低了小鼠脑梗死体积和神经功能评分。此外,长春西汀治疗后缺血脑组织中TUNEL阳性和氟玉红B阳性细胞数量显著减少。在OGD模型中,长春西汀治疗也提高了培养的皮质神经元的活力。有趣的是,长春西汀通过抑制TLR4介导的炎症反应并通过髓样分化因子88(MyD88)依赖的信号通路减少促炎细胞因子释放,对小鼠MCAO模型和细胞OGD模型发挥神经保护作用,而不依赖于TIR结构域衔接蛋白诱导干扰素β(TRIF)信号通路。总之,长春西汀发挥抗炎作用以改善体外和体内的脑缺血/再灌注损伤。长春西汀可能通过TLR4/MyD88/NF-κB信号通路抑制炎症反应,而不依赖于TRIF介导的炎症反应。因此,长春西汀可能是治疗缺血性脑损伤或其他炎症性疾病的有吸引力的治疗候选药物。

https://cdn.ncbi.nlm.nih.gov/pmc/blobs/4086/5655200/364f21ca1957/oncotarget-08-80315-g001.jpg

文献AI研究员

20分钟写一篇综述,助力文献阅读效率提升50倍。

立即体验

用中文搜PubMed

大模型驱动的PubMed中文搜索引擎

马上搜索

文档翻译

学术文献翻译模型,支持多种主流文档格式。

立即体验