Suppr超能文献

人参皂苷 Rg3 通过靶向肿瘤干细胞和肿瘤血管生成抑制结直肠癌的体内进展。

Ginsenoside Rg3 targets cancer stem cells and tumor angiogenesis to inhibit colorectal cancer progression in vivo.

机构信息

Department of Oncology, The First Affiliated Hospital of Soochow University, Suzhou, Jiangsu 215006, P.R. China.

Department of General Surgery, The First Affiliated Hospital of Soochow University, Suzhou, Jiangsu 215006, P.R. China.

出版信息

Int J Oncol. 2018 Jan;52(1):127-138. doi: 10.3892/ijo.2017.4183. Epub 2017 Nov 1.

Abstract

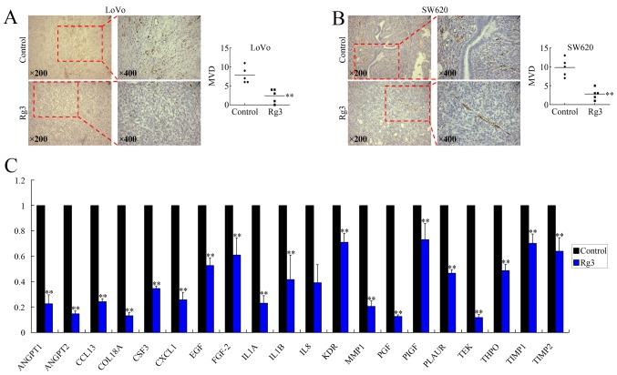
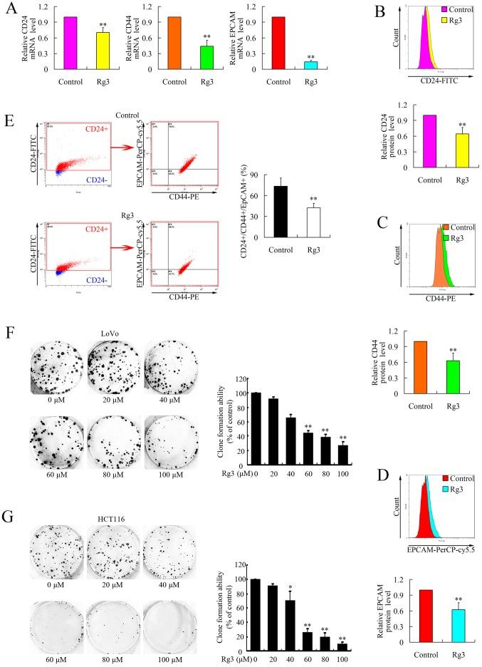
Anti-angiogenic therapy has been successfully applied to treat colorectal cancer (CRC). Ginsenoside Rg3, derived from the Chinese herb ginseng, has anti-vascularization effects and can inhibit tumor growth and metastasis, and can sensitize cancer cells to chemotherapy. Therefore, in the present study, we investigated whether Rg3 could be appropriate for CRC treatment. Growth of CRC cells was assessed by an MTT (methyl thiazolyl tetrazolium) assay in vitro and using orthotopic xenograft models in vivo. mRNA expression was evaluated using real-time PCR. Protein levels were tested by western blotting, flow cytometry and immunohistochemistry. Migration was determined using a wound-healing assay. Stemness was further confirmed using a plate clone formation assay. We found that Rg3 repressed the growth and stemness of CRC cells both in vitro and in vivo. Rg3 also impaired the migration of CRC cells in vitro. Rg3 downregulated the expressions of angiogenesis-related genes, and repressed the vascularization of CRC xenografts. In addition, Rg3 strengthened the cytotoxicity of 5-Fluorouracil and oxaliplatin against orthotopic xenografts in vivo. Moreover, Rg3 downregulated the expressions of B7-H1 and B7-H3, high expressions of which were associated with reduced overall survival (OS) of CRC patients. Hence, Rg3 not only repressed the growth and stemness of CRC cells, but could also remodel the tumor microenvironment through repressing angiogenesis and promoting antitumor immunity. Therefore, Rg3 could be a novel therapeutic for the CRC treatment.

摘要

抗血管生成治疗已成功应用于结直肠癌(CRC)的治疗。来源于中药人参的人参皂苷 Rg3 具有抗血管生成作用,能抑制肿瘤生长和转移,并能使癌细胞对化疗敏感。因此,在本研究中,我们研究了 Rg3 是否可用于 CRC 的治疗。通过体外 MTT(噻唑蓝)检测和体内原位移植模型评估 CRC 细胞的生长。实时 PCR 评估 mRNA 表达。通过 Western blot、流式细胞术和免疫组织化学检测蛋白水平。划痕愈合实验检测迁移。平板克隆形成实验进一步确认干性。我们发现 Rg3 可抑制 CRC 细胞的生长和干性,无论是在体外还是体内。Rg3 还可抑制 CRC 细胞的迁移。Rg3 下调了血管生成相关基因的表达,抑制了 CRC 异种移植物的血管生成。此外,Rg3 增强了氟尿嘧啶和奥沙利铂对体内原位异种移植物的细胞毒性。此外,Rg3 下调了 B7-H1 和 B7-H3 的表达,这两种蛋白的高表达与 CRC 患者总生存期(OS)降低有关。因此,Rg3 不仅抑制 CRC 细胞的生长和干性,还可通过抑制血管生成和促进抗肿瘤免疫重塑肿瘤微环境。因此,Rg3 可能成为 CRC 治疗的一种新疗法。

https://cdn.ncbi.nlm.nih.gov/pmc/blobs/d43c/5743384/6ffbc5a0a399/IJO-52-01-0127-g00.jpg

文献AI研究员

20分钟写一篇综述,助力文献阅读效率提升50倍。

立即体验

用中文搜PubMed

大模型驱动的PubMed中文搜索引擎

马上搜索

文档翻译

学术文献翻译模型,支持多种主流文档格式。

立即体验