Suppr超能文献

核酸内切酶 EEPD1 介导 RAD52 缺失型 BRCA1 突变型乳腺癌细胞的合成致死性。

The endonuclease EEPD1 mediates synthetic lethality in RAD52-depleted BRCA1 mutant breast cancer cells.

机构信息

Department of Medicine and the Cancer Center, University of Florida Health, 1600 SW Archer Rd, Gainesville, FL, 32610, USA.

Department of Biochemistry and Molecular Biology, Indiana University School of Medicine, Indianapolis, IN, 46202, USA.

出版信息

Breast Cancer Res. 2017 Nov 16;19(1):122. doi: 10.1186/s13058-017-0912-8.

Abstract

BACKGROUND

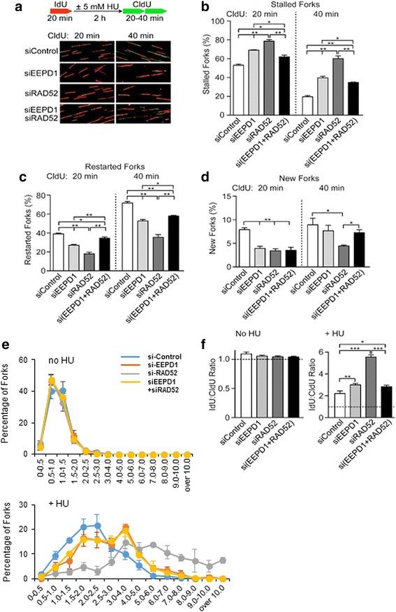
Proper repair and restart of stressed replication forks requires intact homologous recombination (HR). HR at stressed replication forks can be initiated by the 5' endonuclease EEPD1, which cleaves the stalled replication fork. Inherited or acquired defects in HR, such as mutations in breast cancer susceptibility protein-1 (BRCA1) or BRCA2, predispose to cancer, including breast and ovarian cancers. In order for these HR-deficient tumor cells to proliferate, they become addicted to a bypass replication fork repair pathway mediated by radiation repair protein 52 (RAD52). Depleting RAD52 can cause synthetic lethality in BRCA1/2 mutant cancers by an unknown molecular mechanism.

METHODS

We hypothesized that cleavage of stressed replication forks by EEPD1 generates a fork repair intermediate that is toxic when HR-deficient cells cannot complete repair with the RAD52 bypass pathway. To test this hypothesis, we applied cell survival assays, immunofluorescence staining, DNA fiber and western blot analyses to look at the correlation between cell survival and genome integrity in control, EEPD1, RAD52 and EEPD1/RAD52 co-depletion BRCA1-deficient breast cancer cells.

RESULTS

Our data show that depletion of EEPD1 suppresses synthetic lethality, genome instability, mitotic catastrophe, and hypersensitivity to stress of replication of RAD52-depleted, BRCA1 mutant breast cancer cells. Without HR and the RAD52-dependent backup pathway, the BRCA1 mutant cancer cells depleted of EEPD1 skew to the alternative non-homologous end-joining DNA repair pathway for survival.

CONCLUSION

This study indicates that the mechanism of synthetic lethality in RAD52-depleted BRCA1 mutant cancer cells depends on the endonuclease EEPD1. The data imply that EEPD1 cleavage of stressed replication forks may result in a toxic intermediate when replication fork repair cannot be completed.

摘要

背景

适当的修复和重新启动应激复制叉需要完整的同源重组(HR)。应激复制叉处的 HR 可以由 5'内切酶 EEPD1 启动,该酶可切割停滞的复制叉。HR 的遗传或获得性缺陷,如乳腺癌易感性蛋白 1(BRCA1)或 BRCA2 的突变,易导致癌症,包括乳腺癌和卵巢癌。为了使这些 HR 缺陷型肿瘤细胞增殖,它们会依赖于由辐射修复蛋白 52(RAD52)介导的旁路复制叉修复途径。通过未知的分子机制,RAD52 的消耗会导致 BRCA1/2 突变型癌症的合成致死性。

方法

我们假设 EEPD1 对应激复制叉的切割产生了一种叉修复中间体,当 HR 缺陷型细胞无法完成 RAD52 旁路途径的修复时,该中间体是有毒的。为了验证这一假设,我们应用细胞存活测定、免疫荧光染色、DNA 纤维和 Western blot 分析,研究了在对照、EEPD1、RAD52 和 EEPD1/RAD52 共耗竭 BRCA1 缺陷型乳腺癌细胞中,细胞存活与基因组完整性之间的相关性。

结果

我们的数据表明,EEPD1 的耗竭抑制了 RAD52 耗竭、BRCA1 突变乳腺癌细胞的合成致死性、基因组不稳定性、有丝分裂灾难和对复制应激的敏感性。在没有 HR 和 RAD52 依赖性备份途径的情况下,BRCA1 突变的肿瘤细胞会偏向于替代的非同源末端连接 DNA 修复途径以存活。

结论

这项研究表明,RAD52 耗竭的 BRCA1 突变型癌细胞中的合成致死性机制依赖于内切酶 EEPD1。数据表明,当复制叉修复不能完成时,EEPD1 对应激复制叉的切割可能会产生有毒的中间体。

https://cdn.ncbi.nlm.nih.gov/pmc/blobs/3fa5/5693420/3c4b64a9bed9/13058_2017_912_Fig1_HTML.jpg

文献AI研究员

20分钟写一篇综述,助力文献阅读效率提升50倍。

立即体验

用中文搜PubMed

大模型驱动的PubMed中文搜索引擎

马上搜索

文档翻译

学术文献翻译模型,支持多种主流文档格式。

立即体验