Suppr超能文献

EEPD1促进氧化应激复制叉的修复。

EEPD1 promotes repair of oxidatively-stressed replication forks.

作者信息

Jaiswal Aruna S, Kim Hyun-Suk, Schärer Orlando D, Sharma Neelam, Williamson Elizabeth A, Srinivasan Gayathri, Phillips Linda, Kong Kimi, Arya Shailee, Misra Anurag, Dutta Arijit, Gupta Yogesh, Walter Christi A, Burma Sandeep, Narayan Satya, Sung Patrick, Nickoloff Jac A, Hromas Robert

机构信息

Division of Hematology and Medical Oncology, Department of Medicine and the Mays Cancer Center, University of Texas Health Science Center, San Antonio, TX 78229, USA.

Center for Genomic Integrity, Institute for Basic Science, Ulsan, Republic of Korea.

出版信息

NAR Cancer. 2023 Jan 18;5(1):zcac044. doi: 10.1093/narcan/zcac044. eCollection 2023 Mar.

Abstract

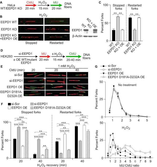
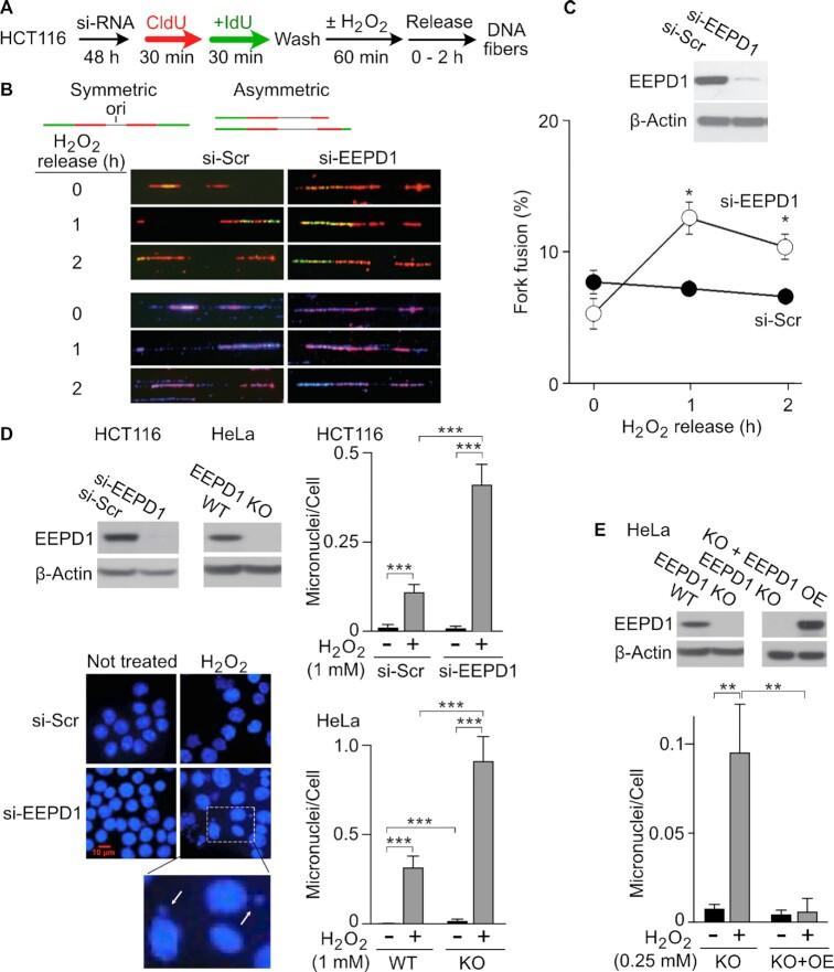
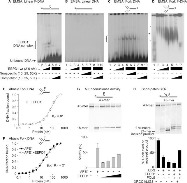
Unrepaired oxidatively-stressed replication forks can lead to chromosomal instability and neoplastic transformation or cell death. To meet these challenges cells have evolved a robust mechanism to repair oxidative genomic DNA damage through the base excision repair (BER) pathway, but less is known about repair of oxidative damage at replication forks. We found that depletion or genetic deletion of EEPD1 decreases clonogenic cell survival after oxidative DNA damage. We demonstrate that EEPD1 is recruited to replication forks stressed by oxidative damage induced by HO and that EEPD1 promotes replication fork repair and restart and decreases chromosomal abnormalities after such damage. EEPD1 binds to abasic DNA structures and promotes resolution of genomic abasic sites after oxidative stress. We further observed that restoration of expression of EEPD1 via expression vector transfection restores cell survival and suppresses chromosomal abnormalities induced by oxidative stress in EEPD1-depleted cells. Consistent with this, we found that EEPD1 preserves replication fork integrity by preventing oxidatively-stressed unrepaired fork fusion, thereby decreasing chromosome instability and mitotic abnormalities. Our results indicate a novel role for EEPD1 in replication fork preservation and maintenance of chromosomal stability during oxidative stress.

摘要

未修复的氧化应激复制叉可导致染色体不稳定、肿瘤转化或细胞死亡。为应对这些挑战,细胞进化出了一种强大的机制,通过碱基切除修复(BER)途径来修复氧化的基因组DNA损伤,但对于复制叉处氧化损伤的修复了解较少。我们发现,EEPD1的缺失或基因敲除会降低氧化DNA损伤后细胞的克隆存活能力。我们证明,EEPD1被招募到由HO诱导的氧化损伤所应激的复制叉处,并且EEPD1促进复制叉修复和重启,并减少此类损伤后的染色体异常。EEPD1与无碱基DNA结构结合,并在氧化应激后促进基因组无碱基位点的解析。我们进一步观察到,通过表达载体转染恢复EEPD1的表达可恢复细胞存活,并抑制EEPD1缺失细胞中由氧化应激诱导的染色体异常。与此一致的是,我们发现EEPD1通过防止氧化应激未修复的叉融合来维持复制叉完整性,从而降低染色体不稳定性和有丝分裂异常。我们的结果表明EEPD1在氧化应激期间复制叉维持和染色体稳定性维持中具有新作用。

https://cdn.ncbi.nlm.nih.gov/pmc/blobs/f054/9846428/d01df2994b9a/zcac044fig1.jpg

文献AI研究员

20分钟写一篇综述,助力文献阅读效率提升50倍。

立即体验

用中文搜PubMed

大模型驱动的PubMed中文搜索引擎

马上搜索

文档翻译

学术文献翻译模型,支持多种主流文档格式。

立即体验