Suppr超能文献

下调 miR-31 通过 hippo 通路刺激 LATS2 的表达,并促进食管鳞癌细胞的上皮间质转化。

Downregulation of MiR-31 stimulates expression of LATS2 via the hippo pathway and promotes epithelial-mesenchymal transition in esophageal squamous cell carcinoma.

机构信息

Department of Medical Oncology, Jinling Hospital, Medical School of Nanjing University, 305 Zhongshan East Road, Nanjing, Jiangsu, 210002, China.

Department of Cardiothoracic Surgery, Jinling Hospital, Medical School of Nanjing University, 305 Zhongshan East Road, Nanjing, Jiangsu, 210002, China.

出版信息

J Exp Clin Cancer Res. 2017 Nov 16;36(1):161. doi: 10.1186/s13046-017-0622-1.

Abstract

BACKGROUND

Dysregulation of miRNAs is associated with cancer development by coordinately suppressing abundant target genes. Emerging evidence indicates that miR-31 plays a dual role in tumorigenicity. However, whether miR-31 plays as an oncogene in esophageal squamous cell carcinoma (ESCC) and the potential target molecules are still unclear. MiR-31 role in ESCC was investigated and an association of the target molecules with EMT was identified in the progression of ESCC.

METHODS

Western blot assays and qRT-PCR was performed to detect the protein and mRNA levels. We investigated the role of miR-31 in the regulation of LATS2 expression in ESCC cell lines via functional assays both in vivo and in vitro. The luciferase reporter assays was conducted to confirm LATS2 is a potential target of miR-31. Immunohistochemistry was used to measure LATS2 and TAZ expression in normal and ESCC tissue.

RESULTS

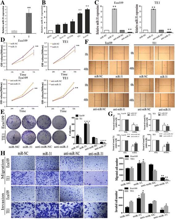
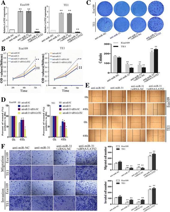
LATS2 is a component of the Hippo tumor-suppressive signaling pathway. Frequent loss of heterozygosity of LATS2 has been reported in esophageal cancer. We analyzed the reciprocal expression regulation of miR-31 and LATS2 and demonstrated that LATS2 expression was elevated by down-regulation of miR-31 at the post-transcriptional level in ESCC. Moreover, miR-31 significantly suppressed the luciferase activity of mRNA combined with the LATS2 3'-UTR, a key molecule in the Hippo pathway. Then, LATS2 consequently promoted the translocation of TAZ, which was examined using immunohistochemistry. Silencing of miR-31 significantly inhibited the cell proliferation, induced apoptosis and decreased the ability of migration/invasion in vitro. LATS2 impedes ESCC cell proliferation and invasion by suppressing miR-31, as well as mice xenograft model in vivo. Meanwhile, the nuclear localization of LATS2 constrained the phosphorylation of TAZ. Then, the expression level of TAZ was notably heightened with a high risk of recurrence compared to that observed in the low-risk patients, as well as, the higher expression associated with a poor survival.

CONCLUSIONS

Our study demonstrated that overexpression of miR-31 undertook an oncogenic role in ESCC by repressing expression of LATS2 via the Hippo Pathway and activating epithelial-mesenchymal transition. LATS2 and TAZ could be potential novel molecular markers for predicting the risk of recurrence and prognosis of ESCC.

摘要

背景

miRNA 的失调通过协调抑制大量靶基因与癌症的发生发展有关。新出现的证据表明,miR-31 在肿瘤发生中具有双重作用。然而,miR-31 是否在食管鳞状细胞癌(ESCC)中作为癌基因发挥作用,以及潜在的靶分子仍不清楚。本研究调查了 miR-31 在 ESCC 中的作用,并在 ESCC 进展过程中确定了靶分子与 EMT 的关联。

方法

通过 Western blot 检测和 qRT-PCR 检测蛋白和 mRNA 水平。我们通过体内和体外功能测定研究了 miR-31 在 ESCC 细胞系中调节 LATS2 表达中的作用。荧光素酶报告基因检测证实 LATS2 是 miR-31 的潜在靶标。免疫组织化学检测正常和 ESCC 组织中 LATS2 和 TAZ 的表达。

结果

LATS2 是 Hippo 肿瘤抑制信号通路的一个组成部分。已经报道食管癌中 LATS2 的杂合性缺失频繁发生。我们分析了 miR-31 和 LATS2 的相互表达调控,并证明 miR-31 在 ESCC 中通过下调 LATS2 的转录后水平而升高。此外,miR-31 显著抑制与 LATS2 3'-UTR 结合的 mRNA 的荧光素酶活性,这是 Hippo 通路中的关键分子。然后,TAZ 通过免疫组化检测到的 Hippo 通路被 LATS2 促进易位。体外沉默 miR-31 显著抑制细胞增殖,诱导细胞凋亡,降低细胞迁移/侵袭能力。体内小鼠异种移植模型中,LATS2 通过抑制 miR-31 抑制 ESCC 细胞增殖和侵袭。同时,LATS2 的核定位限制了 TAZ 的磷酸化。然后,与低风险患者相比,高危患者的 TAZ 表达水平显著升高,并且与预后不良相关。

结论

本研究表明,miR-31 通过 Hippo 通路抑制 LATS2 的表达并激活上皮-间充质转化,在 ESCC 中发挥致癌作用。LATS2 和 TAZ 可能是预测 ESCC 复发风险和预后的潜在新分子标志物。

https://cdn.ncbi.nlm.nih.gov/pmc/blobs/c0a7/5689139/1fe6881510d0/13046_2017_622_Fig1_HTML.jpg

文献AI研究员

20分钟写一篇综述,助力文献阅读效率提升50倍。

立即体验

用中文搜PubMed

大模型驱动的PubMed中文搜索引擎

马上搜索

文档翻译

学术文献翻译模型,支持多种主流文档格式。

立即体验