Suppr超能文献

微小RNA miR-200b-3p和miR-429-5p靶向LIMK1/CFL1信号通路,以抑制乳腺癌细胞的生长和迁移。

The microRNAs miR-200b-3p and miR-429-5p target the LIMK1/CFL1 pathway to inhibit growth and motility of breast cancer cells.

作者信息

Li Dengfeng, Wang Hong, Song Hongming, Xu Hui, Zhao Bingkun, Wu Chenyang, Hu Jiashu, Wu Tianqi, Xie Dan, Zhao Junyong, Shen Qiang, Fang Lin

机构信息

Department of Thyroid and Breast, Division of General Surgery, Shanghai Tenth People's Hospital, Tongji University School of Medicine, Shanghai 200072, People's Republic of China.

Department of Clinical Cancer Prevention, Division of Cancer Prevention and Population Science, The University of Texas M.D. Anderson Cancer Center, Houston, Texas 77030, United States.

出版信息

Oncotarget. 2017 Jul 12;8(49):85276-85289. doi: 10.18632/oncotarget.19205. eCollection 2017 Oct 17.

Abstract

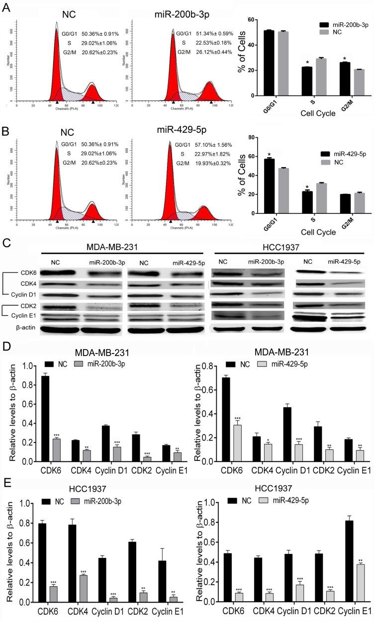
Triple-negative breast cancer (TNBC) has the worst prognosis of all subtypes of breast cancer (BC), with limited options for conventional therapy and no targeted therapies. MicroRNAs (miRNAs) are small noncoding RNAs that negatively regulate gene expression. In this study, we aimed to determine whether two members of the miR-200 family, miR-200b-3p and miR-429-5p, are involved in BC cell proliferation and motility and to elucidate their target genes and pathways. We performed a meta-analysis that reveals down-regulated expression of miR-200b-3p and miR-429-5p in BC tissues and cell lines, consistent with a lower expression of miR-200b-3p and miR-429-5p in MDA-MB-231 and HCC1937 cells than in MCF-7 and MCF-10 cells. Overexpression of miR-200b-3p and miR-429-5p significantly inhibited the proliferation, migration, and invasion of TNBC cells; suppressed the expression of markers for proliferation and metastasis in TNBC cells. We next demonstrated that LIM domain kinase 1 () is a direct target gene of miR-200b-3p and miR-429-5p. Inhibition of reduced the expression and phosphorylation of cofilin 1 (), which polymerizes and depolymerizes F-actin and G-actin to reorganize cellular actin cytoskeleton. In addition, transfection with mimics for miR-200b-3p and miR-429-5p arrested G2/M and G0/G1 cell cycles respectively, suppressed the expression of the cell cycle-related complexes, cyclin D1/CDK4/CDK6 and cyclin E1/CDK2, in TNBC cells. In conclusion, miR-200b-3p and miR-429-5p suppress proliferation, migration, and invasion in TNBC cells, via the LIMK1/CFL1 pathway. These results provide insight into how specific miRNAs regulate TNBC progression and suggest that the LIMK1/CFL1 pathway is a therapeutic target for treating TNBC.

摘要

三阴性乳腺癌(TNBC)是所有乳腺癌(BC)亚型中预后最差的,传统治疗选择有限且没有靶向治疗方法。微小RNA(miRNA)是一类对基因表达起负调控作用的小非编码RNA。在本研究中,我们旨在确定miR-200家族的两个成员,即miR-200b-3p和miR-429-5p,是否参与BC细胞的增殖和运动,并阐明它们的靶基因和信号通路。我们进行了一项荟萃分析,结果显示miR-200b-3p和miR-429-5p在BC组织和细胞系中表达下调,这与MDA-MB-231和HCC1937细胞中miR-200b-3p和miR-429-5p的表达低于MCF-7和MCF-10细胞一致。miR-200b-3p和miR-429-5p的过表达显著抑制了TNBC细胞的增殖、迁移和侵袭;抑制了TNBC细胞中增殖和转移标志物的表达。接下来我们证明,LIM结构域激酶1(LIMK1)是miR-200b-3p和miR-429-5p的直接靶基因。抑制LIMK1可降低丝切蛋白1(CFL1)的表达和磷酸化水平,丝切蛋白1可使F-肌动蛋白和G-肌动蛋白聚合和解聚,以重组细胞肌动蛋白细胞骨架。此外,用miR-200b-3p和miR-429-5p模拟物转染分别使TNBC细胞的G2/M和G0/G1细胞周期停滞,抑制了TNBC细胞中细胞周期相关复合物细胞周期蛋白D1/周期蛋白依赖性激酶4/周期蛋白依赖性激酶6(cyclin D1/CDK4/CDK6)和细胞周期蛋白E1/周期蛋白依赖性激酶2(cyclin E1/CDK2)的表达。总之,miR-200b-3p和miR-429-5p通过LIMK1/CFL1信号通路抑制TNBC细胞的增殖、迁移和侵袭。这些结果为特定miRNA如何调节TNBC进展提供了见解,并表明LIMK1/CFL1信号通路是治疗TNBC的一个治疗靶点。

https://cdn.ncbi.nlm.nih.gov/pmc/blobs/0bfc/5689609/8841c8bf1568/oncotarget-08-85276-g001.jpg

文献AI研究员

20分钟写一篇综述,助力文献阅读效率提升50倍。

立即体验

用中文搜PubMed

大模型驱动的PubMed中文搜索引擎

马上搜索

文档翻译

学术文献翻译模型,支持多种主流文档格式。

立即体验