Suppr超能文献

多发性骨髓瘤中骨髓IRF4水平:外周血Th17及疾病的一个指标

Bone marrow IRF4 level in multiple myeloma: an indicator of peripheral blood Th17 and disease.

作者信息

Bai Hua, Wu Shuang, Wang Rong, Xu Ji, Chen Lijuan

机构信息

Department of Hematology, First Affiliated Hospital of Nanjing Medical University, Jiangsu Province Hospital, Nanjing, China.

出版信息

Oncotarget. 2017 Aug 3;8(49):85392-85400. doi: 10.18632/oncotarget.19907. eCollection 2017 Oct 17.

Abstract

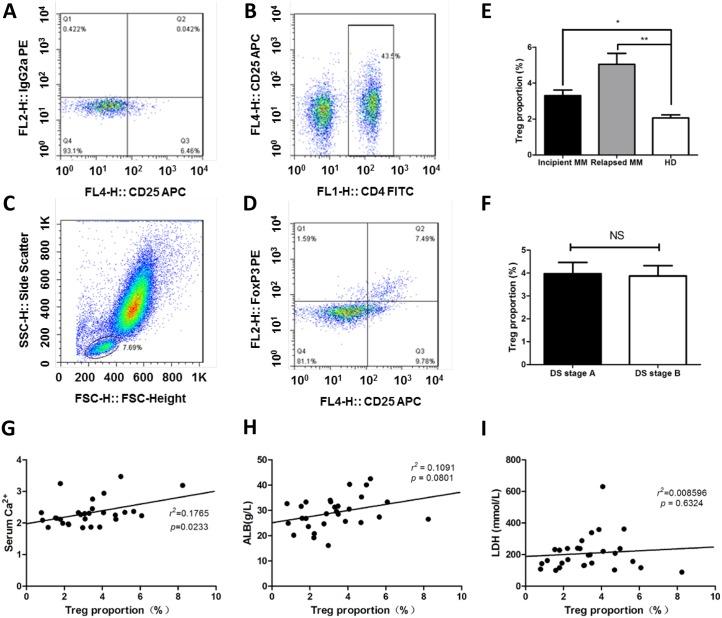
Interferon regulator factor 4 (IRF4) is characterized to be a member of interferon regulatory family, which is predominantly expressed in bone marrow plasma cells of patients with multiple myeloma (MM). Recent studies indicated IRF4 is critical for T-help cells (Th17) differentiation and interleukin-17 (IL-17) secretion. Here, a total of 58 MM patients were enrolled in this study, the proportions of Th17 cells and T regulatory (Treg) cells in peripheral blood mononuclear cells (PBMCs) were determined by flow cytometric analysis. Immunohistochemistry was employed to detect the IRF4 expression in bone marrow. Herein, we observed a significant increase of IRF4 in bone marrow accompanied with a notable up-regulation of Th17 cells in PBMC within MM patients compared with healthy donors. Furthermore, the proportions of Th17 cells and serum IL-17 levels were higher in patients with stage III than stage I & II MM patients, and those parameters were positively correlated with the expression of IRF4 in these cases. These results for the first time indicate that a crosstalk between IRF4 and Th17 cells is associated with MM prognosis, and IRF4 may be served an important target for MM immunotherapy.

摘要

干扰素调节因子4(IRF4)是干扰素调节因子家族的一员,主要在多发性骨髓瘤(MM)患者的骨髓浆细胞中表达。最近的研究表明,IRF4对辅助性T细胞(Th17)分化和白细胞介素-17(IL-17)分泌至关重要。本研究共纳入58例MM患者,采用流式细胞术分析外周血单个核细胞(PBMC)中Th17细胞和调节性T细胞(Treg)细胞比例。采用免疫组织化学法检测骨髓中IRF4的表达。在此,我们观察到与健康供体相比,MM患者骨髓中IRF4显著增加,同时PBMC中Th17细胞显著上调。此外,III期MM患者的Th17细胞比例和血清IL-17水平高于I期和II期MM患者,且这些参数与IRF4在这些病例中的表达呈正相关。这些结果首次表明,IRF4与Th17细胞之间的相互作用与MM预后相关,IRF4可能是MM免疫治疗的重要靶点。

https://cdn.ncbi.nlm.nih.gov/pmc/blobs/9596/5689617/2232a042b7e9/oncotarget-08-85392-g001.jpg

文献AI研究员

20分钟写一篇综述,助力文献阅读效率提升50倍。

立即体验

用中文搜PubMed

大模型驱动的PubMed中文搜索引擎

马上搜索

文档翻译

学术文献翻译模型,支持多种主流文档格式。

立即体验