Suppr超能文献

共表达网络分析确定了与人类透明细胞肾细胞癌(ccRCC)进展和预后相关的六个关键基因。

Co-expression network analysis identified six hub genes in association with progression and prognosis in human clear cell renal cell carcinoma (ccRCC).

作者信息

Yuan Lushun, Chen Liang, Qian Kaiyu, Qian Guofeng, Wu Chin-Lee, Wang Xinghuan, Xiao Yu

机构信息

Department of Urology, Zhongnan Hospital of Wuhan University, Wuhan, China.

Department of Urology, The Fifth Hospital of Wuhan, Wuhan, China.

出版信息

Genom Data. 2017 Nov 4;14:132-140. doi: 10.1016/j.gdata.2017.10.006. eCollection 2017 Dec.

Abstract

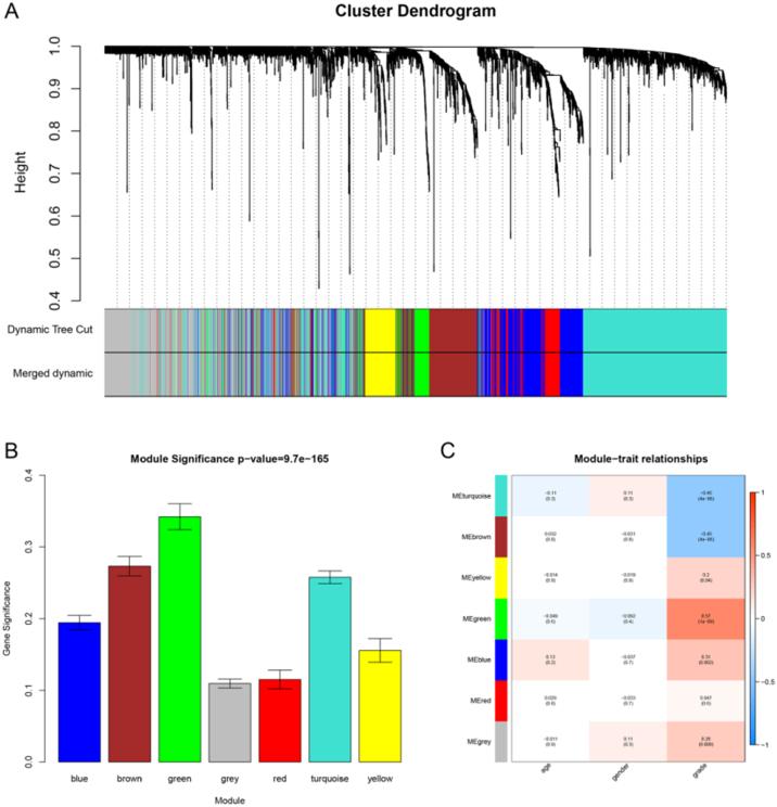
Human clear cell renal cell carcinoma (ccRCC) is one of the most common types of malignant adult kidney tumors. We constructed a weighted gene co-expression network to identify gene modules associated with clinical features of ccRCC ( = 97). Six hub genes (, , , , and ) were identified in both co-expression and protein-protein interaction (PPI) networks, which were highly correlated with pathologic stage. The significance of expression of the hub genes in ccRCC was ranked top 4 among all cancers and correlated with poor prognosis. Functional analysis revealed that the hub genes were significantly enriched in cell cycle regulation and cell division. Gene set enrichment analysis suggested that the samples with highly expressed hub gene were correlated with cell cycle and p53 signaling pathway. Taken together, six hub genes were identified to be associated with progression and prognosis of ccRCC, and they might lead to poor prognosis by regulating p53 signaling pathway.

摘要

人类透明细胞肾细胞癌(ccRCC)是成人最常见的恶性肾肿瘤类型之一。我们构建了一个加权基因共表达网络,以识别与ccRCC临床特征相关的基因模块(n = 97)。在共表达和蛋白质-蛋白质相互作用(PPI)网络中均鉴定出六个枢纽基因(、、、、和),它们与病理分期高度相关。枢纽基因在ccRCC中的表达显著性在所有癌症中排名前4,且与预后不良相关。功能分析显示,枢纽基因在细胞周期调控和细胞分裂中显著富集。基因集富集分析表明,枢纽基因高表达的样本与细胞周期和p53信号通路相关。综上所述,鉴定出六个枢纽基因与ccRCC的进展和预后相关,它们可能通过调节p53信号通路导致预后不良。

https://cdn.ncbi.nlm.nih.gov/pmc/blobs/6234/5683669/af472b14f1d6/gr1.jpg

文献AI研究员

20分钟写一篇综述,助力文献阅读效率提升50倍。

立即体验

用中文搜PubMed

大模型驱动的PubMed中文搜索引擎

马上搜索

文档翻译

学术文献翻译模型,支持多种主流文档格式。

立即体验