Suppr超能文献

合成引导RNA的最小2'-O-甲基硫代磷酸酯键修饰模式,用于提高稳定性和高效的CRISPR-Cas9基因编辑,避免细胞毒性。

Minimal 2'-O-methyl phosphorothioate linkage modification pattern of synthetic guide RNAs for increased stability and efficient CRISPR-Cas9 gene editing avoiding cellular toxicity.

作者信息

Basila Megan, Kelley Melissa L, Smith Anja van Brabant

机构信息

Dharmacon, a Horizon Discovery Group company, Lafayette, Colorado, United States of America.

出版信息

PLoS One. 2017 Nov 27;12(11):e0188593. doi: 10.1371/journal.pone.0188593. eCollection 2017.

Abstract

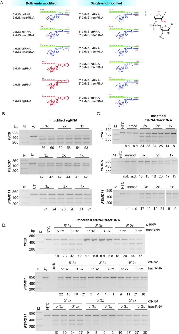
Since its initial application in mammalian cells, CRISPR-Cas9 has rapidly become a preferred method for genome engineering experiments. The Cas9 nuclease is targeted to genomic DNA using guide RNAs (gRNA), either as the native dual RNA system consisting of a DNA-targeting CRISPR RNA (crRNA) and a trans-activating crRNA (tracrRNA), or as a chimeric single guide RNA (sgRNA). Entirely DNA-free CRISPR-Cas9 systems using either Cas9 protein or Cas9 mRNA and chemically synthesized gRNAs allow for transient expression of CRISPR-Cas9 components, thereby reducing the potential for off-targeting, which is a significant advantage in therapeutic applications. In addition, the use of synthetic gRNA allows for the incorporation of chemical modifications for enhanced properties including improved stability. Previous studies have demonstrated the utility of chemically modified gRNAs, but have focused on one pattern with multiple modifications in co-electroporation with Cas9 mRNA or multiple modifications and patterns with Cas9 plasmid lipid co-transfections. Here we present gene editing results using a series of chemically modified synthetic sgRNA molecules and chemically modified crRNA:tracrRNA molecules in both electroporation and lipid transfection assessing indel formation and/or phenotypic gene knockout. We show that while modifications are required for co-electroporation with Cas9 mRNA, some modification patterns of the gRNA are toxic to cells compared to the unmodified gRNA and most modification patterns do not significantly improve gene editing efficiency. We also present modification patterns of the gRNA that can modestly improve Cas9 gene editing efficiency when co-transfected with Cas9 mRNA or Cas9 protein (> 1.5-fold difference). These results indicate that for certain applications, including those relevant to primary cells, the incorporation of some, but not all chemical modification patterns on synthetic crRNA:tracrRNA or sgRNA can be beneficial to CRISPR-Cas9 gene editing.

摘要

自最初应用于哺乳动物细胞以来,CRISPR-Cas9迅速成为基因组工程实验的首选方法。Cas9核酸酶通过导向RNA(gRNA)靶向基因组DNA,gRNA可以是由靶向DNA的CRISPR RNA(crRNA)和反式激活crRNA(tracrRNA)组成的天然双RNA系统,也可以是嵌合单导向RNA(sgRNA)。使用Cas9蛋白或Cas9 mRNA以及化学合成gRNA的完全无DNA的CRISPR-Cas9系统允许CRISPR-Cas9组件的瞬时表达,从而降低脱靶的可能性,这在治疗应用中是一个显著优势。此外,合成gRNA的使用允许引入化学修饰以增强特性,包括提高稳定性。先前的研究已经证明了化学修饰gRNA的效用,但重点关注的是与Cas9 mRNA共电穿孔时具有多种修饰的一种模式,或者是与Cas9质粒脂质共转染时的多种修饰和模式。在这里,我们展示了在电穿孔和脂质转染中使用一系列化学修饰的合成sgRNA分子以及化学修饰的crRNA:tracrRNA分子的基因编辑结果,评估插入缺失形成和/或表型基因敲除。我们表明,虽然与Cas9 mRNA共电穿孔需要修饰,但与未修饰的gRNA相比,gRNA的一些修饰模式对细胞有毒,并且大多数修饰模式不会显著提高基因编辑效率。我们还展示了与Cas9 mRNA或Cas9蛋白共转染时可以适度提高Cas9基因编辑效率的gRNA修饰模式(差异>1.5倍)。这些结果表明,对于某些应用,包括与原代细胞相关的应用,在合成的crRNA:tracrRNA或sgRNA上引入一些但不是所有的化学修饰模式可能有利于CRISPR-Cas9基因编辑。

https://cdn.ncbi.nlm.nih.gov/pmc/blobs/b8b3/5703482/4f6b1ed79a5d/pone.0188593.g001.jpg

文献AI研究员

20分钟写一篇综述,助力文献阅读效率提升50倍。

立即体验

用中文搜PubMed

大模型驱动的PubMed中文搜索引擎

马上搜索

文档翻译

学术文献翻译模型,支持多种主流文档格式。

立即体验